Department of Pharmacology, Northwestern University Feinberg School of Medicine, Chicago, IL, USA.
Driskill Graduate Program in Life Sciences, Northwestern University Feinberg School of Medicine, Chicago, IL, USA.
Nat Commun. 2021 Aug 11;12(1):4867. doi: 10.1038/s41467-021-25189-z.
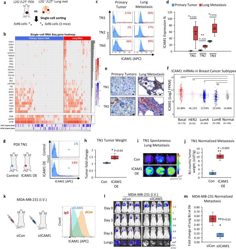
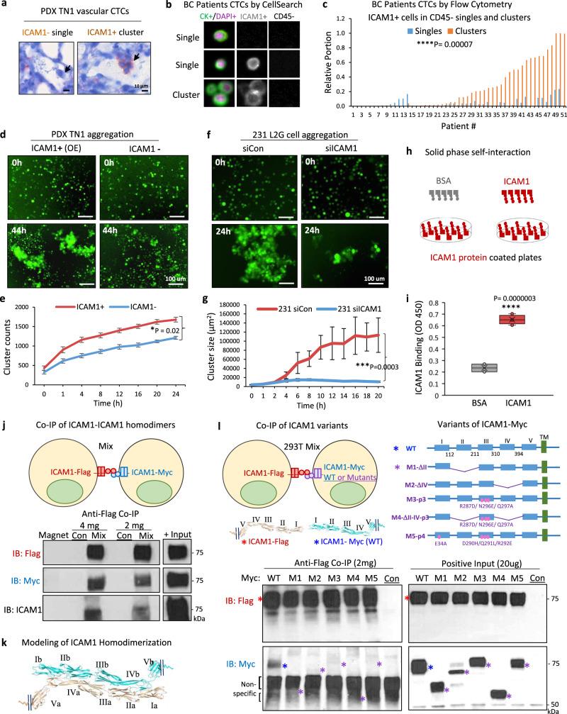
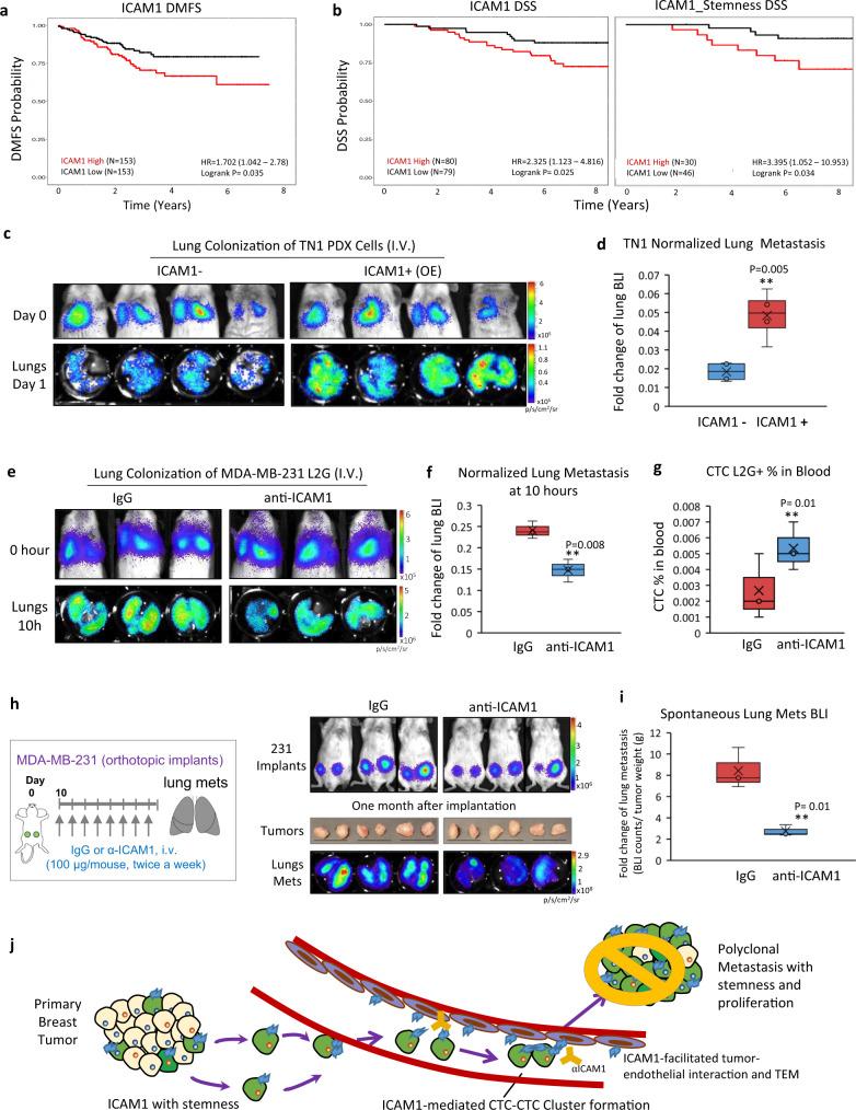
Circulating tumor cell (CTC) clusters mediate metastasis at a higher efficiency and are associated with lower overall survival in breast cancer compared to single cells. Combining single-cell RNA sequencing and protein analyses, here we report the profiles of primary tumor cells and lung metastases of triple-negative breast cancer (TNBC). ICAM1 expression increases by 200-fold in the lung metastases of three TNBC patient-derived xenografts (PDXs). Depletion of ICAM1 abrogates lung colonization of TNBC cells by inhibiting homotypic tumor cell-tumor cell cluster formation. Machine learning-based algorithms and mutagenesis analyses identify ICAM1 regions responsible for homophilic ICAM1-ICAM1 interactions, thereby directing homotypic tumor cell clustering, as well as heterotypic tumor-endothelial adhesion for trans-endothelial migration. Moreover, ICAM1 promotes metastasis by activating cellular pathways related to cell cycle and stemness. Finally, blocking ICAM1 interactions significantly inhibits CTC cluster formation, tumor cell transendothelial migration, and lung metastasis. Therefore, ICAM1 can serve as a novel therapeutic target for metastasis initiation of TNBC.
循环肿瘤细胞(CTC)簇比单个细胞更有效地介导转移,并且与乳腺癌的总体存活率降低相关。通过单细胞 RNA 测序和蛋白质分析,我们在这里报告了三阴性乳腺癌(TNBC)的原发肿瘤细胞和肺转移的特征。在三种 TNBC 患者来源异种移植(PDX)的肺转移中,ICAM1 的表达增加了 200 倍。ICAM1 的耗竭通过抑制同质肿瘤细胞-肿瘤细胞簇的形成来阻断 TNBC 细胞的肺定植。基于机器学习的算法和诱变分析确定了负责同型 ICAM1-ICAM1 相互作用的 ICAM1 区域,从而指导同型肿瘤细胞聚集以及异质肿瘤-内皮细胞粘附以进行跨内皮迁移。此外,ICAM1 通过激活与细胞周期和干性相关的细胞通路促进转移。最后,阻断 ICAM1 相互作用可显著抑制 CTC 簇形成、肿瘤细胞跨内皮迁移和肺转移。因此,ICAM1 可作为 TNBC 转移起始的新型治疗靶标。