Laboratorio Nacional de Genómica para la Biodiversidad/Unidad de Genómica Avanzada, Centro de Investigación y Estudios Avanzados del Intituto Politecnico Nacional, 36500 Irapuato, Guanajuato, México.
Departamento de Genética Molecular, Instituto de Fisiología Celular, Universidad Nacional Autónoma de México, 04510 Ciudad de México, Mexico.
Proc Natl Acad Sci U S A. 2021 Aug 17;118(33). doi: 10.1073/pnas.2107558118.
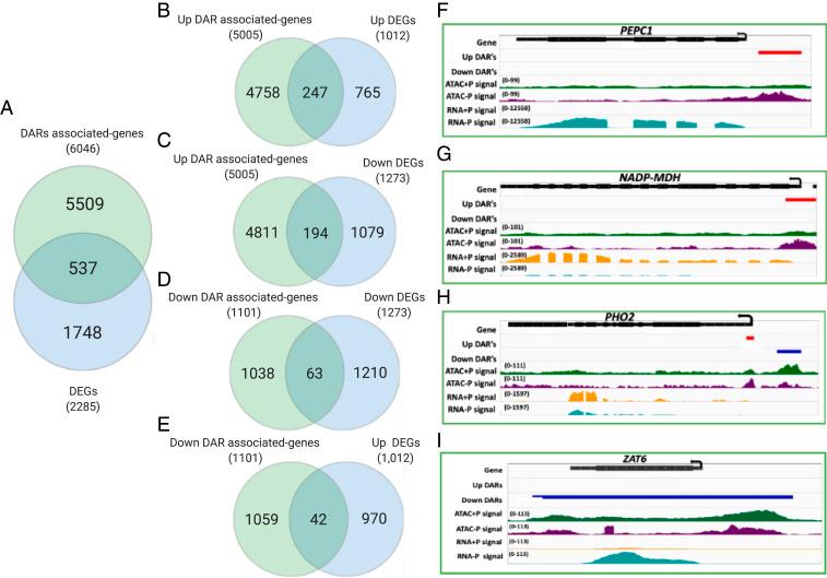
As phosphorus is one of the most limiting nutrients in many natural and agricultural ecosystems, plants have evolved strategies that cope with its scarcity. Genetic approaches have facilitated the identification of several molecular elements that regulate the phosphate (Pi) starvation response (PSR) of plants, including the master regulator of the transcriptional response to phosphate starvation PHOSPHATE STARVATION RESPONSE1 (PHR1). However, the chromatin modifications underlying the plant transcriptional response to phosphate scarcity remain largely unknown. Here, we present a detailed analysis of changes in chromatin accessibility during phosphate starvation in root cells. Root cells undergo a genome-wide remodeling of chromatin accessibility in response to Pi starvation that is often associated with changes in the transcription of neighboring genes. Analysis of chromatin accessibility in the double mutant revealed that the transcription factors PHR1 and PHL2 play a key role in remodeling chromatin accessibility in response to Pi limitation. We also discovered that PHR1 and PHL2 play an important role in determining chromatin accessibility and the associated transcription of many genes under optimal Pi conditions, including genes involved in the PSR. We propose that a set of transcription factors directly activated by PHR1 in Pi-starved root cells trigger a second wave of epigenetic changes required for the transcriptional activation of the complete set of low-Pi-responsive genes.
由于磷是许多自然和农业生态系统中最受限制的营养物质之一,因此植物已经进化出了应对其匮乏的策略。遗传方法促进了几种分子元素的鉴定,这些分子元素调节植物对磷酸盐(Pi)饥饿的反应(PSR),包括对磷酸盐饥饿的转录反应的主要调节剂 PHOSPHATE STARVATION RESPONSE1 (PHR1)。然而,植物对磷酸盐匮乏的转录反应背后的染色质修饰在很大程度上仍然未知。在这里,我们对根细胞中磷酸盐饥饿期间染色质可及性的变化进行了详细分析。根细胞对 Pi 饥饿的全基因组染色质可及性重塑,通常与邻近基因转录的变化有关。在 双突变体中的染色质可及性分析表明,转录因子 PHR1 和 PHL2 在响应 Pi 限制重塑染色质可及性方面发挥着关键作用。我们还发现,PHR1 和 PHL2 在确定染色质可及性和最佳 Pi 条件下许多基因的相关转录中起着重要作用,包括参与 PSR 的基因。我们提出,一组转录因子在 Pi 饥饿的根细胞中直接被 PHR1 激活,触发了第二波表观遗传变化,这对于完整的低 Pi 响应基因的转录激活是必需的。