Departamento de Bioquímica Clínica, Facultad de Ciencias Químicas, Universidad Nacional de Córdoba, Córdoba, Argentina.
Centro de Investigaciones en Bioquímica Clínica e Inmunología (CIBICI-CONICET), Córdoba, Argentina.
Front Immunol. 2021 Jul 27;12:713132. doi: 10.3389/fimmu.2021.713132. eCollection 2021.
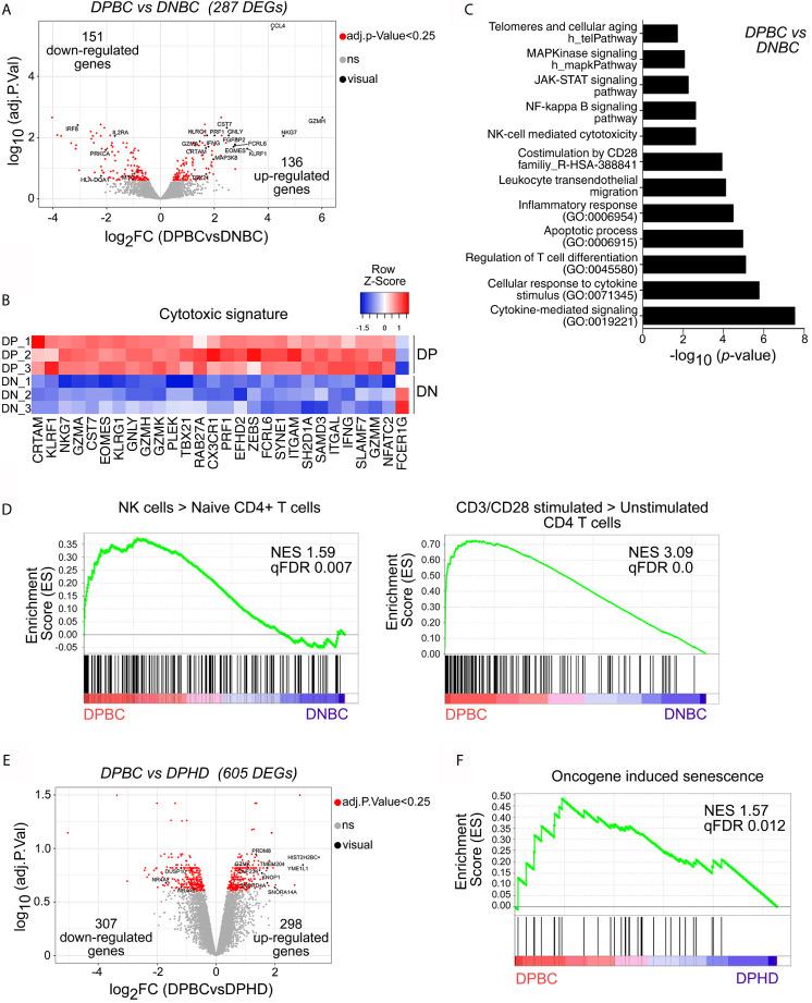
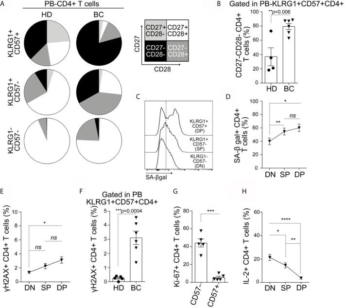
Senescent T cells have been described during aging, chronic infections, and cancer; however, a comprehensive study of the phenotype, function, and transcriptional program of this T cell population in breast cancer (BC) patients is missing. Compared to healthy donors (HDs), BC patients exhibit an accumulation of KLRG-1CD57 CD4 and CD8 T cells in peripheral blood. These T cells infiltrate tumors and tumor-draining lymph nodes. KLRG-1CD57 CD4 and CD8 T cells from BC patients and HDs exhibit features of senescence, and despite their inhibitory receptor expression, they produce more effector cytokines and exhibit higher expression of Perforin, Granzyme B, and CD107a than non-senescent subsets. When compared to blood counterparts, tumor-infiltrating senescent CD4 T cells show similar surface phenotype but reduced cytokine production. Transcriptional profiling of senescent CD4 T cells from the peripheral blood of BC patients reveals enrichment in genes associated with NK or CD8-mediated cytotoxicity, TCR-mediated stimulation, and cell exhaustion compared to non-senescent T cells. Comparison of the transcriptional profile of senescent CD4 T cells from peripheral blood of BC patients with those of HDs highlighted marked similarities but also relevant differences. Senescent CD4 T cells from BC patients show enrichment in T-cell signaling, processes involved in DNA replication, p53 pathways, oncogene-induced senescence, among others compared to their counterparts in HDs. High gene expression of CD4, KLRG-1, and B3GAT1 (CD57), which correlates with increased overall survival for BC patients, underscores the usefulness of the evaluation of the frequency of senescent CD4 T cells as a biomarker in the follow-up of patients.
衰老、慢性感染和癌症过程中都出现过衰老 T 细胞;然而,目前仍缺乏关于乳腺癌(BC)患者中这种 T 细胞群体的表型、功能和转录程序的综合研究。与健康供体(HD)相比,BC 患者在外周血中表现出 KLRG-1CD57 CD4 和 CD8 T 细胞的积累。这些 T 细胞浸润肿瘤和肿瘤引流淋巴结。BC 患者和 HD 的 KLRG-1CD57 CD4 和 CD8 T 细胞表现出衰老的特征,尽管它们表达抑制性受体,但它们产生更多的效应细胞因子,并表现出更高的穿孔素、颗粒酶 B 和 CD107a 的表达,比非衰老亚群高。与血液对照相比,肿瘤浸润性衰老 CD4 T 细胞表现出相似的表面表型,但细胞因子产生减少。与非衰老 T 细胞相比,BC 患者外周血衰老 CD4 T 细胞的转录谱分析显示,与 NK 或 CD8 介导的细胞毒性、TCR 介导的刺激和细胞耗竭相关的基因富集。与 HD 的衰老 CD4 T 细胞的转录谱相比,BC 患者外周血中衰老 CD4 T 细胞的转录谱突出了明显的相似性,但也有明显的差异。与 HD 相比,BC 患者的衰老 CD4 T 细胞在 T 细胞信号转导、DNA 复制、p53 通路、癌基因诱导衰老等过程中表现出富集。CD4、KLRG-1 和 B3GAT1(CD57)的高基因表达与 BC 患者的总生存率增加相关,这强调了评估衰老 CD4 T 细胞频率作为患者随访的生物标志物的有用性。