Dong Jie, Cao Lei, Zhang Xiaoying, Zhang Wuhua, Yang Tao, Zhang Jinzhu, Che Daidi
College of Horticulture and Landscape Architecture, Northeast Agricultural University, Harbin, China.
Horticultural Research Institute, Hangzhou Academy of Agricultural Sciences, Hangzhou, China.
Front Plant Sci. 2021 Jul 27;12:696919. doi: 10.3389/fpls.2021.696919. eCollection 2021.
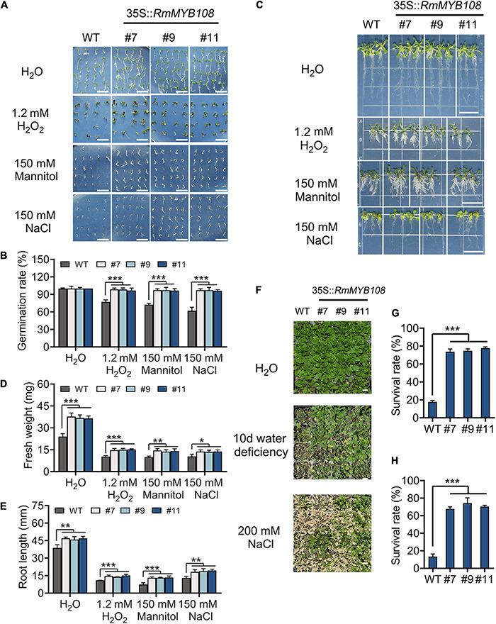
A sudden cooling in the early spring or late autumn negatively impacts the plant growth and development. Although a number of studies have characterized the role of the transcription factors (TFs) of plant R2R3-myeloblastosis (R2R3-MYB) in response to biotic and abiotic stress, plant growth, and primary and specific metabolisms, much less is known about their role in under chilling stress. In the present study, , which encodes a nuclear-localized R2R3-MYB TF with a self-activation activity, was identified based on the earlier published RNA-seq data of plants exposed to short-term low-temperature stress and also on the results of prediction of the gene function referring . The gene was induced by stress due to chilling, salt, and drought and was expressed in higher levels in the roots than in the leaves. The heterologous expression of in significantly enhanced the tolerance of transgenic plants to freezing, water deficit, and high salinity, enabling higher survival and growth rates, earlier flowering and silique formation, and better seed quantity and quality compared with the wild-type (WT) plants. When exposed to a continuous low-temperature stress at 4°C, transgenic lines-overexpressing showed higher activities of superoxide dismutase and peroxidase, lower relative conductivity, and lower malondialdehyde content than the WT. Moreover, the initial fluorescence ( ) and maximum photosynthetic efficiency of photosystem II ( / ) changed more dramatically in the WT than in transgenic plants. Furthermore, the expression levels of cold-related genes involved in the cascade were higher in the overexpression lines than in the WT. These results suggest that was positively involved in the tolerance responses when was exposed to challenges against cold, freeze, salt, or drought and improved the cold tolerance of transgenic by reducing plant damage and promoting plant growth.
早春或晚秋的突然降温对植物的生长发育产生负面影响。尽管许多研究已经阐明了植物R2R3-髓细胞白血病(R2R3-MYB)转录因子在应对生物和非生物胁迫、植物生长以及初级和特定代谢方面的作用,但对于它们在低温胁迫下的作用却知之甚少。在本研究中,基于先前发表的暴露于短期低温胁迫的植物的RNA-seq数据以及参考基因功能预测的结果,鉴定出了一个编码具有自我激活活性的核定位R2R3-MYB转录因子的基因。该基因受低温、盐和干旱胁迫诱导,在根中的表达水平高于叶中。在拟南芥中异源表达该基因显著提高了转基因植物对冷冻、水分亏缺和高盐度的耐受性,与野生型(WT)植物相比,使其具有更高的存活率和生长率、更早开花和结荚,以及更好的种子数量和质量。当暴露于4°C的持续低温胁迫时,过表达该基因的转基因株系表现出比野生型更高的超氧化物歧化酶和过氧化物酶活性、更低的相对电导率和更低的丙二醛含量。此外,野生型中光系统II的初始荧光(F0)和最大光合效率(Fv/Fm)的变化比转基因植物更显著。此外,参与CBF级联反应的冷相关基因在过表达株系中的表达水平高于野生型。这些结果表明,该基因在植物受到寒冷、冷冻、盐或干旱挑战时积极参与耐受性反应,并通过减少植物损伤和促进植物生长提高了转基因植物的耐寒性。