Jin Yi, Wang Zhanwang, He Dong, Zhu Yuxing, Gong Lian, Xiao Mengqing, Chen Xingyu, Cao Ke
Department of Oncology, Third Xiangya Hospital of Central South University, Changsha, China.
Department of Radiation Oncology, Hunan Cancer Hospital, The Affiliated Cancer Hospital of Xiangya School of Medicine, Central South University, Changsha, China.
Front Cell Dev Biol. 2021 Jul 27;9:685120. doi: 10.3389/fcell.2021.685120. eCollection 2021.
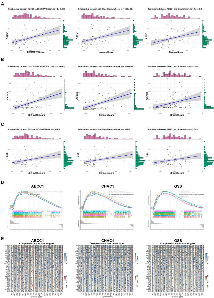
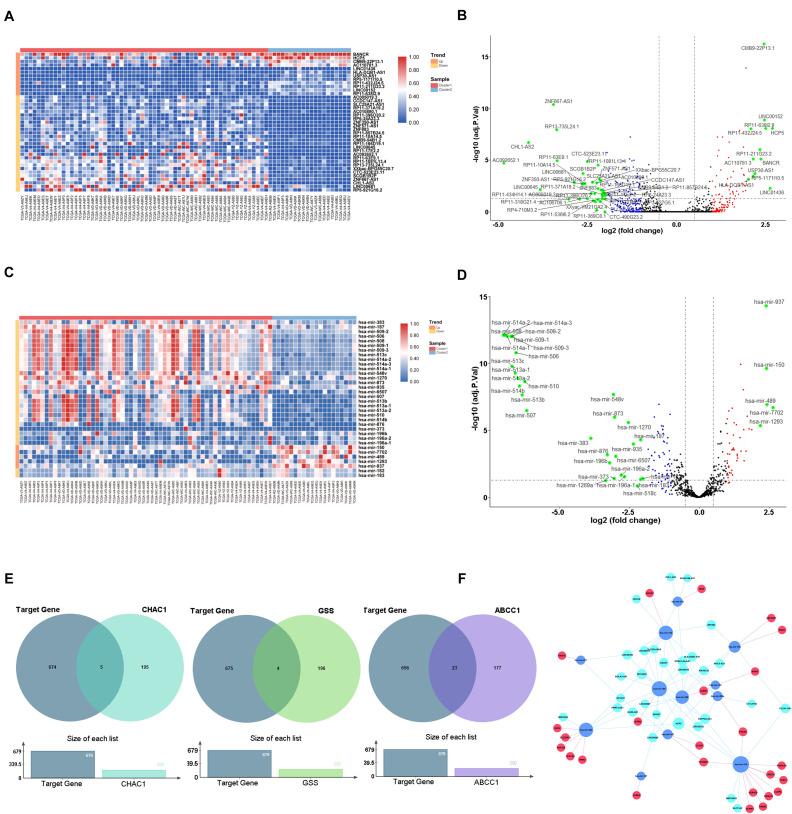
Uveal melanoma (UVM) is an intraocular malignancy in adults in which approximately 50% of patients develop metastatic disease and have a poor prognosis. The need for immunotherapies has rapidly emerged, and recent research has yielded impressive results. Emerging evidence has implicated ferroptosis as a novel type of cell death that may mediate tumor-infiltrating immune cells to influence anticancer immunity. In this study, we first selected 11 ferroptosis regulators in UVM samples from the training set (TCGA and GSE84976 databases) by Cox analysis. We then divided these molecules into modules A and B based on the STRING database and used consensus clustering analysis to classify genes in both modules. According to the Gene Ontology (GO), Kyoto Encyclopedia of Genes and Genomes (KEGG), and Gene Set Enrichment Analysis (GSEA), the results revealed that the clusters in module A were remarkably related to immune-related pathways. Next, we applied the ESTIMATE and CIBERSORT algorithms and found that these ferroptosis-related patterns may affect a proportion of TME infiltrating cells, thereby mediating the tumor immune environment. Additionally, to further develop the prognostic signatures based on the immune landscape, we established a six-gene-regulator prognostic model in the training set and successfully verified it in the validation set (GSE44295 and GSE27831). Subsequently, we identified the key molecules, including ABCC1, CHAC1, and GSS, which were associated with poor overall survival, progression-free survival, disease-specific survival, and progression-free interval. We constructed a competing endogenous RNA network to further elucidate the mechanisms, which consisted of 29 lncRNAs, 12 miRNAs, and 25 ferroptosis-related mRNAs. Our findings indicate that the ferroptosis-related genes may be suitable potential biomarkers to provide novel insights into UVM prognosis and decipher the underlying mechanisms in tumor microenvironment characterization.
葡萄膜黑色素瘤(UVM)是成人的一种眼内恶性肿瘤,约50%的患者会发生转移性疾病,预后较差。免疫疗法的需求迅速出现,最近的研究取得了令人瞩目的成果。新出现的证据表明,铁死亡是一种新型细胞死亡方式,可能介导肿瘤浸润免疫细胞影响抗癌免疫。在本研究中,我们首先通过Cox分析从训练集(TCGA和GSE84976数据库)的UVM样本中筛选出11个铁死亡调节因子。然后,我们根据STRING数据库将这些分子分为模块A和B,并使用一致性聚类分析对两个模块中的基因进行分类。根据基因本体论(GO)数据库、京都基因与基因组百科全书(KEGG)数据库以及基因集富集分析(GSEA),结果显示模块A中的聚类与免疫相关途径显著相关。接下来,我们应用ESTIMATE和CIBERSORT算法,发现这些铁死亡相关模式可能影响一部分肿瘤微环境浸润细胞,从而介导肿瘤免疫环境。此外,为了基于免疫格局进一步开发预后特征,我们在训练集中建立了一个六基因调节因子预后模型,并在验证集(GSE-44295和GSE-27831)中成功验证。随后,我们确定了关键分子,包括ABCC1、CHAC1和GSS,它们与总生存期、无进展生存期、疾病特异性生存期和无进展间期较差相关。我们构建了一个竞争性内源性RNA网络以进一步阐明其机制,该网络由29个长链非编码RNA、12个微小RNA和25个铁死亡相关信使RNA组成。我们的研究结果表明,铁死亡相关基因可能是合适的潜在生物标志物,为UVM的预后提供新的见解,并解读肿瘤微环境特征的潜在机制。