Suppr超能文献

褪黑素减轻肥胖小鼠中葡聚糖硫酸钠诱导的结肠炎。

Melatonin Attenuates Dextran Sodium Sulfate Induced Colitis in Obese Mice.

作者信息

Pan Shijia, Hong Fan, Li Letong, Guo Yuan, Qiao Xiaoxiao, Zhang Jia, Xu Pengfei, Zhai Yonggong

机构信息

Beijing Key Laboratory of Gene Resource and Molecular Development, College of Life Sciences, Beijing Normal University, Beijing 100875, China.

Key Laboratory for Cell Proliferation and Regulation Biology of State Education Ministry, College of Life Sciences, Beijing Normal University, Beijing 100875, China.

出版信息

Pharmaceuticals (Basel). 2021 Aug 21;14(8):822. doi: 10.3390/ph14080822.

Abstract

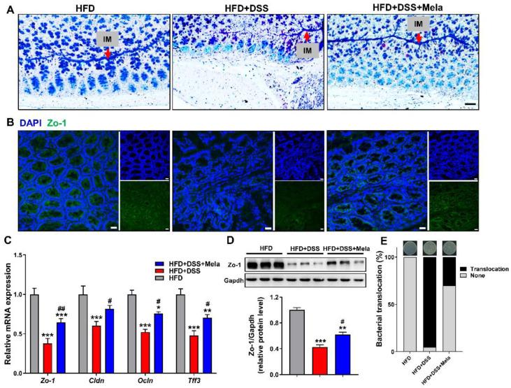
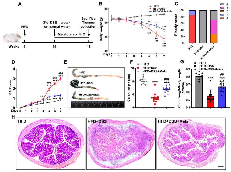
Epidemiological studies have indicated that obesity is an independent risk factor for colitis and that a high-fat diet (HFD) increases the deterioration of colitis-related indicators in mice. Melatonin has multiple anti-inflammatory effects, including inhibiting tumor growth and regulating immune defense. However, the mechanism of its activity in ameliorating obesity-promoted colitis is still unclear. This study explored the possibility that melatonin has beneficial functions in HFD-induced dextran sodium sulfate (DSS)-induced colitis in mice. Here, we revealed that HFD-promoted obesity accelerated DSS-induced colitis, while melatonin intervention improved colitis. Melatonin significantly alleviated inflammation by increasing anti-inflammatory cytokine release and reducing the levels of proinflammatory cytokines in HFD- and DSS-treated mice. Furthermore, melatonin expressed antioxidant activities and reversed intestinal barrier integrity, resulting in improved colitis in DSS-treated obese mice. We also found that melatonin could reduce the ability of inflammatory cells to utilize fatty acids and decrease the growth-promoting effect of lipids by inhibiting autophagy. Taken together, our study indicates that the inhibitory effect of melatonin on autophagy weakens the lipid-mediated prosurvival advantage, which suggests that melatonin-targeted autophagy may provide an opportunity to prevent colitis in obese individuals.

摘要

流行病学研究表明,肥胖是结肠炎的一个独立危险因素,高脂饮食(HFD)会加剧小鼠结肠炎相关指标的恶化。褪黑素具有多种抗炎作用,包括抑制肿瘤生长和调节免疫防御。然而,其改善肥胖相关结肠炎的作用机制尚不清楚。本研究探讨了褪黑素对高脂饮食诱导的小鼠葡聚糖硫酸钠(DSS)诱导结肠炎具有有益作用的可能性。在此,我们发现高脂饮食促进的肥胖加速了DSS诱导的结肠炎,而褪黑素干预改善了结肠炎。褪黑素通过增加抗炎细胞因子的释放和降低高脂饮食和DSS处理小鼠中促炎细胞因子的水平,显著减轻了炎症。此外,褪黑素表现出抗氧化活性并恢复了肠道屏障完整性,从而改善了DSS处理的肥胖小鼠的结肠炎。我们还发现,褪黑素可以降低炎症细胞利用脂肪酸的能力,并通过抑制自噬降低脂质的促生长作用。综上所述,我们的研究表明,褪黑素对自噬的抑制作用削弱了脂质介导的生存优势,这表明靶向褪黑素的自噬可能为预防肥胖个体的结肠炎提供机会。

https://cdn.ncbi.nlm.nih.gov/pmc/blobs/fad3/8399719/2b10b6308690/pharmaceuticals-14-00822-g001.jpg

文献AI研究员

20分钟写一篇综述,助力文献阅读效率提升50倍。

立即体验

用中文搜PubMed

大模型驱动的PubMed中文搜索引擎

马上搜索

文档翻译

学术文献翻译模型,支持多种主流文档格式。

立即体验