Suppr超能文献

转移性前列腺癌中个体 cfDNA 甲基组模式的纵向分析。

Longitudinal analysis of individual cfDNA methylome patterns in metastatic prostate cancer.

机构信息

Cancer Biology and Therapeutics Laboratory, UCD Conway Institute of Biomolecular and Biomedical Research, University College Dublin, Dublin, Ireland.

School of Medicine, University College Dublin, Dublin, Ireland.

出版信息

Clin Epigenetics. 2021 Aug 28;13(1):168. doi: 10.1186/s13148-021-01155-w.

Abstract

BACKGROUND

Disease progression and therapeutic resistance are hallmarks of advanced stage prostate cancer (PCa), which remains a major cause of cancer-related mortality around the world. Longitudinal studies, coupled with the use of liquid biopsies, offer a potentially new and minimally invasive platform to study the dynamics of tumour progression. Our aim was to investigate the dynamics of personal DNA methylomic profiles of metastatic PCa (mPCa) patients, during disease progression and therapy administration.

RESULTS

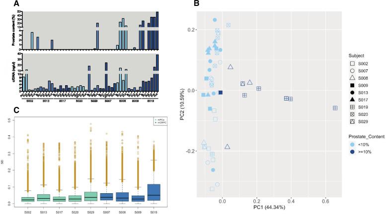
Forty-eight plasma samples from 9 mPCa patients were collected, longitudinally, over 13-21 months. After circulating cell-free DNA (cfDNA) isolation, DNA methylation was profiled using the Infinium MethylationEPIC BeadChip. The top 5% most variable probes across time, within each individual, were utilised to study dynamic methylation patterns during disease progression and therapeutic response. Statistical testing was carried out to identify differentially methylated genes (DMGs) in cfDNA, which were subsequently validated in two independent mPCa (cfDNA and FFPE tissue) cohorts. Individual cfDNA global methylation patterns were temporally stable throughout the disease course. However, a proportion of CpG sites presented a dynamic temporal pattern that was consistent with clinical events, including different therapies, and were prominently associated with genes linked to immune response pathways. Additionally, study of the tumour fraction of cfDNA identified > 2000 DMGs with dynamic methylation patterns.

CONCLUSIONS

Longitudinal assessment of cfDNA methylation in mPCa patients unveiled dynamic patterns associated with disease progression and therapy administration, thus highlighting the potential of using liquid biopsies to study PCa evolution at a methylomic level.

摘要

背景

疾病进展和治疗耐药性是晚期前列腺癌(PCa)的特征,这仍然是全球癌症相关死亡的主要原因。纵向研究,加上液体活检的应用,为研究肿瘤进展的动态提供了一个潜在的新的微创平台。我们的目的是研究转移性 PCa(mPCa)患者在疾病进展和治疗过程中个人 DNA 甲基化谱的动态。

结果

从 9 名 mPCa 患者中收集了 48 份血浆样本,时间跨度为 13-21 个月。在分离循环无细胞 DNA(cfDNA)后,使用 Infinium MethylationEPIC BeadChip 对 DNA 甲基化进行了分析。在每个个体内,通过对时间内的 5%最具变异性的探针进行分析,研究疾病进展和治疗反应期间的动态甲基化模式。对 cfDNA 中差异甲基化基因(DMGs)进行了统计检验,随后在两个独立的 mPCa(cfDNA 和 FFPE 组织)队列中进行了验证。个体 cfDNA 整体甲基化模式在整个疾病过程中是稳定的。然而,一部分 CpG 位点呈现出与临床事件一致的动态时间模式,包括不同的治疗方法,并且与免疫反应途径相关的基因密切相关。此外,对 cfDNA 肿瘤分数的研究确定了具有动态甲基化模式的超过 2000 个 DMGs。

结论

对 mPCa 患者 cfDNA 甲基化的纵向评估揭示了与疾病进展和治疗管理相关的动态模式,从而突出了使用液体活检在甲基化水平上研究 PCa 进化的潜力。

https://cdn.ncbi.nlm.nih.gov/pmc/blobs/f137/8403420/1de424d9bedc/13148_2021_1155_Fig1_HTML.jpg

文献检索

告别复杂PubMed语法,用中文像聊天一样搜索,搜遍4000万医学文献。AI智能推荐,让科研检索更轻松。

立即免费搜索

文件翻译

保留排版,准确专业,支持PDF/Word/PPT等文件格式,支持 12+语言互译。

免费翻译文档

深度研究

AI帮你快速写综述,25分钟生成高质量综述,智能提取关键信息,辅助科研写作。

立即免费体验