Suppr超能文献

蒉草 GRAS 家族的全基因组分析与鉴定。

Genome-wide analysis and characterization of GRAS family in switchgrass.

机构信息

Department of Anesthesiology, Changzhi Medical College, Changzhi, Shanxi, China.

Department of Basic Medicine, Changzhi Medical College, Changzhi, Shanxi, China.

出版信息

Bioengineered. 2021 Dec;12(1):6096-6114. doi: 10.1080/21655979.2021.1972606.

Abstract

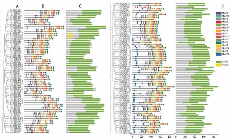
, a model plant of cellulosic ethanol conversion, not only has high large biomass and strong adaptability to soil, but also grows well in marginal soil and has the advantage of improving saline-alkali soil. GRAS transcription factor gene family play important roles in individual environment adaption, and these vital functions has been proved in several plants, however, the research of GRAS in the development of switchgrass () were limited. A comprehensive study was investigated to explore the relationship between GRAS gene family and resistance. According to the phylogenetic analysis, a total of 144 GRAS genes were identified and renamed which were classified into eight subfamilies. Chromosome distribution, tandem and segmental repeats analysis indicated that gene duplication events contributed a lot to the expansion of GRAS genes in the switchgrass genome. Sixty-six GRAS genes in switchgrass were identified as having orthologous genes with rice through gene duplication analysis. Most of these GRAS genes contained zero or one intron, and closely related genes in evolution shared similar motif composition. Interaction networks were analyzed including DELLA and ten interaction proteins that were primarily involved in gibberellin acid mediated signaling. Notably, online analysis indicated that the promoter regions of the identified PvGRAS genes contained many cis-elements including light responsive elements, suggesting that PvGRAS might involve in light signal cross-talking. This work provides key insights into resistance and bioavailability in switchgrass and would be helpful to further study the function of GRAS and GRAS-mediated signal transduction pathways.

摘要

作为纤维素乙醇转化的模式植物,柳枝稷不仅具有生物量大、适应土壤能力强的特点,而且在边际土壤上生长良好,具有改良盐碱地的优势。GRAS 转录因子基因家族在个体环境适应中发挥着重要作用,这些重要功能已在几种植物中得到证实,然而,关于 GRAS 在柳枝稷()发育中的研究还很有限。本研究全面探讨了 GRAS 基因家族与抗性的关系。根据系统发育分析,共鉴定出 144 个 GRAS 基因,并重新命名为 8 个亚家族。染色体分布、串联和片段重复分析表明,基因复制事件对柳枝稷基因组中 GRAS 基因的扩张起了重要作用。通过基因复制分析,在柳枝稷中鉴定出 66 个与水稻具有同源基因的 GRAS 基因。这些 GRAS 基因大多含有零个或一个内含子,进化上密切相关的基因具有相似的基序组成。分析了包括 DELLA 和十个相互作用蛋白在内的互作网络,这些蛋白主要参与赤霉素酸介导的信号转导。值得注意的是,在线分析表明,鉴定的 PvGRAS 基因启动子区域包含许多顺式元件,包括光响应元件,表明 PvGRAS 可能参与光信号交叉对话。这项工作为柳枝稷的抗性和生物利用度提供了重要的见解,并将有助于进一步研究 GRAS 及其介导的信号转导途径的功能。

https://cdn.ncbi.nlm.nih.gov/pmc/blobs/0484/8806906/7d5f17e874b8/KBIE_A_1972606_F0001_OC.jpg

文献检索

告别复杂PubMed语法,用中文像聊天一样搜索,搜遍4000万医学文献。AI智能推荐,让科研检索更轻松。

立即免费搜索

文件翻译

保留排版,准确专业,支持PDF/Word/PPT等文件格式,支持 12+语言互译。

免费翻译文档

深度研究

AI帮你快速写综述,25分钟生成高质量综述,智能提取关键信息,辅助科研写作。

立即免费体验