• 文献检索
  • 文档翻译
  • 深度研究
  • 学术资讯
  • Suppr Zotero 插件Zotero 插件
  • 邀请有礼
  • 套餐&价格
  • 历史记录
应用&插件
Suppr Zotero 插件Zotero 插件浏览器插件Mac 客户端Windows 客户端微信小程序
定价
高级版会员购买积分包购买API积分包
服务
文献检索文档翻译深度研究API 文档MCP 服务
关于我们
关于 Suppr公司介绍联系我们用户协议隐私条款
关注我们

Suppr 超能文献

核心技术专利:CN118964589B侵权必究
粤ICP备2023148730 号-1Suppr @ 2026

文献检索

告别复杂PubMed语法,用中文像聊天一样搜索,搜遍4000万医学文献。AI智能推荐,让科研检索更轻松。

立即免费搜索

文件翻译

保留排版,准确专业,支持PDF/Word/PPT等文件格式,支持 12+语言互译。

免费翻译文档

深度研究

AI帮你快速写综述,25分钟生成高质量综述,智能提取关键信息,辅助科研写作。

立即免费体验

犬棘皮瘤性成釉细胞瘤与人类成釉细胞瘤的比较转录组学分析。

Comparative transcriptional profiling of canine acanthomatous ameloblastoma and homology with human ameloblastoma.

机构信息

Department of Clinical Sciences, Clinical Programs Center, College of Veterinary Medicine, Cornell University, Box 31, Ithaca, NY, 14853, USA.

Department of Biomedical Sciences, College of Veterinary Medicine, Cornell University, Ithaca, NY, 14853, USA.

出版信息

Sci Rep. 2021 Sep 7;11(1):17792. doi: 10.1038/s41598-021-97430-0.

DOI:10.1038/s41598-021-97430-0
PMID:34493785
原文链接:https://pmc.ncbi.nlm.nih.gov/articles/PMC8423744/
Abstract

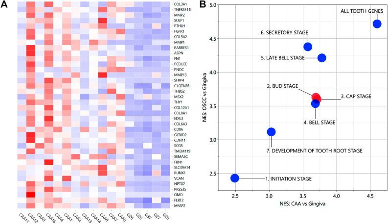
Ameloblastomas are odontogenic tumors that are rare in people but have a relatively high prevalence in dogs. Because canine acanthomatous ameloblastomas (CAA) have clinicopathologic and molecular features in common with human ameloblastomas (AM), spontaneous CAA can serve as a useful translational model of disease. However, the molecular basis of CAA and how it compares to AM are incompletely understood. In this study, we compared the global genomic expression profile of CAA with AM and evaluated its dental origin by using a bulk RNA-seq approach. For these studies, healthy gingiva and canine oral squamous cell carcinoma served as controls. We found that aberrant RAS signaling, and activation of the epithelial-to-mesenchymal transition cellular program are involved in the pathogenesis of CAA, and that CAA is enriched with genes known to be upregulated in AM including those expressed during the early stages of tooth development, suggesting a high level of molecular homology. These results support the model that domestic dogs with spontaneous CAA have potential for pre-clinical assessment of targeted therapeutic modalities against AM.

摘要

成釉细胞瘤是一种牙源性肿瘤,在人类中罕见,但在狗中相对常见。由于犬的棘皮瘤性成釉细胞瘤(CAA)在临床病理和分子特征上与人类成釉细胞瘤(AM)具有共性,自发性 CAA 可以作为疾病的有用转化模型。然而,CAA 的分子基础及其与 AM 的比较尚不完全清楚。在这项研究中,我们使用 bulk RNA-seq 方法比较了 CAA 与 AM 的全基因组表达谱,并评估了其牙齿起源。为此,我们选择了健康的牙龈和犬口腔鳞状细胞癌作为对照。我们发现,异常的 RAS 信号和上皮-间充质转化细胞程序的激活参与了 CAA 的发病机制,并且 CAA 富含已知在 AM 中上调的基因,包括在牙齿发育早期表达的基因,这表明其具有高度的分子同源性。这些结果支持这样的模型,即具有自发性 CAA 的家犬具有针对 AM 的靶向治疗模式的临床前评估潜力。

https://cdn.ncbi.nlm.nih.gov/pmc/blobs/44bd/8423744/68761aebe2a4/41598_2021_97430_Fig6_HTML.jpg
https://cdn.ncbi.nlm.nih.gov/pmc/blobs/44bd/8423744/dbdd647b2a06/41598_2021_97430_Fig1_HTML.jpg
https://cdn.ncbi.nlm.nih.gov/pmc/blobs/44bd/8423744/f5c4a60d4f45/41598_2021_97430_Fig2_HTML.jpg
https://cdn.ncbi.nlm.nih.gov/pmc/blobs/44bd/8423744/584ac8b63eb0/41598_2021_97430_Fig3_HTML.jpg
https://cdn.ncbi.nlm.nih.gov/pmc/blobs/44bd/8423744/0fb0aa0ae5bf/41598_2021_97430_Fig4_HTML.jpg
https://cdn.ncbi.nlm.nih.gov/pmc/blobs/44bd/8423744/c089a0fd32cc/41598_2021_97430_Fig5_HTML.jpg
https://cdn.ncbi.nlm.nih.gov/pmc/blobs/44bd/8423744/68761aebe2a4/41598_2021_97430_Fig6_HTML.jpg
https://cdn.ncbi.nlm.nih.gov/pmc/blobs/44bd/8423744/dbdd647b2a06/41598_2021_97430_Fig1_HTML.jpg
https://cdn.ncbi.nlm.nih.gov/pmc/blobs/44bd/8423744/f5c4a60d4f45/41598_2021_97430_Fig2_HTML.jpg
https://cdn.ncbi.nlm.nih.gov/pmc/blobs/44bd/8423744/584ac8b63eb0/41598_2021_97430_Fig3_HTML.jpg
https://cdn.ncbi.nlm.nih.gov/pmc/blobs/44bd/8423744/0fb0aa0ae5bf/41598_2021_97430_Fig4_HTML.jpg
https://cdn.ncbi.nlm.nih.gov/pmc/blobs/44bd/8423744/c089a0fd32cc/41598_2021_97430_Fig5_HTML.jpg
https://cdn.ncbi.nlm.nih.gov/pmc/blobs/44bd/8423744/68761aebe2a4/41598_2021_97430_Fig6_HTML.jpg

相似文献

1
Comparative transcriptional profiling of canine acanthomatous ameloblastoma and homology with human ameloblastoma.犬棘皮瘤性成釉细胞瘤与人类成釉细胞瘤的比较转录组学分析。
Sci Rep. 2021 Sep 7;11(1):17792. doi: 10.1038/s41598-021-97430-0.
2
Ultra-frequent HRAS p.Q61R somatic mutation in canine acanthomatous ameloblastoma reveals pathogenic similarities with human ameloblastoma.犬的棘皮瘤性釉细胞瘤中超高频 HRAS p.Q61R 体细胞突变揭示了与人类釉细胞瘤的发病机制相似性。
Vet Comp Oncol. 2019 Sep;17(3):439-445. doi: 10.1111/vco.12487. Epub 2019 Jun 13.
3
The expression of calretinin and cytokeratins in canine acanthomatous ameloblastoma and oral squamous cell carcinoma.犬状突性釉细胞瘤和口腔鳞状细胞癌中钙结合蛋白和细胞角蛋白的表达。
Vet Comp Oncol. 2014 Dec;12(4):258-65. doi: 10.1111/j.1476-5829.2012.00356.x. Epub 2012 Sep 18.
4
Nuclear morphometry in canine acanthomatous ameloblastomas and squamous cell carcinomas.犬棘皮瘤型成釉细胞瘤和鳞状细胞癌的细胞核形态测量学
Eur J Histochem. 2006 Apr-Jun;50(2):125-30.
5
Ki67 Labelling Index of Neoplastic Epithelial Cells Differentiates Canine Acanthomatous Ameloblastoma from Oral Squamous Cell Carcinoma.肿瘤上皮细胞的Ki67标记指数可区分犬棘皮瘤型成釉细胞瘤与口腔鳞状细胞癌。
J Comp Pathol. 2019 Aug;171:59-69. doi: 10.1016/j.jcpa.2019.08.001. Epub 2019 Sep 5.
6
Clinical Characterization of Canine Acanthomatous Ameloblastoma (CAA) in 263 dogs and the Influence of Postsurgical Histopathological Margin on Local Recurrence.263只犬棘皮瘤型成釉细胞瘤(CAA)的临床特征及术后组织病理学切缘对局部复发的影响
J Vet Dent. 2017 Dec;34(4):241-247. doi: 10.1177/0898756417734312. Epub 2017 Oct 4.
7
Symphyseal-Sparing Mandibulectomy for Canine Acanthomatous Ameloblastoma in Dogs: 35 Cases.犬 Symphyseal-Sparing Mandibulectomy 治疗犬的 Acantomatous Ameloblastoma:35 例。
J Vet Dent. 2024 Jan;41(1):10-16. doi: 10.1177/08987564231163692. Epub 2023 Apr 2.
8
K-Ras gene status and expression of Ras/mitogen-activated protein kinase (MAPK) signaling molecules in ameloblastomas.成釉细胞瘤中K-Ras基因状态及Ras/丝裂原活化蛋白激酶(MAPK)信号分子的表达
J Oral Pathol Med. 2004 Jul;33(6):360-7. doi: 10.1111/j.1600-0714.2004.00141.x.
9
Expression of cytokeratins in the epithelium of canine odontogenic tumours.细胞角蛋白在犬牙源性肿瘤上皮中的表达
J Comp Pathol. 2011 Nov;145(4):345-51. doi: 10.1016/j.jcpa.2011.03.003. Epub 2011 Apr 20.
10
Presentation, Diagnostic Imaging, and Clinical Outcome of Conventional Ameloblastoma in Dogs.犬传统型成釉细胞瘤的临床表现、诊断影像学及临床结果
J Vet Dent. 2020 Mar;37(1):6-13. doi: 10.1177/0898756420924847. Epub 2020 May 26.

引用本文的文献

1
Spatial Transcriptomic Landscape of Canine Oral Squamous Cell Carcinoma.犬口腔鳞状细胞癌的空间转录组图谱
Mol Carcinog. 2025 Sep;64(9):1415-1428. doi: 10.1002/mc.23932. Epub 2025 Jun 17.
2
The MEK inhibitor trametinib is effective in inhibiting the growth of canine oral squamous cell carcinoma.MEK抑制剂曲美替尼在抑制犬口腔鳞状细胞癌生长方面有效。
Sci Rep. 2025 Feb 27;15(1):7069. doi: 10.1038/s41598-025-90574-3.
3
Opportunities for targeted therapies: trametinib as a therapeutic approach to canine oral squamous cell carcinomas.

本文引用的文献

1
The Expression of Selected Wnt Pathway Members (FZD6, AXIN2 and β-Catenin) in Canine Oral Squamous Cell Carcinoma and Acanthomatous Ameloblastoma.特定Wnt信号通路成员(FZD6、AXIN2和β-连环蛋白)在犬口腔鳞状细胞癌和棘皮瘤型成釉细胞瘤中的表达
Animals (Basel). 2021 May 29;11(6):1615. doi: 10.3390/ani11061615.
2
Molecular homology between canine spontaneous oral squamous cell carcinomas and human head-and-neck squamous cell carcinomas reveals disease drivers and therapeutic vulnerabilities.犬自发性口腔鳞状细胞癌与人类头颈部鳞状细胞癌之间的分子同源性揭示了疾病驱动因素和治疗弱点。
Neoplasia. 2020 Dec;22(12):778-788. doi: 10.1016/j.neo.2020.10.003. Epub 2020 Nov 2.
3
靶向治疗的机遇:曲美替尼作为犬口腔鳞状细胞癌的一种治疗方法
Res Sq. 2024 May 2:rs.3.rs-4289451. doi: 10.21203/rs.3.rs-4289451/v1.
4
Desmoplastic histological subtype of ameloblastoma in 16 dogs.16只犬成釉细胞瘤的促结缔组织增生型组织学亚型
Front Vet Sci. 2024 Apr 4;11:1362237. doi: 10.3389/fvets.2024.1362237. eCollection 2024.
5
Confirmation of canine acanthomatous ameloblastoma using RAS Q61R immunohistochemical staining of formalin-fixed paraffin-embedded tissues.使用福尔马林固定石蜡包埋组织的RAS Q61R免疫组织化学染色法确诊犬棘皮瘤样成釉细胞瘤
Front Vet Sci. 2023 Oct 13;10:1281022. doi: 10.3389/fvets.2023.1281022. eCollection 2023.
6
Transcriptomic signatures of feline chronic gingivostomatitis are influenced by upregulated IL6.猫慢性龈口炎的转录组特征受上调的 IL6 影响。
Sci Rep. 2023 Aug 18;13(1):13437. doi: 10.1038/s41598-023-40679-4.
7
Transcriptomic signatures of feline chronic gingivostomatitis are influenced by upregulated IL6.猫慢性龈口炎的转录组特征受白细胞介素6上调的影响。
Res Sq. 2023 May 3:rs.3.rs-2852140. doi: 10.21203/rs.3.rs-2852140/v1.
8
Banking on a new understanding: translational opportunities from veterinary biobanks.从兽医生物库中寻找新的理解:转化机会。
Geroscience. 2023 Jun;45(3):1439-1450. doi: 10.1007/s11357-023-00763-z. Epub 2023 Mar 8.
9
Surgical Margins for Ameloblastoma in Dogs: A Review With an Emphasis on the Future.犬成釉细胞瘤的手术切缘:以未来为重点的综述
Front Vet Sci. 2022 Mar 22;9:830258. doi: 10.3389/fvets.2022.830258. eCollection 2022.
Epithelial-to-mesenchymal transition in oral squamous cell carcinoma: Challenges and opportunities.
口腔鳞状细胞癌中的上皮-间充质转化:挑战与机遇。
Int J Cancer. 2021 Apr 1;148(7):1548-1561. doi: 10.1002/ijc.33352. Epub 2020 Oct 29.
4
Metabolic Reprogramming and Epithelial-Mesenchymal Plasticity: Opportunities and Challenges for Cancer Therapy.代谢重编程与上皮-间质可塑性:癌症治疗的机遇与挑战
Front Oncol. 2020 May 20;10:792. doi: 10.3389/fonc.2020.00792. eCollection 2020.
5
Targeting the MAPK Pathway in KRAS-Driven Tumors.针对 KRAS 驱动肿瘤的 MAPK 通路。
Cancer Cell. 2020 Apr 13;37(4):543-550. doi: 10.1016/j.ccell.2020.03.013.
6
Discovery of novel molecular characteristics and cellular biological properties in ameloblastoma.成釉细胞瘤中新分子特征和细胞生物学特性的发现
Cancer Med. 2020 Apr;9(8):2904-2917. doi: 10.1002/cam4.2931. Epub 2020 Feb 25.
7
Evaluation of SPP1/osteopontin expression as predictor of recurrence in tamoxifen treated breast cancer.评估 SPP1/骨桥蛋白表达作为他莫昔芬治疗乳腺癌复发的预测因子。
Sci Rep. 2020 Jan 29;10(1):1451. doi: 10.1038/s41598-020-58323-w.
8
A Comprehensive Review on MAPK: A Promising Therapeutic Target in Cancer.丝裂原活化蛋白激酶(MAPK)的全面综述:癌症中一个有前景的治疗靶点
Cancers (Basel). 2019 Oct 22;11(10):1618. doi: 10.3390/cancers11101618.
9
Extended Subtotal Mandibulectomy for the Treatment of Oral Tumors Invading the Mandibular Canal in Dogs-A Novel Surgical Technique.用于治疗侵犯犬下颌管的口腔肿瘤的扩大性下颌骨次全切除术——一种新型手术技术
Front Vet Sci. 2019 Oct 4;6:339. doi: 10.3389/fvets.2019.00339. eCollection 2019.
10
Ki67 Labelling Index of Neoplastic Epithelial Cells Differentiates Canine Acanthomatous Ameloblastoma from Oral Squamous Cell Carcinoma.肿瘤上皮细胞的Ki67标记指数可区分犬棘皮瘤型成釉细胞瘤与口腔鳞状细胞癌。
J Comp Pathol. 2019 Aug;171:59-69. doi: 10.1016/j.jcpa.2019.08.001. Epub 2019 Sep 5.