State Key Laboratory of Chinese Medicine and Molecular Pharmacology (Incubation), Shenzhen Research Institute, The Hong Kong Polytechnic University, Shenzhen 518057, China.
Department of Applied Biology and Chemical Technology, The Hong Kong Polytechnic University, Hong Kong 999077, China.
Nutrients. 2021 Aug 25;13(9):2943. doi: 10.3390/nu13092943.
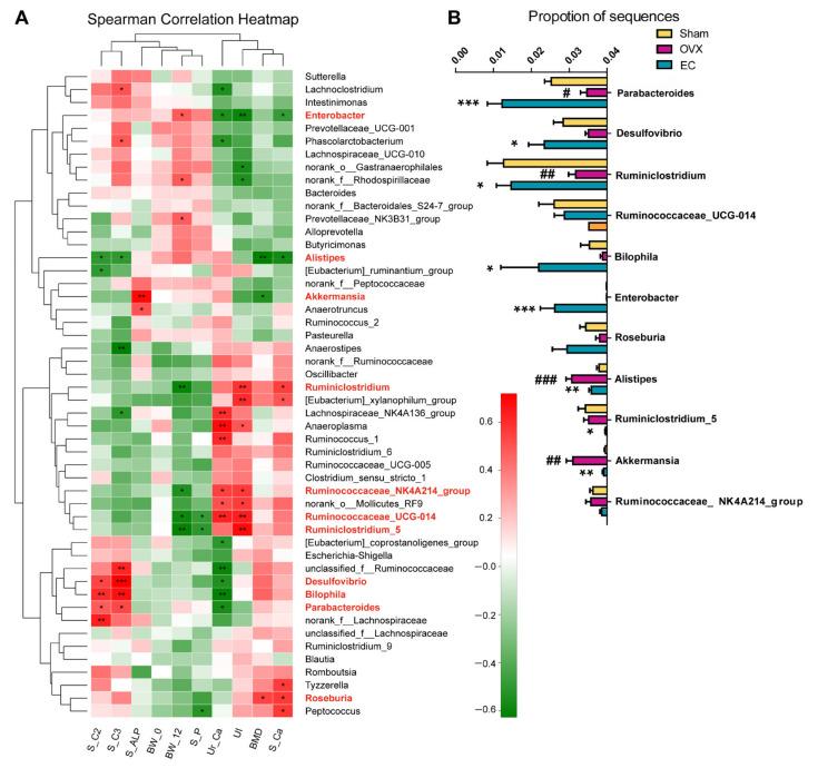
Flavonoids, found in a wide variety of foods and plants, are considered to play an important role in the prevention and treatment of osteoporosis. Our previous studies demonstrated that Erythrina cortex extract (EC) rich in prenylated isoflavonoids exerted bone protective effects in ovariectomized (OVX) rats. The present study aimed to investigate the interactions of gut microbiota with the EC extract to explore the underlying mechanisms involved in its beneficial effects on bone. Sprague-Dawley female rats of 3-months-old were ovariectomized and treated with EC extract for 12 weeks. EC extract reversed ovariectomy-induced deterioration of bone mineral density and bone microarchitecture as well as downregulated cathepsin K () and upregulated runt-related transcription factor 2 () and alkaline phosphatase () in the tibia of OVX rats. Its protective effects on bone were correlated with changes in microbial richness and the restorations of several genera. EC increased the serum circulating levels of acetate and propionate in OVX rats. We conclude that the bone protective effects of EC extract were associated with the changes in microbial compositions and serum short chain fatty acids (SCFAs) in OVX rats.
类黄酮存在于各种食物和植物中,被认为在预防和治疗骨质疏松症方面发挥着重要作用。我们之前的研究表明,富含异戊烯基类黄酮的木蝴蝶提取物(EC)对去卵巢(OVX)大鼠具有骨保护作用。本研究旨在探讨肠道微生物群与 EC 提取物的相互作用,以探索其对骨骼有益作用的潜在机制。3 月龄的 Sprague-Dawley 雌性大鼠行卵巢切除术,并给予 EC 提取物治疗 12 周。EC 提取物可逆转去卵巢引起的骨密度和骨微结构恶化,并下调 OVX 大鼠胫骨中组织蛋白酶 K()和上调 runt 相关转录因子 2()和碱性磷酸酶()。其对骨骼的保护作用与微生物丰富度的变化和几个属的恢复有关。EC 增加了 OVX 大鼠血清中循环的乙酸盐和丙酸盐水平。我们得出结论,EC 提取物的骨保护作用与 OVX 大鼠微生物组成和血清短链脂肪酸(SCFAs)的变化有关。