Department of Laboratory Medicine, The Second Affiliated Hospital of Guangzhou University of Chinese Medicine, Guangzhou, Guangdong 510120, P.R. China.
Department of Laboratory Medicine, Nanfang Hospital, Southern Medical University, Guangzhou, Guangdong 510515, P.R. China.
Int J Mol Med. 2021 Dec;48(6). doi: 10.3892/ijmm.2021.5040. Epub 2021 Oct 5.
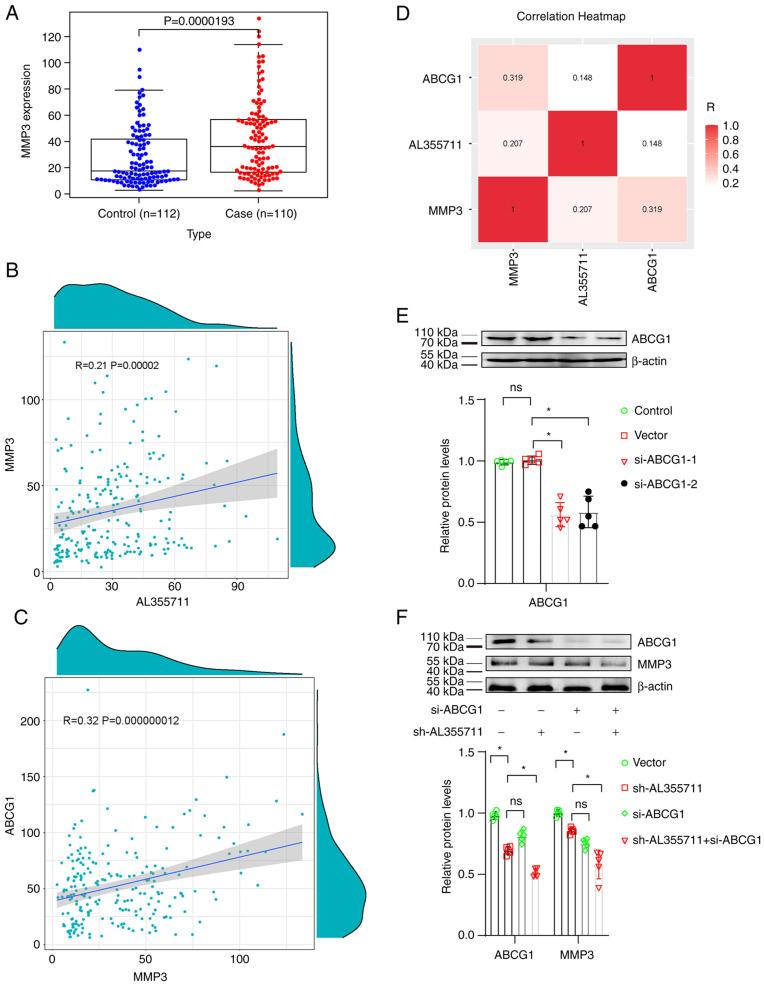
Atherosclerosis and related cardiovascular diseases pose severe threats to human health worldwide. There is evidence to suggest that at least 50% of foam cells in atheromas are derived from vascular smooth muscle cells (VSMCs); the first step in this process involves migration to human atherosclerotic lesions. Long non‑coding RNAs (lncRNAs) have been found to play significant roles in diverse biological processes. The present study aimed to investigate the role of lncRNAs in VSMCs. The expression of lncRNAs or mRNAs was detected using reverse transcription‑quantitative polymerase chain reaction. The Gene Expression Omnibus datasets in the NCBI portal were searched using the key words 'Atherosclerosis AND tissue AND ' and the GSE12288 dataset. Gene expression in circulating leukocytes was measured to identify patients with coronary artery disease (CAD) or controls, and used to analyze the correlation coefficient and expression profiles. The protein level of ATP‑binding cassette sub‑family G member 1 (ABCG1) and matrix metalloproteinase (MMP)3 was determined using immunohistochemistry and western blot analysis. The analysis of mouse aortic roots was performed using Masson's and Oil Red O staining. The expression of lncRNA AL355711, ABCG1 and MMP3 was found to be higher in human atherosclerotic plaques or in patients with atherosclerotic CAD. The correlation analysis revealed that ABCG1 may be involved in the regulation between lncRNA AL355711 and MMP3 in atherosclerotic CAD. The knockdown of lncRNA AL355711 inhibited ABCG1 transcription and smooth muscle cell migration. In addition, lncRNA AL355711 was found to regulate MMP3 expression through the ABCG1 pathway. The expression of ABCG1 and MMP3 was found to be high in an animal model of atherosclerosis. The results indicated that lncRNA AL355711 promoted VSMC migration and atherosclerosis partly via the ABCG1/MMP3 pathway. On the whole, the present study demonstrates that the inhibition of lncRNA AL355711 may serve as a novel therapeutic target for atherosclerosis. lncRNA AL355711 in circulating leukocytes may be a novel biomarker for atherosclerotic CAD.
动脉粥样硬化及相关心血管疾病对全球人类健康构成严重威胁。有证据表明,动脉粥样斑块中的泡沫细胞至少有 50%来源于血管平滑肌细胞(VSMC);该过程的第一步涉及到向人类动脉粥样硬化病变部位的迁移。长链非编码 RNA(lncRNA)已被发现于多种生物学过程中发挥重要作用。本研究旨在探讨 lncRNA 在 VSMC 中的作用。采用逆转录-定量聚合酶链反应检测 lncRNA 或 mRNA 的表达。在 NCBI 门户的 Gene Expression Omnibus 数据集数据库中,使用关键词 'Atherosclerosis AND tissue AND '进行搜索,并使用 GSE12288 数据集进行分析。通过测量循环白细胞中的基因表达,以鉴定冠心病(CAD)患者或对照者,并分析相关系数和表达谱。采用免疫组化和 Western blot 分析检测三磷酸腺苷结合盒亚家族 G 成员 1(ABCG1)和基质金属蛋白酶 3(MMP3)的蛋白水平。采用 Masson 和油红 O 染色对小鼠主动脉根部进行分析。结果发现,lncRNA AL355711、ABCG1 和 MMP3 在人动脉粥样斑块或动脉粥样硬化性 CAD 患者中的表达水平升高。相关性分析表明,ABCG1 可能参与了 lncRNA AL355711 与 MMP3 在动脉粥样硬化性 CAD 中的调控。lncRNA AL355711 敲低抑制了 ABCG1 转录和平滑肌细胞迁移。此外,发现 lncRNA AL355711 通过 ABCG1 通路调节 MMP3 表达。在动脉粥样硬化动物模型中,ABCG1 和 MMP3 的表达水平升高。结果表明,lncRNA AL355711 通过 ABCG1/MMP3 通路促进 VSMC 迁移和动脉粥样硬化的形成。总的来说,本研究表明抑制 lncRNA AL355711 可能成为动脉粥样硬化的新治疗靶点。循环白细胞中的 lncRNA AL355711 可能是动脉粥样硬化性 CAD 的新型生物标志物。