He Li-Ling, Wang Yun-Cui, Ai Ya-Ting, Wang Ling, Gu Si-Meng, Wang Ping, Long Qing-Hua, Hu Hui
School of Basic Medicine, Hubei University of Chinese Medicine, Wuhan, China.
School of Nursing, Hubei University of Chinese Medicine, Wuhan, China.
Front Pharmacol. 2021 Sep 23;12:735812. doi: 10.3389/fphar.2021.735812. eCollection 2021.
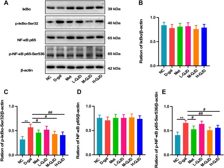
Qiangji Decoction (QJD), a classic formula, has been widely used to treat brain aging-related neurodegenerative diseases. However, the mechanisms underlying QJD's improvement in cognitive impairment of neurodegenerative diseases remain unclear. In this study, we employed D-galactose to establish the model of brain aging by long-term D-galactose subcutaneous injection. Next, we investigated QJD's effect on cognitive function of the model of brain aging and the mechanisms that QJD suppressing neuroinflammation as well as improving neurodegenerative changes and hippocampal neuron apoptosis. The mice of brain aging were treated with three different dosages of QJD (12.48, 24.96, and 49.92 g/kg/d, respectively) for 4 weeks. Morris water maze was used to determine the learning and memory ability of the mice. HE staining and FJB staining were used to detect the neurodegenerative changes. Nissl staining and TUNEL staining were employed to detect the hippocampal neuron apoptosis. The contents of TNF-α, IL-1β, and IL-6 in the hippocampus were detected by using ELISA. Meanwhile, we employed immunofluorescence staining to examine the levels of GFAP and IBA1 in the hippocampus. Besides, the protein expression levels of Bcl-2, Bax, caspase-3, cleaved caspase-3, AMPKα, p-AMPKα-Thr172, SIRT1, IκBα, NF-κB p65, p-IκBα-Ser32, and p-NF-κB p65-Ser536 in the hippocampus of different groups were detected by Western blot (WB). Our findings showed that the QJD-treated groups, especially the M-QJD group, mitigated learning and memory impairments of the model of brain aging as well as the improvement of neurodegenerative changes and hippocampal neuron apoptosis. Moreover, the M-QJD markedly attenuated the neuroinflammation by regulating the AMPK/SIRT1/NF-κB signaling pathway. Taken together, QJD alleviated neurodegenerative changes and hippocampal neuron apoptosis in the model of brain aging via regulating the AMPK/SIRT1/NF-κB signaling pathway.
强肌汤(QJD)是一种经典方剂,已被广泛用于治疗与脑衰老相关的神经退行性疾病。然而,QJD改善神经退行性疾病认知障碍的潜在机制仍不清楚。在本研究中,我们通过长期皮下注射D-半乳糖,利用D-半乳糖建立脑衰老模型。接下来,我们研究了QJD对脑衰老模型认知功能的影响,以及QJD抑制神经炎症、改善神经退行性改变和海马神经元凋亡的机制。将脑衰老小鼠分别用三种不同剂量的QJD(分别为12.48、24.96和49.92 g/kg/d)治疗4周。采用Morris水迷宫检测小鼠的学习和记忆能力。采用HE染色和FJB染色检测神经退行性改变。采用尼氏染色和TUNEL染色检测海马神经元凋亡。采用ELISA法检测海马中TNF-α、IL-1β和IL-6的含量。同时,采用免疫荧光染色检测海马中GFAP和IBA1的水平。此外,通过蛋白质免疫印迹法(WB)检测不同组海马中Bcl-2、Bax、caspase-3、裂解的caspase-3、AMPKα、p-AMPKα-Thr172、SIRT1、IκBα、NF-κB p65、p-IκBα-Ser32和p-NF-κB p65-Ser536的蛋白表达水平。我们的研究结果表明,QJD治疗组,尤其是中剂量QJD组(M-QJD组),减轻了脑衰老模型的学习和记忆障碍,以及神经退行性改变和海马神经元凋亡的改善。此外,M-QJD通过调节AMPK/SIRT1/NF-κB信号通路显著减轻神经炎症。综上所述,QJD通过调节AMPK/SIRT1/NF-κB信号通路减轻脑衰老模型中的神经退行性改变和海马神经元凋亡。