• 文献检索
  • 文档翻译
  • 深度研究
  • 学术资讯
  • Suppr Zotero 插件Zotero 插件
  • 邀请有礼
  • 套餐&价格
  • 历史记录
应用&插件
Suppr Zotero 插件Zotero 插件浏览器插件Mac 客户端Windows 客户端微信小程序
定价
高级版会员购买积分包购买API积分包
服务
文献检索文档翻译深度研究API 文档MCP 服务
关于我们
关于 Suppr公司介绍联系我们用户协议隐私条款
关注我们

Suppr 超能文献

核心技术专利:CN118964589B侵权必究
粤ICP备2023148730 号-1Suppr @ 2026

文献检索

告别复杂PubMed语法,用中文像聊天一样搜索,搜遍4000万医学文献。AI智能推荐,让科研检索更轻松。

立即免费搜索

文件翻译

保留排版,准确专业,支持PDF/Word/PPT等文件格式,支持 12+语言互译。

免费翻译文档

深度研究

AI帮你快速写综述,25分钟生成高质量综述,智能提取关键信息,辅助科研写作。

立即免费体验

冠状动脉疾病中竞争性内源性RNA调控网络的综合分析

The Integrative Analysis of Competitive Endogenous RNA Regulatory Networks in Coronary Artery Disease.

作者信息

Ji Yuyao, Yan Tao, Zhu Shijie, Wu Runda, Zhu Miao, Zhang Yangyang, Guo Changfa, Yao Kang

机构信息

Department of Cardiology, Zhongshan Hospital, Shanghai Institute of Cardiovascular Diseases, Fudan University, Shanghai, China.

Department of Cardiovascular Surgery, Zhongshan Hospital, Fudan University, Shanghai, China.

出版信息

Front Cardiovasc Med. 2021 Sep 22;8:647953. doi: 10.3389/fcvm.2021.647953. eCollection 2021.

DOI:10.3389/fcvm.2021.647953
PMID:34631806
原文链接:https://pmc.ncbi.nlm.nih.gov/articles/PMC8492936/
Abstract

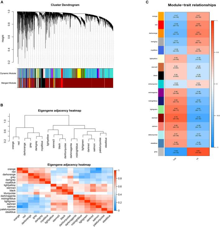
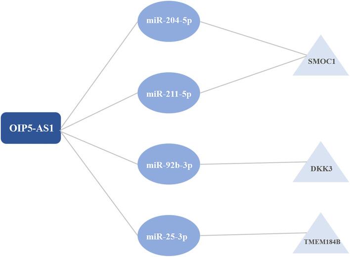
Coronary artery disease (CAD) is the leading cause of cardiovascular death. The competitive endogenous RNAs (ceRNAs) hypothesis is a new theory that explains the relationship between lncRNAs and miRNAs. The mechanism of ceRNAs in the pathological process of CAD has not been fully elucidated. The objective of this study was to explore the ceRNA mechanism in CAD using the integrative bioinformatics analysis and provide new research ideas for the occurrence and development of CAD. The GSE113079 dataset was downloaded, and differentially expressed lncRNAs (DElncRNAs) and genes (DEGs) were identified using the limma package in the R language. Weighted gene correlation network analysis (WGCNA) was performed on DElncRNAs and DEGs to explore lncRNAs and genes associated with CAD. Functional enrichment analysis was performed on hub genes in the significant module identified WGCNA. Four online databases, including TargetScan, miRDB, miRTarBase, and Starbase, combined with an online tool, miRWalk, were used to construct ceRNA regulatory networks. DEGs were clustered into ten co-expression modules with different colors using WGCNA. The brown module was identified as the key module with the highest correlation coefficient. 188 hub genes were identified in the brown module for functional enrichment analysis. DElncRNAs were clustered into sixteen modules, including seven modules related to CAD with the correlation coefficient more than 0.5. Three ceRNA networks were identified, including OIP5-AS1-miR-204-5p/miR-211-5p-SMOC1, OIP5-AS1-miR-92b-3p-DKK3, and OIP5-AS1-miR-25-3p-TMEM184B. Three ceRNA regulatory networks identified in this study may play crucial roles in the occurrence and development of CAD, which provide novel insights into the ceRNA mechanism in CAD.

摘要

冠状动脉疾病(CAD)是心血管死亡的主要原因。竞争性内源性RNA(ceRNA)假说为解释长链非编码RNA(lncRNA)与微小RNA(miRNA)之间的关系提供了新理论。ceRNA在CAD病理过程中的机制尚未完全阐明。本研究旨在通过综合生物信息学分析探索CAD中的ceRNA机制,为CAD的发生发展提供新的研究思路。下载了GSE113079数据集,并使用R语言中的limma软件包鉴定差异表达的lncRNA(DElncRNA)和基因(DEG)。对DElncRNA和DEG进行加权基因共表达网络分析(WGCNA),以探索与CAD相关的lncRNA和基因。对WGCNA鉴定出的显著模块中的枢纽基因进行功能富集分析。利用包括TargetScan、miRDB、miRTarBase和Starbase在内的四个在线数据库,并结合在线工具miRWalk构建ceRNA调控网络。使用WGCNA将DEG聚类为十个具有不同颜色的共表达模块。棕色模块被确定为相关系数最高的关键模块。在棕色模块中鉴定出188个枢纽基因进行功能富集分析。DElncRNA被聚类为16个模块,其中包括7个与CAD相关且相关系数大于0.5的模块。鉴定出三个ceRNA网络,包括OIP5-AS1-miR-204-5p/miR-211-5p-SMOC1、OIP5-AS1-miR-92b-3p-DKK3和OIP5-AS1-miR-25-3p-TMEM184B。本研究鉴定出的三个ceRNA调控网络可能在CAD的发生发展中起关键作用,这为CAD中的ceRNA机制提供了新见解。

https://cdn.ncbi.nlm.nih.gov/pmc/blobs/cf05/8492936/6e3dac3549a8/fcvm-08-647953-g0006.jpg
https://cdn.ncbi.nlm.nih.gov/pmc/blobs/cf05/8492936/5b15689b6243/fcvm-08-647953-g0001.jpg
https://cdn.ncbi.nlm.nih.gov/pmc/blobs/cf05/8492936/4f9f0d33808b/fcvm-08-647953-g0002.jpg
https://cdn.ncbi.nlm.nih.gov/pmc/blobs/cf05/8492936/7f65d6f18157/fcvm-08-647953-g0003.jpg
https://cdn.ncbi.nlm.nih.gov/pmc/blobs/cf05/8492936/f12bc8976d68/fcvm-08-647953-g0004.jpg
https://cdn.ncbi.nlm.nih.gov/pmc/blobs/cf05/8492936/e7022fa88bcb/fcvm-08-647953-g0005.jpg
https://cdn.ncbi.nlm.nih.gov/pmc/blobs/cf05/8492936/6e3dac3549a8/fcvm-08-647953-g0006.jpg
https://cdn.ncbi.nlm.nih.gov/pmc/blobs/cf05/8492936/5b15689b6243/fcvm-08-647953-g0001.jpg
https://cdn.ncbi.nlm.nih.gov/pmc/blobs/cf05/8492936/4f9f0d33808b/fcvm-08-647953-g0002.jpg
https://cdn.ncbi.nlm.nih.gov/pmc/blobs/cf05/8492936/7f65d6f18157/fcvm-08-647953-g0003.jpg
https://cdn.ncbi.nlm.nih.gov/pmc/blobs/cf05/8492936/f12bc8976d68/fcvm-08-647953-g0004.jpg
https://cdn.ncbi.nlm.nih.gov/pmc/blobs/cf05/8492936/e7022fa88bcb/fcvm-08-647953-g0005.jpg
https://cdn.ncbi.nlm.nih.gov/pmc/blobs/cf05/8492936/6e3dac3549a8/fcvm-08-647953-g0006.jpg

相似文献

1
The Integrative Analysis of Competitive Endogenous RNA Regulatory Networks in Coronary Artery Disease.冠状动脉疾病中竞争性内源性RNA调控网络的综合分析
Front Cardiovasc Med. 2021 Sep 22;8:647953. doi: 10.3389/fcvm.2021.647953. eCollection 2021.
2
Identification of novel key lncRNAs involved in periodontitis by weighted gene co-expression network analysis.基于加权基因共表达网络分析鉴定牙周炎相关的新型关键 lncRNAs。
J Periodontal Res. 2020 Jan;55(1):96-106. doi: 10.1111/jre.12693. Epub 2019 Sep 12.
3
Role of competitive endogenous RNA networks in the pathogenesis of coronary artery disease.竞争性内源性RNA网络在冠状动脉疾病发病机制中的作用
Ann Transl Med. 2021 Aug;9(15):1234. doi: 10.21037/atm-21-2737.
4
Integrative analysis of competitive endogenous RNA network reveals the regulatory role of non-coding RNAs in high-glucose-induced human retinal endothelial cells.竞争性内源性RNA网络的综合分析揭示了非编码RNA在高糖诱导的人视网膜内皮细胞中的调控作用。
PeerJ. 2020 Jun 29;8:e9452. doi: 10.7717/peerj.9452. eCollection 2020.
5
Identification of key genes and long non-coding RNA associated ceRNA networks in hepatocellular carcinoma.肝细胞癌中关键基因及长链非编码RNA相关竞争性内源RNA网络的鉴定
PeerJ. 2019 Nov 1;7:e8021. doi: 10.7717/peerj.8021. eCollection 2019.
6
A ceRNA network of BBOX1-AS1-hsa-miR-125b-5p/hsa-miR-125a-5p-CDKN2A shows prognostic value in cervical cancer.BBOX1-AS1-hsa-miR-125b-5p/hsa-miR-125a-5p-CDKN2A ceRNA 网络在宫颈癌中具有预后价值。
Taiwan J Obstet Gynecol. 2021 Mar;60(2):253-261. doi: 10.1016/j.tjog.2020.12.006.
7
Integrative Analysis of Three Novel Competing Endogenous RNA Biomarkers with a Prognostic Value in Lung Adenocarcinoma.三种新型竞争性内源性 RNA 生物标志物在肺腺癌中具有预后价值的综合分析。
Biomed Res Int. 2020 Aug 4;2020:2837906. doi: 10.1155/2020/2837906. eCollection 2020.
8
Susceptibility Modules and Genes in Hypertrophic Cardiomyopathy by WGCNA and ceRNA Network Analysis.通过加权基因共表达网络分析(WGCNA)和竞争性内源RNA(ceRNA)网络分析鉴定肥厚型心肌病的易感性模块和基因
Front Cell Dev Biol. 2022 Feb 1;9:822465. doi: 10.3389/fcell.2021.822465. eCollection 2021.
9
Weighted gene co-expression network analysis identifies specific modules and hub genes related to coronary artery disease.加权基因共表达网络分析识别出与冠状动脉疾病相关的特定模块和枢纽基因。
BMC Cardiovasc Disord. 2016 Mar 5;16:54. doi: 10.1186/s12872-016-0217-3.
10
DNMBP-AS1 Regulates NHLRC3 Expression by Sponging miR-93-5p/17-5p to Inhibit Colon Cancer Progression.DNMBP-AS1 通过海绵吸附 miR-93-5p/17-5p 调控 NHLRC3 表达以抑制结肠癌进展。
Front Oncol. 2022 Apr 27;12:765163. doi: 10.3389/fonc.2022.765163. eCollection 2022.

引用本文的文献

1
SMOC1 colocalizes with Alzheimer's disease neuropathology and delays Aβ aggregation.SMOC1 与阿尔茨海默病神经病理学共存,并延缓 Aβ 聚集。
Acta Neuropathol. 2024 Nov 25;148(1):72. doi: 10.1007/s00401-024-02819-6.
2
SMOC1 colocalizes with Alzheimer's disease neuropathology and delays Aβ aggregation.SMOC1与阿尔茨海默病神经病理学共定位,并延缓β-淀粉样蛋白(Aβ)聚集。
Res Sq. 2024 Nov 1:rs.3.rs-5229472. doi: 10.21203/rs.3.rs-5229472/v1.
3
Deletion of Transmembrane protein 184b leads to retina degeneration in mice.跨膜蛋白184b的缺失导致小鼠视网膜退化。

本文引用的文献

1
Comprehensive Analysis of ceRNA Regulation Network Involved in the Development of Coronary Artery Disease.环状 RNA 调控网络在冠状动脉疾病发生发展中的综合分析。
Biomed Res Int. 2021 Jan 14;2021:6658115. doi: 10.1155/2021/6658115. eCollection 2021.
2
Long Noncoding RNAs in the Progression of Atherosclerosis: An Integrated Analysis Based on Competing Endogenous RNA Theory.长链非编码 RNA 在动脉粥样硬化进展中的作用:基于竞争性内源性 RNA 理论的综合分析。
DNA Cell Biol. 2021 Feb;40(2):283-292. doi: 10.1089/dna.2020.6106. Epub 2020 Dec 17.
3
Long non-coding RNA expression profiles in peripheral blood mononuclear cells of patients with coronary artery disease.
Cell Prolif. 2025 Feb;58(2):e13751. doi: 10.1111/cpr.13751. Epub 2024 Oct 7.
4
Construction of an acute myeloid leukemia prognostic model based on m6A-related efferocytosis-related genes.基于 m6A 相关的胞吐作用相关基因构建急性髓系白血病预后模型。
Front Immunol. 2023 Nov 22;14:1268090. doi: 10.3389/fimmu.2023.1268090. eCollection 2023.
5
TMEM184B promotes proliferation, migration and invasion, and inhibits apoptosis in hypopharyngeal squamous cell carcinoma.TMEM184B 促进下咽鳞癌细胞的增殖、迁移和侵袭,并抑制其凋亡。
J Cell Mol Med. 2022 Nov;26(21):5551-5561. doi: 10.1111/jcmm.17572. Epub 2022 Oct 18.
6
Identification of Biomarkers Associated With CD8+ T Cells in Coronary Artery Disease and Their Pan-Cancer Analysis.鉴定与冠状动脉疾病中 CD8+ T 细胞相关的生物标志物及其泛癌症分析。
Front Immunol. 2022 Jun 21;13:876616. doi: 10.3389/fimmu.2022.876616. eCollection 2022.
7
Expression of LINC00847 in Peripheral Blood Mononuclear Cells of Children with Asthma and Its Prediction between Asthma Exacerbation and Remission.外周血单个核细胞中 LINC00847 表达水平对儿童哮喘急性发作与缓解的预测价值
Genet Res (Camb). 2022 Mar 20;2022:5678257. doi: 10.1155/2022/5678257. eCollection 2022.
冠心病患者外周血单个核细胞中的长链非编码RNA表达谱
J Thorac Dis. 2020 Nov;12(11):6813-6825. doi: 10.21037/jtd-20-3105.
4
miR-25-3p promotes endothelial cell angiogenesis in aging mice via TULA-2/SYK/VEGFR-2 downregulation.miR-25-3p 通过下调 TULA-2/SYK/VEGFR-2 促进衰老小鼠内皮细胞血管生成。
Aging (Albany NY). 2020 Nov 17;12(22):22599-22613. doi: 10.18632/aging.103834.
5
Regulatory Roles of Related Long Non-coding RNAs in the Process of Atherosclerosis.相关长链非编码RNA在动脉粥样硬化进程中的调控作用
Front Physiol. 2020 Oct 19;11:564604. doi: 10.3389/fphys.2020.564604. eCollection 2020.
6
Serum Dickkopf-3 Level Is Inversely Associated with Significant Coronary Stenosis in an Asymptomatic Chinese Cohort.血清Dickkopf-3水平与无症状中国人群中的显著冠状动脉狭窄呈负相关。
Int Heart J. 2020 Nov 28;61(6):1107-1113. doi: 10.1536/ihj.20-094. Epub 2020 Nov 13.
7
Dickkopf-3 in Human Malignant Tumours: A Clinical Viewpoint.Dickkopf-3 在人类恶性肿瘤中的作用:临床观点。
Anticancer Res. 2020 Nov;40(11):5969-5979. doi: 10.21873/anticanres.14617.
8
The Association of Residential Altitude on the Molecular Profile and Survival of Melanoma: Results of an Interreg Study.居住海拔对黑色素瘤分子特征和生存的影响:一项欧洲区域间合作研究的结果
Cancers (Basel). 2020 Sep 29;12(10):2796. doi: 10.3390/cancers12102796.
9
LncRNA OIP5-AS1 facilitates ox-LDL-induced endothelial cell injury through the miR-98-5p/HMGB1 axis.长链非编码RNA OIP5-AS1通过miR-98-5p/HMGB1轴促进氧化型低密度脂蛋白诱导的内皮细胞损伤。
Mol Cell Biochem. 2021 Jan;476(1):443-455. doi: 10.1007/s11010-020-03921-5. Epub 2020 Sep 29.
10
Identification of MiR-211-5p as a tumor suppressor by targeting ACSL4 in Hepatocellular Carcinoma.miR-211-5p 通过靶向 ACSL4 抑制肝癌发生发展
J Transl Med. 2020 Aug 28;18(1):326. doi: 10.1186/s12967-020-02494-7.