Department of Gastroenterology, Nanjing Drum Tower Hospital, The Affiliated Hospital of Nanjing University Medical School, 321 Zhongshan Road, Nanjing, 210008, Jiangsu, PR China.
State Key Laboratory of Pharmaceutical Biotechnology, Department of Sports Medicine and Adult Reconstructive Surgery, Nanjing Drum Tower Hospital, The Affiliated Hospital of Nanjing University Medical School, 321 Zhongshan Road, Nanjing, 210008, Jiangsu, PR China.
Cell Death Dis. 2021 Oct 12;12(10):934. doi: 10.1038/s41419-021-04235-0.
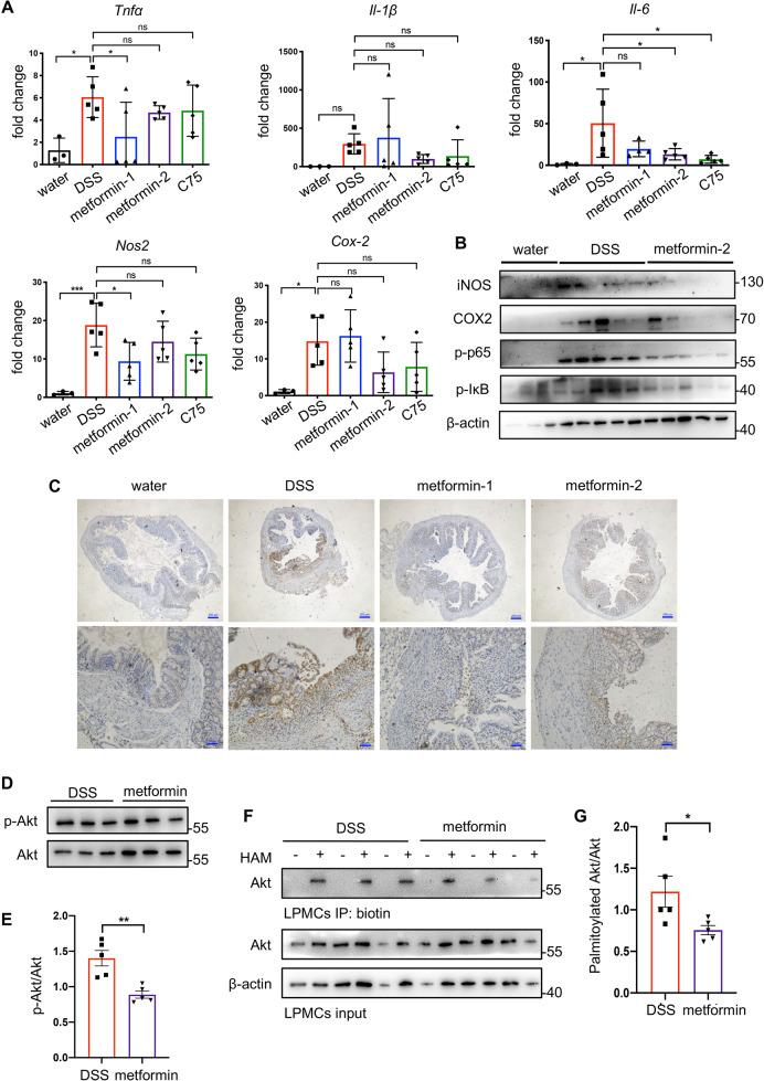
Metformin, traditionally regarded as a hypoglycemic drug, has been studied in other various fields including inflammation. The specific mechanism of metformin's effect on immune cells remains unclear. Herein, it is verified that LPS-induced macrophages are characterized by enhanced endogenous fatty acid synthesis and the inhibition of fatty acid synthase (FASN) downregulates proinflammatory responses. We further show that metformin could suppress such elevation of FASN as well as proinflammatory activation in macrophages. In vivo, metformin treatment ameliorates dextran sulfate sodium (DSS)-induced colitis through impairing proinflammatory activation of colonic lamina propria mononuclear cells (LPMCs). The reduction of FASN by metformin hinders Akt palmitoylation, which further disturbs Akt membrane attachment and its phosphorylation. Metformin-mediated suppression of FASN/Akt pathway and its downstream MAPK signaling contributes to its anti-inflammatory role in macrophages. From the perspective of immunometabolism, our work points towards metformin utilization as an effective and potential intervention against macrophages-involved inflammatory diseases.
二甲双胍,传统上被认为是一种降血糖药物,已在包括炎症在内的其他各个领域进行了研究。二甲双胍对免疫细胞的具体作用机制尚不清楚。本文验证了 LPS 诱导的巨噬细胞具有增强的内源性脂肪酸合成特征,并且抑制脂肪酸合酶(FASN)可下调促炎反应。我们进一步表明,二甲双胍可抑制巨噬细胞中 FASN 的这种升高以及促炎激活。在体内,二甲双胍通过损害结肠固有层单核细胞(LPMCs)的促炎激活来改善葡聚糖硫酸钠(DSS)诱导的结肠炎。二甲双胍对 FASN 的抑制作用阻碍了 Akt 的棕榈酰化,进而干扰了 Akt 的膜附着及其磷酸化。二甲双胍对 FASN/Akt 通路及其下游 MAPK 信号的抑制作用有助于其在巨噬细胞中发挥抗炎作用。从免疫代谢的角度来看,我们的工作表明二甲双胍的利用可以作为一种有效且有潜力的干预措施,用于对抗巨噬细胞参与的炎症性疾病。