Suppr超能文献

miRNome 分析鉴定 miR-205 和 miR-449a 作为肠型鼻腔鼻窦腺癌疾病进展的生物标志物。

MiRNome analysis identifying miR-205 and miR-449a as biomarkers of disease progression in intestinal-type sinonasal adenocarcinoma.

机构信息

Department of Clinical and Molecular Sciences, Polytechnic University of Marche, Ancona, Italy.

Department of Biomedical Sciences and Public Health, Anatomy Pathology and Histopathology Section, Polytechnic University of Marche, Ancona, Italy.

出版信息

Head Neck. 2022 Jan;44(1):18-33. doi: 10.1002/hed.26894. Epub 2021 Oct 14.

Abstract

BACKGROUND

Patients with intestinal-type sinonasal adenocarcinoma (ITAC) have an unfavorable prognosis, and new diagnostic and therapeutic approaches are needed to improve clinical management.

METHODS

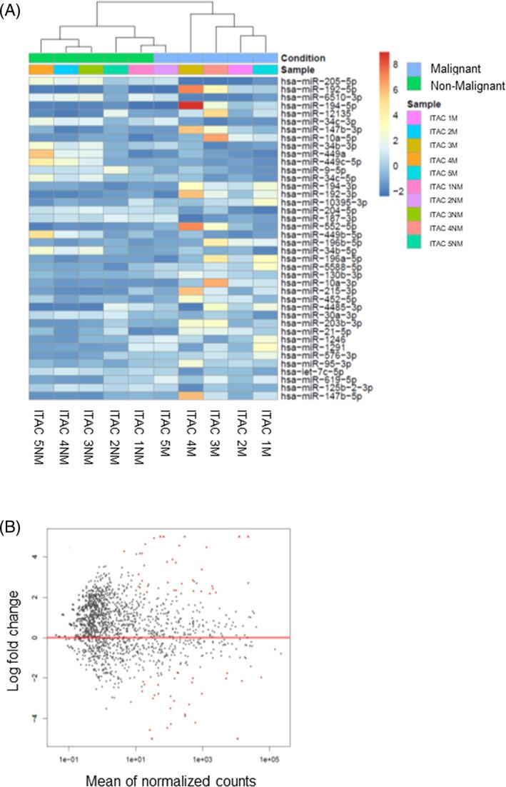
Next-generation sequencing-based miRNome analysis was performed on 43 ITAC patients who underwent surgical resection, and microRNA (miRNA) data were obtained from 35 cases. Four miRNAs were identified, and their expression levels were detected by reverse-transcription quantitative polymerase chain reaction and related to the relevant patient outcome. Overall survival and disease-free survival rates were evaluated through the Kaplan-Meier method and log-rank test, and multivariate analysis was performed by means of Cox proportional hazard analysis.

RESULTS

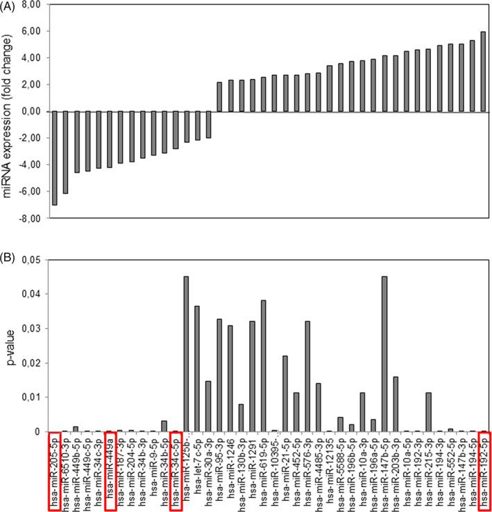
High levels of miR-205 and miR-34c/miR-449 cluster expression were associated with an increased recurrence risk and, therefore, a worse prognosis. Multivariate analysis confirmed that miR-205 and miR-449 were significant prognostic predictors.

CONCLUSIONS

A high expression of miR-205 and miR-449 is independent predictors of poor survival for ITAC patients.

摘要

背景

肠型鼻-鼻窦腺癌(ITAC)患者预后不良,需要新的诊断和治疗方法来改善临床管理。

方法

对 43 例接受手术切除的 ITAC 患者进行基于下一代测序的 miRNome 分析,并获得 35 例患者的 miRNA 数据。鉴定出 4 个 miRNA,并通过逆转录定量聚合酶链反应检测其表达水平,同时将其与相关患者的预后相关联。通过 Kaplan-Meier 方法和对数秩检验评估总生存率和无病生存率,并通过 Cox 比例风险分析进行多变量分析。

结果

miR-205 和 miR-34c/miR-449 簇表达水平升高与复发风险增加相关,因此预后较差。多变量分析证实 miR-205 和 miR-449 是显著的预后预测因子。

结论

miR-205 和 miR-449 的高表达是 ITAC 患者生存不良的独立预测因子。

https://cdn.ncbi.nlm.nih.gov/pmc/blobs/3632/9292973/60a13c39833d/HED-44-18-g006.jpg

文献检索

告别复杂PubMed语法,用中文像聊天一样搜索,搜遍4000万医学文献。AI智能推荐,让科研检索更轻松。

立即免费搜索

文件翻译

保留排版,准确专业,支持PDF/Word/PPT等文件格式,支持 12+语言互译。

免费翻译文档

深度研究

AI帮你快速写综述,25分钟生成高质量综述,智能提取关键信息,辅助科研写作。

立即免费体验