Suppr超能文献

心肌细胞钠钙处理异常导致涉及钙调蛋白激酶 II、活性氧和兰尼碱受体的恶性循环。

Cardiomyocyte Na and Ca mishandling drives vicious cycle involving CaMKII, ROS, and ryanodine receptors.

机构信息

Department of Pharmacology, University of California, Davis, 451 Health Sciences Drive, Davis, CA, 95616, USA.

Cardiovascular Institute and Department of Medicine, Stanford University, Stanford, CA, 94305, USA.

出版信息

Basic Res Cardiol. 2021 Oct 14;116(1):58. doi: 10.1007/s00395-021-00900-9.

Abstract

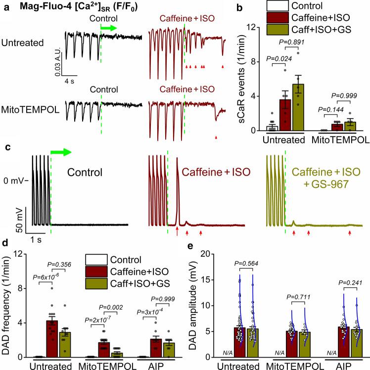
Cardiomyocyte Na and Ca mishandling, upregulated Ca/calmodulin-dependent kinase II (CaMKII), and increased reactive oxygen species (ROS) are characteristics of various heart diseases, including heart failure (HF), long QT (LQT) syndrome, and catecholaminergic polymorphic ventricular tachycardia (CPVT). These changes may form a vicious cycle of positive feedback to promote cardiac dysfunction and arrhythmias. In HF rabbit cardiomyocytes investigated in this study, the inhibition of CaMKII, late Na current (I), and leaky ryanodine receptors (RyRs) all attenuated the prolongation and increased short-term variability (STV) of action potential duration (APD), but in age-matched controls these inhibitors had no or minimal effects. In control cardiomyocytes, we enhanced RyR leak (by low [caffeine] plus isoproterenol mimicking CPVT) which markedly increased STV and delayed afterdepolarizations (DADs). These proarrhythmic changes were significantly attenuated by both CaMKII inhibition and mitochondrial ROS scavenging, with a slight synergy with I inhibition. Inducing LQT by elevating I (by Anemone toxin II, ATX-II) caused markedly prolonged APD, increased STV, and early afterdepolarizations (EADs). Those proarrhythmic ATX-II effects were largely attenuated by mitochondrial ROS scavenging, and partially reduced by inhibition of CaMKII and pathological leaky RyRs using dantrolene. In human induced pluripotent stem cell-derived cardiomyocytes (hiPSC-CMs) bearing LQT3 mutation SCN5A N406K, dantrolene significantly attenuated cell arrhythmias and APD prolongation. Targeting critical components of the Na-Ca-CaMKII-ROS-I arrhythmogenic vicious cycle may exhibit important on-target and also trans-target effects (e.g., I and RyR inhibition can alter I-mediated LQT3 effects). Incorporating this vicious cycle into therapeutic strategies provides novel integrated insight for treating cardiac arrhythmias and diseases.

摘要

心肌细胞钠和钙处理异常、钙/钙调蛋白依赖性激酶 II(CaMKII)上调以及活性氧(ROS)增加是各种心脏病的特征,包括心力衰竭(HF)、长 QT(LQT)综合征和儿茶酚胺多形性室性心动过速(CPVT)。这些变化可能形成正反馈的恶性循环,促进心脏功能障碍和心律失常。在本研究中研究的 HF 兔心肌细胞中,CaMKII 抑制、晚期钠电流(I)和渗漏型肌质网钙释放通道(RyRs)的抑制均减轻了动作电位时程(APD)的延长和短期变异性(STV)的增加,但在年龄匹配的对照组中,这些抑制剂没有或几乎没有作用。在对照心肌细胞中,我们增强了 RyR 渗漏(通过低[咖啡因]加异丙肾上腺素模拟 CPVT),这显著增加了 STV 和延迟后除极(DAD)。这些致心律失常变化被 CaMKII 抑制和线粒体 ROS 清除显著减轻,与 I 抑制有轻微协同作用。通过升高 I(通过蓝藻毒素 II,ATX-II)诱导 LQT 导致 APD 显著延长,STV 增加和早期后除极(EAD)。这些致心律失常的 ATX-II 作用被线粒体 ROS 清除显著减轻,CaMKII 抑制和使用丹曲林抑制病理性渗漏型 RyRs 部分减轻。在携带 LQT3 突变 SCN5A N406K 的人诱导多能干细胞衍生的心肌细胞(hiPSC-CMs)中,丹曲林显著减轻了细胞心律失常和 APD 延长。针对 Na-Ca-CaMKII-ROS-I 致心律失常恶性循环的关键组成部分可能具有重要的靶内和跨靶效应(例如,I 和 RyR 抑制可改变 I 介导的 LQT3 作用)。将该恶性循环纳入治疗策略为治疗心脏心律失常和疾病提供了新的综合见解。

https://cdn.ncbi.nlm.nih.gov/pmc/blobs/ed2f/8516771/87873e230433/395_2021_900_Fig1_HTML.jpg

文献检索

告别复杂PubMed语法,用中文像聊天一样搜索,搜遍4000万医学文献。AI智能推荐,让科研检索更轻松。

立即免费搜索

文件翻译

保留排版,准确专业,支持PDF/Word/PPT等文件格式,支持 12+语言互译。

免费翻译文档

深度研究

AI帮你快速写综述,25分钟生成高质量综述,智能提取关键信息,辅助科研写作。

立即免费体验