• 文献检索
  • 文档翻译
  • 深度研究
  • 学术资讯
  • Suppr Zotero 插件Zotero 插件
  • 邀请有礼
  • 套餐&价格
  • 历史记录
应用&插件
Suppr Zotero 插件Zotero 插件浏览器插件Mac 客户端Windows 客户端微信小程序
定价
高级版会员购买积分包购买API积分包
服务
文献检索文档翻译深度研究API 文档MCP 服务
关于我们
关于 Suppr公司介绍联系我们用户协议隐私条款
关注我们

Suppr 超能文献

核心技术专利:CN118964589B侵权必究
粤ICP备2023148730 号-1Suppr @ 2026

文献检索

告别复杂PubMed语法,用中文像聊天一样搜索,搜遍4000万医学文献。AI智能推荐,让科研检索更轻松。

立即免费搜索

文件翻译

保留排版,准确专业,支持PDF/Word/PPT等文件格式,支持 12+语言互译。

免费翻译文档

深度研究

AI帮你快速写综述,25分钟生成高质量综述,智能提取关键信息,辅助科研写作。

立即免费体验

在儿童中,针对 SARS-CoV-2 的 IgG 反应不佳且延迟与严重 COVID-19 相关。

A poor and delayed anti-SARS-CoV2 IgG response is associated to severe COVID-19 in children.

机构信息

Instituto de Investigaciones Biomédicas en Retrovirus y SIDA. Facultad de Medicina. UBA-CONICET. Paraguay 2155, C1121ABG CABA, Argentina.

Departamento de Medicina, Hospital General de Niños Pedro de Elizalde. Av. Montes de Oca 40, C1270 CABA, Argentina.

出版信息

EBioMedicine. 2021 Oct;72:103615. doi: 10.1016/j.ebiom.2021.103615. Epub 2021 Oct 11.

DOI:10.1016/j.ebiom.2021.103615
PMID:34649078
原文链接:https://pmc.ncbi.nlm.nih.gov/articles/PMC8502533/
Abstract

BACKGROUND

Most children and youth develop mild or asymptomatic disease during severe acute respiratory syndrome coronavirus 2 (SARS-CoV-2) infection. However, a very small number of patients suffer severe Coronavirus induced disease 2019 (COVID-19). The reasons underlying these different outcomes remain unknown.

METHODS

We analyzed three different cohorts: children with acute infection (n=550), convalescent children (n=138), and MIS-C (multisystem inflammatory syndrome in children, n=42). IgG and IgM antibodies to the spike protein of SARS-CoV-2, serum-neutralizing activity, plasma cytokine levels, and the frequency of circulating Follicular T helper cells (cTfh) and plasmablasts were analyzed by conventional methods.

FINDINGS

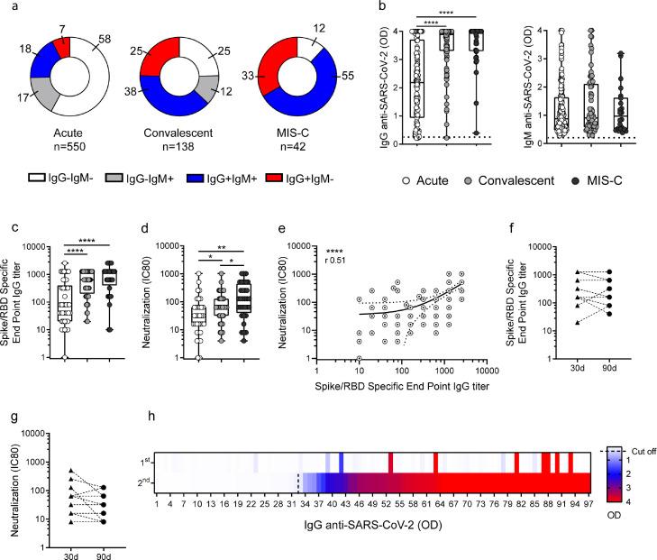
Fifty-eight percent of the children in the acute phase of infection had no detectable antibodies at the time of sampling while a seronegative status was found in 25% and 12% of convalescent and MIS-C children, respectively. When children in the acute phase of the infection were stratified according disease severity, we found that contrasting with the response of children with asymptomatic, mild and moderate disease, children with severe COVID-19 did not develop any detectable response. A defective antibody response was also observed in the convalescent cohort for children with severe disease at the time of admission. This poor antibody response was associated to both, a low frequency of cTfh and a high plasma concentration of inflammatory cytokines.

INTERPRETATION

A weak and delayed kinetic of antibody response to SARS-CoV-2 together with a systemic pro-inflammatory profile characterize pediatric severe COVID-19. Because comorbidities are highly prevalent in children with severe COVID-19, further studies are needed to clarify their contribution in the weak antibody response observed in severe disease.

FUNDING

National Agency for Scientific and Technological Promotion from Argentina (IP-COVID-19-0277 and PMO-BID-PICT2018-2548).

摘要

背景

大多数儿童和青少年在严重急性呼吸综合征冠状病毒 2(SARS-CoV-2)感染期间会出现轻度或无症状疾病。然而,极少数患者患有严重的 2019 年冠状病毒病(COVID-19)。这些不同结果的原因尚不清楚。

方法

我们分析了三个不同的队列:急性感染的儿童(n=550)、恢复期儿童(n=138)和 MIS-C(儿童多系统炎症综合征,n=42)。使用常规方法分析了 SARS-CoV-2 刺突蛋白的 IgG 和 IgM 抗体、血清中和活性、血浆细胞因子水平以及循环滤泡辅助 T 细胞(cTfh)和浆母细胞的频率。

结果

在感染急性期,58%的儿童在采样时未检测到抗体,而恢复期和 MIS-C 儿童的血清阴性率分别为 25%和 12%。当根据疾病严重程度对感染急性期的儿童进行分层时,我们发现与无症状、轻度和中度疾病儿童的反应相反,严重 COVID-19 儿童没有产生任何可检测到的反应。在入院时患有严重疾病的恢复期儿童中,也观察到抗体反应缺陷。这种不良的抗体反应与 cTfh 的低频率和炎症细胞因子的高血浆浓度有关。

解释

对 SARS-CoV-2 的弱而延迟的抗体反应动力学以及全身促炎特征是儿科严重 COVID-19 的特征。由于严重 COVID-19 儿童的合并症非常普遍,因此需要进一步研究以阐明它们在严重疾病中观察到的弱抗体反应中的贡献。

资金

阿根廷国家科学技术促进局(IP-COVID-19-0277 和 PMO-BID-PICT2018-2548)。

https://cdn.ncbi.nlm.nih.gov/pmc/blobs/e2d5/8517278/0c17fcfd08aa/gr4.jpg
https://cdn.ncbi.nlm.nih.gov/pmc/blobs/e2d5/8517278/e36b7f61ca21/gr1.jpg
https://cdn.ncbi.nlm.nih.gov/pmc/blobs/e2d5/8517278/ae704220e36b/gr2.jpg
https://cdn.ncbi.nlm.nih.gov/pmc/blobs/e2d5/8517278/e3208edfa2bd/gr3.jpg
https://cdn.ncbi.nlm.nih.gov/pmc/blobs/e2d5/8517278/0c17fcfd08aa/gr4.jpg
https://cdn.ncbi.nlm.nih.gov/pmc/blobs/e2d5/8517278/e36b7f61ca21/gr1.jpg
https://cdn.ncbi.nlm.nih.gov/pmc/blobs/e2d5/8517278/ae704220e36b/gr2.jpg
https://cdn.ncbi.nlm.nih.gov/pmc/blobs/e2d5/8517278/e3208edfa2bd/gr3.jpg
https://cdn.ncbi.nlm.nih.gov/pmc/blobs/e2d5/8517278/0c17fcfd08aa/gr4.jpg

相似文献

1
A poor and delayed anti-SARS-CoV2 IgG response is associated to severe COVID-19 in children.在儿童中,针对 SARS-CoV-2 的 IgG 反应不佳且延迟与严重 COVID-19 相关。
EBioMedicine. 2021 Oct;72:103615. doi: 10.1016/j.ebiom.2021.103615. Epub 2021 Oct 11.
2
Blood neutrophils from children with COVID-19 exhibit both inflammatory and anti-inflammatory markers.COVID-19 患儿血液中性粒细胞同时表现出炎症和抗炎标志物。
EBioMedicine. 2021 May;67:103357. doi: 10.1016/j.ebiom.2021.103357. Epub 2021 May 9.
3
Quantitative SARS-CoV-2 Serology in Children With Multisystem Inflammatory Syndrome (MIS-C).儿童多系统炎症综合征(MIS-C)中 SARS-CoV-2 血清学的定量分析。
Pediatrics. 2020 Dec;146(6). doi: 10.1542/peds.2020-018242. Epub 2020 Sep 2.
4
SARS-CoV-2 immune repertoire in MIS-C and pediatric COVID-19.川崎病和儿童 COVID-19 中的 SARS-CoV-2 免疫谱。
Nat Immunol. 2021 Nov;22(11):1452-1464. doi: 10.1038/s41590-021-01051-8. Epub 2021 Oct 5.
5
Severe Acute Respiratory Syndrome-Coronavirus-2 (SARS-CoV-2) Antibody Responses in Children With Multisystem Inflammatory Syndrome in Children (MIS-C) and Mild and Severe Coronavirus Disease 2019 (COVID-19).儿童多系统炎症综合征(MIS-C)和轻度及重度 2019 冠状病毒病(COVID-19)患儿的严重急性呼吸综合征冠状病毒 2(SARS-CoV-2)抗体反应。
J Pediatric Infect Dis Soc. 2021 May 28;10(5):669-673. doi: 10.1093/jpids/piaa161.
6
SARS-CoV-2-Specific T Cell Responses Are Stronger in Children With Multisystem Inflammatory Syndrome Compared to Children With Uncomplicated SARS-CoV-2 Infection.与单纯 SARS-CoV-2 感染的儿童相比,患有儿童多系统炎症综合征的儿童的 SARS-CoV-2 特异性 T 细胞反应更强。
Front Immunol. 2022 Jan 18;12:793197. doi: 10.3389/fimmu.2021.793197. eCollection 2021.
7
Inflammatory and Autoimmune Aspects of Multisystem Inflammatory Syndrome in Children (MIS-C): A Prospective Cohort Study.儿童多系统炎症综合征(MIS-C)的炎症和自身免疫方面:一项前瞻性队列研究。
Viruses. 2024 Jun 12;16(6):950. doi: 10.3390/v16060950.
8
Mild Cytokine Elevation, Moderate CD4 T Cell Response and Abundant Antibody Production in Children with COVID-19.儿童 COVID-19 患者表现为轻度细胞因子升高、中度 CD4+T 细胞应答和丰富的抗体产生。
Virol Sin. 2020 Dec;35(6):734-743. doi: 10.1007/s12250-020-00265-8. Epub 2020 Jul 22.
9
Characterization of antibody responses to SARS-CoV-2 in convalescent COVID-19 patients.对 COVID-19 恢复期患者体内 SARS-CoV-2 抗体反应的特征描述。
J Med Virol. 2021 Apr;93(4):2227-2233. doi: 10.1002/jmv.26646. Epub 2020 Nov 10.
10
Different Profiles of Antibodies and Cytokines Were Found Between Severe and Moderate COVID-19 Patients.严重和中度 COVID-19 患者的抗体和细胞因子谱存在差异。
Front Immunol. 2021 Aug 19;12:723585. doi: 10.3389/fimmu.2021.723585. eCollection 2021.

引用本文的文献

1
Antibodies against SARS-CoV-2 in children and adolescents: a one-year longitudinal study.儿童和青少年中针对严重急性呼吸综合征冠状病毒2的抗体:一项为期一年的纵向研究。
BMJ Paediatr Open. 2025 Aug 11;9(1):e003392. doi: 10.1136/bmjpo-2025-003392.
2
Seroprevalence of SARS-CoV-2 infection in pediatric patients in a tertiary care hospital setting.三级保健医院环境中儿科患者 SARS-CoV-2 感染的血清流行率。
PLoS One. 2024 Sep 24;19(9):e0310860. doi: 10.1371/journal.pone.0310860. eCollection 2024.
3
Early, Robust Mucosal Secretory Immunoglobulin A but not Immunoglobulin G Response to Severe Acute Respiratory Syndrome Coronavirus 2 Spike in Oral Fluid Is Associated With Faster Viral Clearance and Coronavirus Disease 2019 Symptom Resolution.
早期、强烈的口腔液中针对严重急性呼吸综合征冠状病毒2刺突蛋白的黏膜分泌型免疫球蛋白A而非免疫球蛋白G反应与病毒更快清除及2019冠状病毒病症状缓解相关。
J Infect Dis. 2025 Feb 4;231(1):121-130. doi: 10.1093/infdis/jiae447.
4
ATP-P2X7R pathway activation limits the Tfh cell compartment during pediatric RSV infection.ATP-P2X7R信号通路激活在儿童呼吸道合胞病毒感染期间限制滤泡辅助性T细胞区室。
Front Immunol. 2024 Jul 9;15:1397098. doi: 10.3389/fimmu.2024.1397098. eCollection 2024.
5
Kinetics and Durability of Antibody and T-Cell Responses to SARS-CoV-2 in Children.儿童对 SARS-CoV-2 的抗体和 T 细胞反应的动力学和持久性。
J Infect Dis. 2024 Oct 16;230(4):889-900. doi: 10.1093/infdis/jiae301.
6
Anti_spike and anti_nucleocapsid IgG responses to SARS-CoV-2 in children of Jordan.约旦儿童对新冠病毒的抗刺突蛋白和抗核衣壳IgG反应
Heliyon. 2024 May 4;10(9):e30631. doi: 10.1016/j.heliyon.2024.e30631. eCollection 2024 May 15.
7
Epidemiology and clinical features of SARS-CoV-2 infection in children and adolescents in the pre-Omicron era: A global systematic review and meta-analysis.奥密克戎变异株流行前时期儿童和青少年感染 SARS-CoV-2 的流行病学和临床特征:一项全球系统评价和荟萃分析。
J Glob Health. 2024 Mar 1;14:05003. doi: 10.7189/jogh.14.05003.
8
Immunology of Multisystem Inflammatory Syndrome after COVID-19 in Children: A Review of the Current Evidence.儿童 COVID-19 后多系统炎症综合征的免疫学:当前证据综述。
Int J Mol Sci. 2023 Mar 16;24(6):5711. doi: 10.3390/ijms24065711.
9
SARSPLEX: Multiplex Serological ELISA with a Holistic Approach.SARSPLEX:采用整体方法的多重血清 ELISA。
Viruses. 2022 Nov 22;14(12):2593. doi: 10.3390/v14122593.
10
Recent developments in the immunopathology of COVID-19.COVID-19 免疫病理学的最新进展。
Allergy. 2023 Feb;78(2):369-388. doi: 10.1111/all.15593. Epub 2022 Dec 5.