Suppr超能文献

支气管肺泡灌洗液中与铁死亡相关的基因作为特发性肺纤维化的预后生物标志物

Ferroptosis-Related Genes in Bronchoalveolar Lavage Fluid Serves as Prognostic Biomarkers for Idiopathic Pulmonary Fibrosis.

作者信息

Li Meng, Wang Ke, Zhang Yanpeng, Fan Meng, Li Anqi, Zhou Jiejun, Yang Tian, Shi Puyu, Li Dan, Zhang Guangjian, Chen Mingwei, Ren Hui

机构信息

Department of Respiratory and Critical Care Medicine, The First Affiliated Hospital of Xi'an Jiao Tong University, Xi'an, China.

Department of Talent Highland, The First Affiliated Hospital of Xi'an Jiao Tong University, Xi'an, China.

出版信息

Front Med (Lausanne). 2021 Oct 4;8:693959. doi: 10.3389/fmed.2021.693959. eCollection 2021.

Abstract

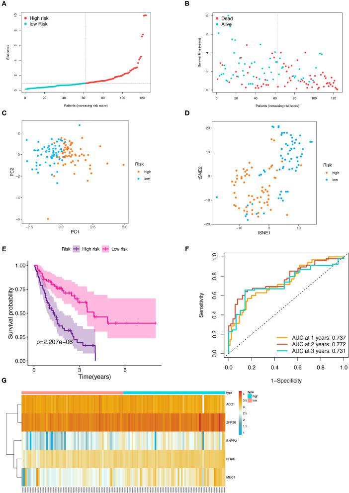
Idiopathic pulmonary fibrosis (IPF) is a chronic progressive disease with unknown etiology and unfavorable prognosis. Ferroptosis is a form of regulated cell death with an iron-dependent way that is involved in the development of various diseases. Whereas the prognostic value of ferroptosis-related genes (FRGs) in IPF remains uncertain and needs to be further elucidated. The FerrDb database and the previous studies were screened to explore the FRGs. The data of patients with IPF were obtained from the GSE70866 dataset. Wilcoxon's test and univariate Cox regression analysis were applied to identify the FRGs that are differentially expressed between normal and patients with IPF and associated with prognosis. Next, a multigene signature was constructed by the least absolute shrinkage and selection operator (LASSO)-penalized Cox model in the training cohort and evaluated by using calibration and receiver operating characteristic (ROC) curves. Then, 30% of the dataset samples were randomly selected for internal validation. Finally, the potential function and pathways that might be affected by the risk score-related differently expressed genes (DEGs) were further explored. A total of 183 FRGs were identified by the FerrDb database and the previous studies, and 19 of them were differentially expressed in bronchoalveolar lavage fluid (BALF) between IPF and healthy controls and associated with prognosis ( < 0.05). There were five FRGs (aconitase 1 [ACO1], neuroblastoma RAS viral (v-ras) oncogene homolog [NRAS], Ectonucleotide pyrophosphatase/phosphodiesterase 2 [ENPP2], Mucin 1 [MUC1], and ZFP36 ring finger protein [ZFP36]) identified as risk signatures and stratified patients with IPF into the two risk groups. The overall survival rate in patients with high risk was significantly lower than that in patients with low risk ( < 0.001). The calibration and ROC curve analysis confirmed the predictive capacity of this signature, and the results were further verified in the validation group. Risk score-related DEGs were found enriched in ECM-receptor interaction and focal adhesion pathways. The five FRGs in BALF can be used for prognostic prediction in IPF, which may contribute to improving the management strategies of IPF.

摘要

特发性肺纤维化(IPF)是一种病因不明、预后不良的慢性进展性疾病。铁死亡是一种以铁依赖方式调控的细胞死亡形式,参与多种疾病的发生发展。然而,铁死亡相关基因(FRGs)在IPF中的预后价值仍不确定,需要进一步阐明。通过筛选FerrDb数据库和既往研究来探索FRGs。IPF患者的数据来自GSE70866数据集。应用Wilcoxon检验和单变量Cox回归分析来识别在正常人和IPF患者之间差异表达且与预后相关的FRGs。接下来,在训练队列中通过最小绝对收缩和选择算子(LASSO)惩罚Cox模型构建多基因特征,并使用校准和受试者工作特征(ROC)曲线进行评估。然后,随机选择30%的数据集样本进行内部验证。最后,进一步探索可能受风险评分相关差异表达基因(DEGs)影响的潜在功能和通路。通过FerrDb数据库和既往研究共鉴定出183个FRGs,其中19个在IPF患者与健康对照的支气管肺泡灌洗液(BALF)中差异表达且与预后相关(<0.05)。有5个FRGs(顺乌头酸酶1 [ACO1]、神经母细胞瘤RAS病毒(v-ras)癌基因同源物[NRAS]、胞外核苷酸焦磷酸酶/磷酸二酯酶2 [ENPP2]、粘蛋白1 [MUC1]和锌指蛋白36 [ZFP36])被确定为风险特征,并将IPF患者分为两个风险组。高风险患者的总生存率显著低于低风险患者(<0.001)。校准和ROC曲线分析证实了该特征的预测能力,并在验证组中进一步验证了结果。发现风险评分相关的DEGs在细胞外基质-受体相互作用和粘着斑通路中富集。BALF中的5个FRGs可用于IPF的预后预测,这可能有助于改善IPF的管理策略。

https://cdn.ncbi.nlm.nih.gov/pmc/blobs/e246/8520927/d3bf9342a99e/fmed-08-693959-g0001.jpg

文献AI研究员

20分钟写一篇综述,助力文献阅读效率提升50倍。

立即体验

用中文搜PubMed

大模型驱动的PubMed中文搜索引擎

马上搜索

文档翻译

学术文献翻译模型,支持多种主流文档格式。

立即体验