Suppr超能文献

严重低氧血症危重症患者的低氧与高氧目标:处理重症监护病房氧合目标(HOT-ICU)试验中探索异质性治疗效果的二次贝叶斯分析。

Lower versus higher oxygenation targets in critically ill patients with severe hypoxaemia: secondary Bayesian analysis to explore heterogeneous treatment effects in the Handling Oxygenation Targets in the Intensive Care Unit (HOT-ICU) trial.

机构信息

Department of Anaesthesia and Intensive Care, Aalborg University Hospital, Aalborg, Denmark; Department of Clinical Medicine, Aalborg University, Aalborg, Denmark; Collaboration for Research in Intensive Care, Copenhagen, Denmark.

Department of Anaesthesia and Intensive Care, Aalborg University Hospital, Aalborg, Denmark; Department of Clinical Medicine, Aalborg University, Aalborg, Denmark; Collaboration for Research in Intensive Care, Copenhagen, Denmark.

出版信息

Br J Anaesth. 2022 Jan;128(1):55-64. doi: 10.1016/j.bja.2021.09.010. Epub 2021 Oct 19.

Abstract

BACKGROUND

In the Handling Oxygenation Targets in the Intensive Care Unit (HOT-ICU) trial, a lower (8 kPa) vs a higher (12 kPa) PaO target did not affect mortality amongst critically ill adult patients. We used Bayesian statistics to evaluate any heterogeneity in the effect of oxygenation targets on mortality between different patient groups within the HOT-ICU trial.

METHODS

We analysed 90-day all-cause mortality using adjusted Bayesian logistic regression models, and assessed heterogeneous treatment effects according to four selected baseline variables using both hierarchical models of subgroups and models with interactions on the continuous scales. Results are presented as mortality probability (%) and relative risk (RR) with 95% credibility intervals (CrI).

RESULTS

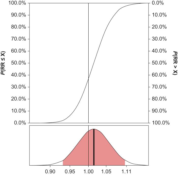
All 2888 patients in the intention-to-treat cohort of the HOT-ICU trial were included. The adjusted 90-day mortality rates were 43.0% (CrI: 38.3-47.8%) and 42.3% (CrI: 37.7-47.1%) in the lower and higher oxygenation groups, respectively (RR 1.02 [CrI: 0.93-1.11]), with 36.5% probability of an RR <1.00. Analyses of heterogeneous treatment effects suggested a dose-response relationship between baseline norepinephrine dose and increased mortality with the lower oxygenation target, with 95% probability of increased mortality associated with the lower oxygenation target as norepinephrine doses increased.

CONCLUSIONS

A lower oxygenation target was unlikely to affect overall mortality amongst critically ill adult patients with acute hypoxaemic respiratory failure. However, our results suggest an increasing mortality risk for patients with a lower oxygen target as the baseline norepinephrine dose increases. These findings warrant additional investigation.

CLINICAL TRIAL REGISTRATION

NCT03174002.

摘要

背景

在重症监护病房氧合目标处理(HOT-ICU)试验中,较低(8 kPa)与较高(12 kPa)的 PaO 目标并未影响危重症成年患者的死亡率。我们使用贝叶斯统计学来评估 HOT-ICU 试验中不同患者群体的氧合目标对死亡率的影响是否存在异质性。

方法

我们使用调整后的贝叶斯逻辑回归模型分析 90 天全因死亡率,并根据四个选定的基线变量使用分层亚组模型和连续尺度上的交互模型评估治疗效果的异质性。结果以死亡率概率(%)和 95%可信区间(CrI)的相对风险(RR)表示。

结果

纳入 HOT-ICU 试验意向治疗队列的 2888 例患者全部纳入分析。较低氧合组和较高氧合组的调整后 90 天死亡率分别为 43.0%(CrI:38.3-47.8%)和 42.3%(CrI:37.7-47.1%)(RR 1.02 [CrI:0.93-1.11]),RR<1.00 的概率为 36.5%。治疗效果异质性分析表明,基线去甲肾上腺素剂量与较低氧合目标下死亡率升高之间存在剂量-反应关系,随着去甲肾上腺素剂量增加,较低氧合目标与死亡率升高相关的可能性为 95%。

结论

对于急性低氧性呼吸衰竭的危重症成年患者,较低的氧合目标不太可能影响总体死亡率。然而,我们的结果表明,随着基线去甲肾上腺素剂量的增加,较低氧目标的患者死亡率风险增加。这些发现需要进一步研究。

临床试验注册

NCT03174002。

https://cdn.ncbi.nlm.nih.gov/pmc/blobs/030a/8787771/208a152b5da4/gr1.jpg

文献AI研究员

20分钟写一篇综述,助力文献阅读效率提升50倍。

立即体验

用中文搜PubMed

大模型驱动的PubMed中文搜索引擎

马上搜索

文档翻译

学术文献翻译模型,支持多种主流文档格式。

立即体验