Department of Chemical Engineering, Faculty of Engineering, Kyushu University, Fukuoka 819-0395, Japan.
Department of Chemical Systems Engineering, School of Engineering, Nagoya University, Nagoya 464-8603, Japan.
Cells. 2021 Sep 27;10(10):2556. doi: 10.3390/cells10102556.
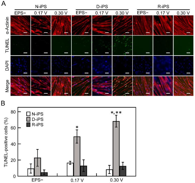
Duchenne muscular dystrophy (DMD) is a genetic disorder that results from deficiency of the dystrophin protein. In recent years, DMD pathological models have been created using induced pluripotent stem (iPS) cells derived from DMD patients. In addition, gene therapy using CRISPR-Cas9 technology to repair the dystrophin gene has been proposed as a new treatment method for DMD. However, it is not known whether the contractile function of myotubes derived from gene-repaired iPS cells can be restored. We therefore investigated the maturation of myotubes in electrical pulse stimulation culture and examined the effect of gene repair by observing the contractile behaviour of myotubes. The contraction activity of myotubes derived from dystrophin-gene repaired iPS cells was improved by electrical pulse stimulation culture. The iPS cell method used in this study for evaluating muscle contractile activity is a useful technique for analysing the mechanism of hereditary muscular disease pathogenesis and for evaluating the efficacy of new drugs and gene therapy.
杜氏肌营养不良症(DMD)是一种遗传性疾病,由抗肌萎缩蛋白缺失引起。近年来,使用源自 DMD 患者的诱导多能干细胞(iPS)已建立 DMD 病理模型。此外,使用 CRISPR-Cas9 技术进行基因治疗以修复肌营养不良蛋白基因已被提议作为 DMD 的新治疗方法。然而,尚不清楚源自基因修复的 iPS 细胞的肌管的收缩功能是否可以恢复。因此,我们研究了电脉冲刺激培养中肌管的成熟,并通过观察肌管的收缩行为来检查基因修复的效果。电脉冲刺激培养可改善源自肌营养不良蛋白基因修复 iPS 细胞的肌管的收缩活性。本研究中用于评估肌肉收缩活性的 iPS 细胞方法是分析遗传性肌肉疾病发病机制和评估新药和基因治疗疗效的有用技术。