• 文献检索
  • 文档翻译
  • 深度研究
  • 学术资讯
  • Suppr Zotero 插件Zotero 插件
  • 邀请有礼
  • 套餐&价格
  • 历史记录
应用&插件
Suppr Zotero 插件Zotero 插件浏览器插件Mac 客户端Windows 客户端微信小程序
定价
高级版会员购买积分包购买API积分包
服务
文献检索文档翻译深度研究API 文档MCP 服务
关于我们
关于 Suppr公司介绍联系我们用户协议隐私条款
关注我们

Suppr 超能文献

核心技术专利:CN118964589B侵权必究
粤ICP备2023148730 号-1Suppr @ 2026

文献检索

告别复杂PubMed语法,用中文像聊天一样搜索,搜遍4000万医学文献。AI智能推荐,让科研检索更轻松。

立即免费搜索

文件翻译

保留排版,准确专业,支持PDF/Word/PPT等文件格式,支持 12+语言互译。

免费翻译文档

深度研究

AI帮你快速写综述,25分钟生成高质量综述,智能提取关键信息,辅助科研写作。

立即免费体验

聚(丙交酯-共-乙交酯)纳米颗粒的酸降解产物对巨噬细胞促炎反应的调节作用。

The pro-inflammatory response of macrophages regulated by acid degradation products of poly(lactide-co-glycolide) nanoparticles.

作者信息

Ma Shufang, Feng Xinxing, Liu Fangxiu, Wang Bin, Zhang Hua, Niu Xufeng

机构信息

Department of Rheumatology The Fourth Central Hospital of Baoding City Baoding P. R. China.

Endocrinology and Cardiovascular Disease Centre Fuwai Hospital National Center for Cardiovascular Diseases Chinese Academy of Medical Sciences and Peking Union Medical College Beijing P. R. China.

出版信息

Eng Life Sci. 2021 May 12;21(10):709-720. doi: 10.1002/elsc.202100040. eCollection 2021 Oct.

DOI:10.1002/elsc.202100040
PMID:34690640
原文链接:https://pmc.ncbi.nlm.nih.gov/articles/PMC8518582/
Abstract

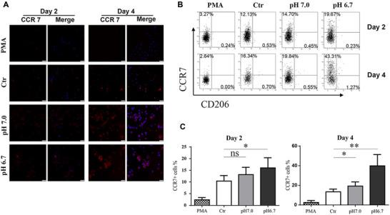
Poly(lactide-co-glycolide) (PLGA) shows great potentials in biomedical applications, in particular with the field of biodegradable implants and control release technologies. However, there are few systematic and detailed studies on the influence of PLGA degradation behavior on the immunogenicity. In this study, in order to develop a method for dynamically assessing the immunological response of PLGA throughout the implantation process, PLGA particles are fabricated using an o/w single-emulsion method. The physicochemical characterizations of the prepared PLGA particles during in vitro hydrolytic degradation are investigated. Then, a series of immunological effects triggered by PLGA by-products formed with degradation process are evaluated, including cell viability, apoptosis, polarization and inflammatory reaction. THP-1 human cell line is set as in vitro cell model. Our results show that PLGA degradation-induced acid environment decreases cell viability and increases cell apoptosis, which is a potential factor affecting cell function. In particular, the macrophages exhibit up-regulations in both M1 subtype related surface markers and pro-inflammatory cytokines with the degradation process of PLGA, which indicates the degradation products of PLGA can convert macrophages to the pro-inflammatory (M1) polarization state. All these findings provide the mechanism of PLGA-induced inflammation and lay the foundation for the design of next-generation PLGA-based biomaterials endowed with immunomodulatory functions.

摘要

聚(丙交酯-乙交酯)(PLGA)在生物医学应用中显示出巨大潜力,尤其是在可生物降解植入物和控释技术领域。然而,关于PLGA降解行为对免疫原性的影响,很少有系统而详细的研究。在本研究中,为了开发一种在整个植入过程中动态评估PLGA免疫反应的方法,采用水包油单乳液法制备PLGA颗粒。研究了制备的PLGA颗粒在体外水解降解过程中的物理化学特性。然后,评估了由降解过程中形成的PLGA副产物引发的一系列免疫效应,包括细胞活力、凋亡、极化和炎症反应。将THP-1人细胞系作为体外细胞模型。我们的结果表明,PLGA降解诱导的酸性环境降低了细胞活力并增加了细胞凋亡,这是影响细胞功能的一个潜在因素。特别是,随着PLGA的降解过程,巨噬细胞在M1亚型相关表面标志物和促炎细胞因子方面均表现出上调,这表明PLGA的降解产物可将巨噬细胞转化为促炎(M1)极化状态。所有这些发现提供了PLGA诱导炎症的机制,并为设计具有免疫调节功能的下一代基于PLGA的生物材料奠定了基础。

https://cdn.ncbi.nlm.nih.gov/pmc/blobs/b889/8518582/4f62542ca34d/ELSC-21-709-g004.jpg
https://cdn.ncbi.nlm.nih.gov/pmc/blobs/b889/8518582/114dbdd2bd02/ELSC-21-709-g003.jpg
https://cdn.ncbi.nlm.nih.gov/pmc/blobs/b889/8518582/18382e483ff1/ELSC-21-709-g002.jpg
https://cdn.ncbi.nlm.nih.gov/pmc/blobs/b889/8518582/a44c09ac6c58/ELSC-21-709-g001.jpg
https://cdn.ncbi.nlm.nih.gov/pmc/blobs/b889/8518582/c2490e90297a/ELSC-21-709-g006.jpg
https://cdn.ncbi.nlm.nih.gov/pmc/blobs/b889/8518582/ca109b311324/ELSC-21-709-g007.jpg
https://cdn.ncbi.nlm.nih.gov/pmc/blobs/b889/8518582/12ebfa2ffbd5/ELSC-21-709-g005.jpg
https://cdn.ncbi.nlm.nih.gov/pmc/blobs/b889/8518582/4f62542ca34d/ELSC-21-709-g004.jpg
https://cdn.ncbi.nlm.nih.gov/pmc/blobs/b889/8518582/114dbdd2bd02/ELSC-21-709-g003.jpg
https://cdn.ncbi.nlm.nih.gov/pmc/blobs/b889/8518582/18382e483ff1/ELSC-21-709-g002.jpg
https://cdn.ncbi.nlm.nih.gov/pmc/blobs/b889/8518582/a44c09ac6c58/ELSC-21-709-g001.jpg
https://cdn.ncbi.nlm.nih.gov/pmc/blobs/b889/8518582/c2490e90297a/ELSC-21-709-g006.jpg
https://cdn.ncbi.nlm.nih.gov/pmc/blobs/b889/8518582/ca109b311324/ELSC-21-709-g007.jpg
https://cdn.ncbi.nlm.nih.gov/pmc/blobs/b889/8518582/12ebfa2ffbd5/ELSC-21-709-g005.jpg
https://cdn.ncbi.nlm.nih.gov/pmc/blobs/b889/8518582/4f62542ca34d/ELSC-21-709-g004.jpg

相似文献

1
The pro-inflammatory response of macrophages regulated by acid degradation products of poly(lactide-co-glycolide) nanoparticles.聚(丙交酯-共-乙交酯)纳米颗粒的酸降解产物对巨噬细胞促炎反应的调节作用。
Eng Life Sci. 2021 May 12;21(10):709-720. doi: 10.1002/elsc.202100040. eCollection 2021 Oct.
2
Preparation, characterization, and safety evaluation of poly(lactide-co-glycolide) nanoparticles for protein delivery into macrophages.用于将蛋白质递送至巨噬细胞的聚(丙交酯-共-乙交酯)纳米颗粒的制备、表征及安全性评估
Int J Nanomedicine. 2015 Sep 23;10:5965-79. doi: 10.2147/IJN.S82205. eCollection 2015.
3
Fluorescence imaging enabled poly(lactide-co-glycolide).荧光成像技术实现了聚(丙交酯-乙交酯)。
Acta Biomater. 2016 Jan;29:307-319. doi: 10.1016/j.actbio.2015.10.010. Epub 2015 Oct 20.
4
Electrospun acid-neutralizing fibers for the amelioration of inflammatory response.静电纺丝中和酸的纤维用于改善炎症反应。
Acta Biomater. 2019 Oct 1;97:200-215. doi: 10.1016/j.actbio.2019.08.014. Epub 2019 Aug 7.
5
Distinctive degradation behaviors of electrospun polyglycolide, poly(DL-lactide-co-glycolide), and poly(L-lactide-co-epsilon-caprolactone) nanofibers cultured with/without porcine smooth muscle cells.电纺聚乙交酯、聚(DL-丙交酯-co-乙交酯)和聚(L-丙交酯-co-ε-己内酯)纳米纤维在有无猪平滑肌细胞培养时的独特降解行为。
Tissue Eng Part A. 2010 Jan;16(1):283-98. doi: 10.1089/ten.tea.2008.0537.
6
Surface-Modified Biodegradable Nanoparticles' Impact on Cytotoxicity and Inflammation Response on a Co-Culture of Lung Epithelial Cells and Human-Like Macrophages.表面改性的可生物降解纳米颗粒对肺上皮细胞和类人巨噬细胞共培养体系中细胞毒性和炎症反应的影响
J Biomed Nanotechnol. 2016 Jan;12(1):135-46. doi: 10.1166/jbn.2016.2126.
7
Biological compatibility, thermal and in vitro simulated degradation for poly(p-dioxanone)/poly(lactide-co-glycolide)/poly(ethylene succinate-co-glycolide).聚对二氧环己酮/聚(丙交酯-乙交酯)/聚(琥珀酸乙二酯-乙交酯)的生物相容性、热性能及体外模拟降解性能
J Biomed Mater Res B Appl Biomater. 2021 Nov;109(11):1817-1835. doi: 10.1002/jbm.b.34842. Epub 2021 Apr 24.
8
immunomodulation of magnesium on monocytic cell toward anti-inflammatory macrophages.镁对单核细胞向抗炎性巨噬细胞的免疫调节作用。
Regen Biomater. 2020 Aug;7(4):391-401. doi: 10.1093/rb/rbaa010. Epub 2020 Apr 14.
9
Tetracycline-HCl-loaded poly(DL-lactide-co-glycolide) microspheres prepared by a spray drying technique: influence of gamma-irradiation on radical formation and polymer degradation.通过喷雾干燥技术制备的载盐酸四环素的聚(DL-丙交酯-共-乙交酯)微球:γ辐射对自由基形成和聚合物降解的影响
J Control Release. 1999 May 1;59(1):23-32. doi: 10.1016/s0168-3659(98)00170-9.
10
Nanoparticles made of fluorescence-labelled Poly(L-lactide-co-glycolide): preparation, stability, and biocompatibility.荧光标记的聚(L-丙交酯-共-乙交酯)制成的纳米颗粒:制备、稳定性及生物相容性
J Nanosci Nanotechnol. 2006 Sep-Oct;6(9-10):3048-56. doi: 10.1166/jnn.2006.424.

引用本文的文献

1
Next-Generation Wound Healing Materials: Role of Biopolymers and Their Composites.下一代伤口愈合材料:生物聚合物及其复合材料的作用。
Polymers (Basel). 2025 Aug 19;17(16):2244. doi: 10.3390/polym17162244.
2
Localised delivery of interleukin-13 from a PLGA microparticle embedded GelMA hydrogel improves functional and histopathological recovery in a mouse contusion spinal cord injury model.在小鼠脊髓挫伤损伤模型中,从包埋有聚乳酸-羟基乙酸共聚物(PLGA)微粒的甲基丙烯酰化明胶(GelMA)水凝胶中局部递送白细胞介素-13可改善功能和组织病理学恢复。
Bioact Mater. 2025 Aug 8;53:855-874. doi: 10.1016/j.bioactmat.2025.07.018. eCollection 2025 Nov.
3

本文引用的文献

1
Manipulation of pore structure during manufacture of agarose microspheres for bioseparation.用于生物分离的琼脂糖微球制造过程中孔结构的操控。
Eng Life Sci. 2020 Sep 23;20(11):504-513. doi: 10.1002/elsc.202000023. eCollection 2020 Nov.
2
Preparation and evaluation of amphipathic lipopeptide-loaded PLGA microspheres as sustained-release system for AIDS prevention.用于艾滋病预防的载两亲性脂肽聚乳酸-羟基乙酸共聚物微球的制备与评价:一种缓释系统
Eng Life Sci. 2020 Jul 12;20(11):476-484. doi: 10.1002/elsc.202000026. eCollection 2020 Nov.
3
immunomodulation of magnesium on monocytic cell toward anti-inflammatory macrophages.
Exploration of a Novel Catalytic Approach for Synthesizing Glycolide and ε-Caprolactone Copolymers and Their Application as Carriers for Paclitaxel.
探索一种合成乙交酯和ε-己内酯共聚物的新型催化方法及其作为紫杉醇载体的应用。
Molecules. 2025 May 25;30(11):2318. doi: 10.3390/molecules30112318.
4
Neuroinflammation, Blood-Brain Barrier, and HIV Reservoirs in the CNS: An In-Depth Exploration of Latency Mechanisms and Emerging Therapeutic Strategies.中枢神经系统中的神经炎症、血脑屏障与HIV储存库:潜伏期机制及新兴治疗策略的深入探索
Viruses. 2025 Apr 16;17(4):572. doi: 10.3390/v17040572.
5
Treatment of Pediatric Displaced Intraarticular Olecranon Fractures with Resorbable Poly-L-Lactic-Co-Glycolic Acid (PLGA) Pins and Polydioxanone (PDS) Loops.使用可吸收聚左旋乳酸-乙醇酸共聚物(PLGA)针和聚二氧六环酮(PDS)环治疗小儿移位性关节内鹰嘴骨折。
Children (Basel). 2025 Feb 28;12(3):316. doi: 10.3390/children12030316.
6
Biodegradable Electrospun PLGA Nanofibers-Encapsulated Trichinella Spiralis Antigens Protect from Relapsing Experimental Autoimmune Encephalomyelitis and Related Gut Microbiota Dysbiosis.可生物降解的电纺聚乳酸-羟基乙酸共聚物纳米纤维包裹旋毛虫抗原可预防复发性实验性自身免疫性脑脊髓炎及相关肠道微生物群失调。
Int J Nanomedicine. 2025 Feb 12;20:1921-1948. doi: 10.2147/IJN.S499161. eCollection 2025.
7
PLLA/GO Scaffolds Filled with Canine Placenta Hydrogel and Mesenchymal Stem Cells for Bone Repair in Goat Mandibles.填充犬胎盘水凝胶和间充质干细胞的聚左旋乳酸/氧化石墨烯支架用于山羊下颌骨骨修复
J Funct Biomater. 2024 Oct 20;15(10):311. doi: 10.3390/jfb15100311.
8
Multifunctional vitamin D-incorporated PLGA scaffold with BMP/VEGF-overexpressed tonsil-derived MSC via CRISPR/Cas9 for bone tissue regeneration.通过CRISPR/Cas9技术构建的多功能维生素D负载的PLGA支架,搭载过表达BMP/VEGF的扁桃体来源间充质干细胞用于骨组织再生。
Mater Today Bio. 2024 Sep 14;28:101254. doi: 10.1016/j.mtbio.2024.101254. eCollection 2024 Oct.
9
Biomaterial strategies for regulating the neuroinflammatory response.调节神经炎症反应的生物材料策略。
Mater Adv. 2024 Apr 10;5(10):4025-4054. doi: 10.1039/d3ma00736g. eCollection 2024 May 20.
10
N-acetylcysteine microparticles reduce cisplatin-induced RSC96 Schwann cell toxicity.N-乙酰半胱氨酸微粒可减轻顺铂诱导的RSC96雪旺细胞毒性。
Laryngoscope Investig Otolaryngol. 2024 May 17;9(3):e1256. doi: 10.1002/lio2.1256. eCollection 2024 Jun.
镁对单核细胞向抗炎性巨噬细胞的免疫调节作用。
Regen Biomater. 2020 Aug;7(4):391-401. doi: 10.1093/rb/rbaa010. Epub 2020 Apr 14.
4
Application of cationic polymer micelles for the dispersal of bacterial biofilms.阳离子聚合物胶束在细菌生物膜分散中的应用。
Eng Life Sci. 2018 Jul 1;18(12):943-948. doi: 10.1002/elsc.201800040. eCollection 2018 Dec.
5
Highly aligned hierarchical intrafibrillar mineralization of collagen induced by periodic fluid shear stress.周期性流体切应力诱导的胶原高度取向的层间矿化。
J Mater Chem B. 2020 Apr 1;8(13):2562-2572. doi: 10.1039/c9tb02643f.
6
Targeted delivery of functionalized PLGA nanoparticles to macrophages by complexation with the yeast Saccharomyces cerevisiae.通过与酵母 Saccharomyces cerevisiae 复合,将功能化的 PLGA 纳米颗粒靶向递送至巨噬细胞。
Biotechnol Bioeng. 2020 Mar;117(3):776-788. doi: 10.1002/bit.27226. Epub 2019 Nov 28.
7
Nanoparticles Targeting Macrophages as Potential Clinical Therapeutic Agents Against Cancer and Inflammation.纳米颗粒靶向巨噬细胞作为治疗癌症和炎症的潜在临床治疗剂。
Front Immunol. 2019 Aug 21;10:1998. doi: 10.3389/fimmu.2019.01998. eCollection 2019.
8
Biodegradable Magnesium-Incorporated Poly(l-lactic acid) Microspheres for Manipulation of Drug Release and Alleviation of Inflammatory Response.可生物降解的镁掺入聚(L-乳酸)微球用于控制药物释放和减轻炎症反应。
ACS Appl Mater Interfaces. 2019 Jul 3;11(26):23546-23557. doi: 10.1021/acsami.9b03766. Epub 2019 Jun 19.
9
PRAK Is Required for the Formation of Neutrophil Extracellular Traps.PRAK 对于中性粒细胞胞外陷阱的形成是必需的。
Front Immunol. 2019 Jun 4;10:1252. doi: 10.3389/fimmu.2019.01252. eCollection 2019.
10
Immunometabolism at the interface between macrophages and pathogens.免疫代谢:巨噬细胞与病原体相互作用的界面
Nat Rev Immunol. 2019 May;19(5):291-304. doi: 10.1038/s41577-019-0124-9.