Suppr超能文献

细菌癌症疗法在原发性结直肠癌中影响肿瘤生长和代谢特征。

Bacterial cancer therapy in autochthonous colorectal cancer affects tumor growth and metabolic landscape.

机构信息

University of Birmingham, Institute of Immunology and Immunotherapy and Institute of Metabolism and Systems Research, Birmingham, United Kingdom.

Laboratory for Intestinal Ecosystem, RIKEN Institute for Integrative Medical Science, Yokohama, Japan.

出版信息

JCI Insight. 2021 Oct 28;6(23):e139900. doi: 10.1172/jci.insight.139900.

Abstract

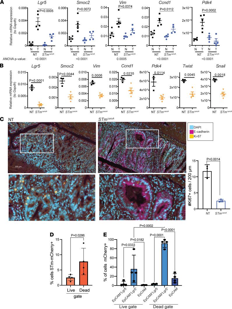
Bacterial cancer therapy (BCT) shows great promise for treatment of solid tumors, yet basic mechanisms of bacterial-induced tumor suppression remain undefined. Attenuated strains of Salmonella enterica serovar Typhimurium (STm) have commonly been used in mouse models of BCT in xenograft and orthotopic transplant cancer models. We aimed to better understand the tumor epithelium-targeted mechanisms of BCT by using autochthonous mouse models of intestinal cancer and tumor organoid cultures to assess the effectiveness and consequences of oral treatment with aromatase A-deficient STm (STmΔaroA). STmΔaroA delivered by oral gavage significantly reduced tumor burden and tumor load in both a colitis-associated colorectal cancer (CAC) model and in a spontaneous Apcmin/+ intestinal cancer model. STmΔaroA colonization of tumors caused alterations in transcription of mRNAs associated with tumor stemness, epithelial-mesenchymal transition, and cell cycle. Metabolomic analysis of tumors demonstrated alteration in the metabolic environment of STmΔaroA-treated tumors, suggesting that STmΔaroA imposes metabolic competition on the tumor. Use of tumor organoid cultures in vitro recapitulated effects seen on tumor stemness, mesenchymal markers, and altered metabolome. Furthermore, live STmΔaroA was required, demonstrating active mechanisms including metabolite usage. We have demonstrated that oral BCT is efficacious in autochthonous intestinal cancer models, that BCT imposes metabolic competition, and that BCT has direct effects on the tumor epithelium affecting tumor stem cells.

摘要

细菌癌症疗法 (BCT) 在治疗实体瘤方面显示出巨大的潜力,但细菌诱导肿瘤抑制的基本机制仍未确定。减毒鼠伤寒沙门氏菌 (STm) 菌株已广泛用于 BCT 的异种移植和原位移植癌症模型的小鼠模型中。我们旨在通过使用自发发生的肠道癌症和肿瘤类器官培养物的同源小鼠模型来更好地了解 BCT 的肿瘤上皮靶向机制,以评估口服缺乏芳香酶 A 的 STm (STmΔaroA) 治疗的有效性和后果。口服灌胃给予的 STmΔaroA 可显著降低结肠炎相关结直肠癌 (CAC) 模型和自发性 Apcmin/+ 肠道癌症模型中的肿瘤负担和肿瘤负荷。STmΔaroA 对肿瘤的定植导致与肿瘤干性、上皮间质转化和细胞周期相关的 mRNA 转录发生改变。肿瘤的代谢组学分析表明,STmΔaroA 处理的肿瘤代谢环境发生改变,表明 STmΔaroA 对肿瘤施加了代谢竞争。体外肿瘤类器官培养物的使用重现了在肿瘤干性、间充质标志物和改变的代谢组学上观察到的作用。此外,需要活的 STmΔaroA,表明存在包括代谢物利用在内的主动机制。我们已经证明,口服 BCT 在同源肠道癌症模型中是有效的,BCT 施加代谢竞争,并且 BCT 对肿瘤上皮具有直接影响,影响肿瘤干细胞。

https://cdn.ncbi.nlm.nih.gov/pmc/blobs/ba49/8675204/1a725be4254b/jciinsight-6-139900-g008.jpg

文献检索

告别复杂PubMed语法,用中文像聊天一样搜索,搜遍4000万医学文献。AI智能推荐,让科研检索更轻松。

立即免费搜索

文件翻译

保留排版,准确专业,支持PDF/Word/PPT等文件格式,支持 12+语言互译。

免费翻译文档

深度研究

AI帮你快速写综述,25分钟生成高质量综述,智能提取关键信息,辅助科研写作。

立即免费体验