Suppr超能文献

与透明细胞肾细胞癌预后和免疫治疗疗效相关的N6-甲基腺苷相关长链非编码RNA特征

N6-Methyladenosine-Related Long Non-coding RNA Signature Associated With Prognosis and Immunotherapeutic Efficacy of Clear-Cell Renal Cell Carcinoma.

作者信息

Ma Tianming, Wang Xiaonan, Wang Jiawen, Liu Xiaodong, Lai Shicong, Zhang Wei, Meng Lingfeng, Tian Zijian, Zhang Yaoguang

机构信息

Department of Urology, Beijing Hospital, National Center of Gerontology, Institute of Geriatric Medicine, Chinese Academy of Medical Sciences, Beijing, China.

Graduate School of Peking Union Medical College, Chinese Academy of Medical Sciences, Beijing, China.

出版信息

Front Genet. 2021 Oct 15;12:726369. doi: 10.3389/fgene.2021.726369. eCollection 2021.

Abstract

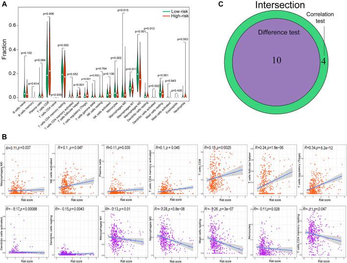
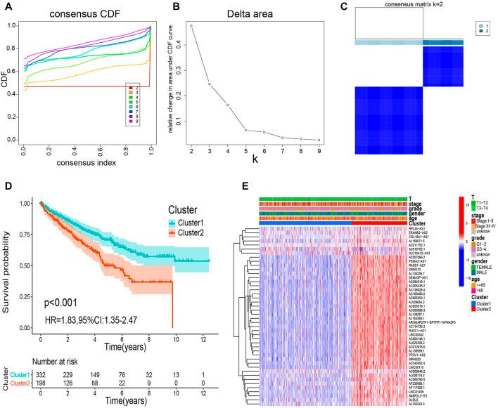
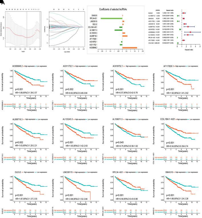
Increasing evidence suggests that N6-methyladenosine (m6A) and long non-coding RNAs (lncRNAs) play important roles in cancer progression and immunotherapeutic efficacy in clear-cell renal cell carcinoma (ccRCC). In this study, we conducted a comprehensive ccRCC RNA-seq analysis using The Cancer Genome Atlas data to establish an m6A-related lncRNA prognostic signature (m6A-RLPS) for ccRCC. Forty-four prognostic m6A-related lncRNAs (m6A-RLs) were screened using Pearson correlation analysis (|R| > 0.7, < 0.001) and univariable Cox regression analysis ( < 0.01). Using consensus clustering, the patients were divided into two clusters with different overall survival (OS) rates and immune status according to the differential expression of the lncRNAs. Gene set enrichment analysis corroborated that the clusters were enriched in immune-related activities. Twelve prognostic m6A-RLs were selected and used to construct the m6A-RLPS through least absolute shrinkage and selection operator Cox regression. We validated the differential expression of the 12 lncRNAs between tumor and non-cancerous samples, and the expression levels of four m6A-RLs were further validated using Gene Expression Omnibus data and Lnc2Cancer 3.0 database. The m6A-RLPS was verified to be an independent and robust predictor of ccRCC prognosis using univariable and multivariable Cox regression analyses. A nomogram based on age, tumor grade, clinical stage, and m6A-RLPS was generated and showed high accuracy and reliability at predicting the OS of patients with ccRCC. The prognostic signature was found to be strongly correlated to tumor-infiltrating immune cells and immune checkpoint expression. In conclusion, we established a novel m6A-RLPS with a favorable prognostic value for patients with ccRCC. The 12 m6A-RLs included in the signature may provide new insights into the tumorigenesis and allow the prediction of the treatment response of ccRCC.

摘要

越来越多的证据表明,N6-甲基腺苷(m6A)和长链非编码RNA(lncRNA)在透明细胞肾细胞癌(ccRCC)的癌症进展和免疫治疗疗效中发挥重要作用。在本研究中,我们使用癌症基因组图谱数据进行了全面的ccRCC RNA测序分析,以建立ccRCC的m6A相关lncRNA预后特征(m6A-RLPS)。使用Pearson相关分析(|R|>0.7,<0.001)和单变量Cox回归分析(<0.01)筛选出44个预后性m6A相关lncRNA(m6A-RL)。通过一致性聚类,根据lncRNA的差异表达将患者分为两个总生存期(OS)率和免疫状态不同的聚类。基因集富集分析证实这些聚类在免疫相关活动中富集。选择12个预后性m6A-RL,并通过最小绝对收缩和选择算子Cox回归构建m6A-RLPS。我们验证了肿瘤和非癌样本之间12个lncRNA的差异表达,并使用基因表达综合数据库数据和Lnc2Cancer 3.0数据库进一步验证了4个m6A-RL的表达水平。使用单变量和多变量Cox回归分析验证m6A-RLPS是ccRCC预后的独立且可靠的预测指标。生成了基于年龄、肿瘤分级、临床分期和m6A-RLPS的列线图,在预测ccRCC患者的OS方面显示出高准确性和可靠性。发现该预后特征与肿瘤浸润免疫细胞和免疫检查点表达密切相关。总之,我们建立了一种对ccRCC患者具有良好预后价值的新型m6A-RLPS。该特征中包含的12个m6A-RL可能为肿瘤发生提供新的见解,并有助于预测ccRCC的治疗反应。

https://cdn.ncbi.nlm.nih.gov/pmc/blobs/8d3e/8554127/a49fce74b4dd/fgene-12-726369-g001.jpg

文献AI研究员

20分钟写一篇综述,助力文献阅读效率提升50倍。

立即体验

用中文搜PubMed

大模型驱动的PubMed中文搜索引擎

马上搜索

文档翻译

学术文献翻译模型,支持多种主流文档格式。

立即体验