• 文献检索
  • 文档翻译
  • 深度研究
  • 学术资讯
  • Suppr Zotero 插件Zotero 插件
  • 邀请有礼
  • 套餐&价格
  • 历史记录
应用&插件
Suppr Zotero 插件Zotero 插件浏览器插件Mac 客户端Windows 客户端微信小程序
定价
高级版会员购买积分包购买API积分包
服务
文献检索文档翻译深度研究API 文档MCP 服务
关于我们
关于 Suppr公司介绍联系我们用户协议隐私条款
关注我们

Suppr 超能文献

核心技术专利:CN118964589B侵权必究
粤ICP备2023148730 号-1Suppr @ 2026

文献检索

告别复杂PubMed语法,用中文像聊天一样搜索,搜遍4000万医学文献。AI智能推荐,让科研检索更轻松。

立即免费搜索

文件翻译

保留排版,准确专业,支持PDF/Word/PPT等文件格式,支持 12+语言互译。

免费翻译文档

深度研究

AI帮你快速写综述,25分钟生成高质量综述,智能提取关键信息,辅助科研写作。

立即免费体验

上皮细胞与髓样细胞之间 MHC Ⅱ类分子的交换限制了免疫和微生物群落组成。

Epithelial-myeloid exchange of MHC class II constrains immunity and microbiota composition.

机构信息

University of Utah School of Medicine, Department of Pathology, Division of Microbiology and Immunology, Salt Lake City, UT 84112, USA.

University of South Carolina School of Medicine, Department of Pathology, Microbiology and Immunology, Columbia, SC 29209, USA.

出版信息

Cell Rep. 2021 Nov 2;37(5):109916. doi: 10.1016/j.celrep.2021.109916.

DOI:10.1016/j.celrep.2021.109916
PMID:34731608
原文链接:https://pmc.ncbi.nlm.nih.gov/articles/PMC9012449/
Abstract

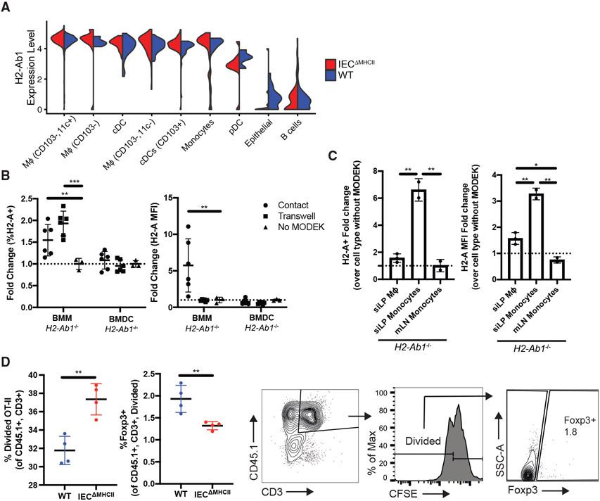
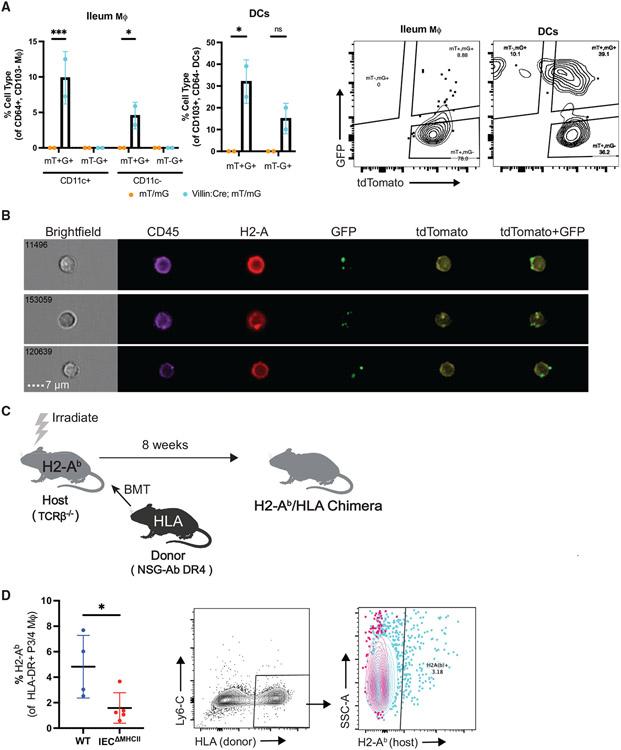
Intestinal epithelial cells (IECs) have long been understood to express high levels of major histocompatibility complex class II (MHC class II) molecules but are not considered canonical antigen-presenting cells, and the impact of IEC-MHC class II signaling on gut homeostasis remains enigmatic. As IECs serve as the primary barrier between underlying host immune cells, we reasoned that IEC-intrinsic antigen presentation may play a role in responses toward the microbiota. Mice with an IEC-intrinsic deletion of MHC class II (IEC) are healthy but have fewer microbial-bound IgA, regulatory T cells (Tregs), and immune repertoire selection. This was associated with increased interindividual microbiota variation and altered proportions of two taxa in the ileum where MHC class II on IECs is highest. Intestinal mononuclear phagocytes (MNPs) have similar MHC class II transcription but less surface MHC class II and are capable of acquiring MHC class II from IECs. Thus, epithelial-myeloid interactions mediate development of adaptive responses to microbial antigens within the gastrointestinal tract.

摘要

肠上皮细胞 (IECs) 长期以来被认为表达高水平的主要组织相容性复合体 II 类 (MHC II 类) 分子,但不被认为是经典的抗原提呈细胞,IEC-MHC II 信号对肠道稳态的影响仍然是个谜。由于 IECs 作为潜在宿主免疫细胞之间的主要屏障,我们推测 IEC 内在的抗原提呈可能在针对微生物组的反应中发挥作用。MHC II 类 (IEC) 内在缺失的 IEC 小鼠是健康的,但微生物结合的 IgA、调节性 T 细胞 (Tregs) 和免疫反应选择较少。这与个体间微生物群变异增加以及回肠中 MHC II 类最多的两个分类群的比例改变有关。肠道单核吞噬细胞 (MNPs) 具有相似的 MHC II 类转录,但表面 MHC II 类较少,并且能够从 IEC 获得 MHC II 类。因此,上皮-髓样细胞相互作用介导了胃肠道内对微生物抗原的适应性反应的发展。

https://cdn.ncbi.nlm.nih.gov/pmc/blobs/6163/9012449/cf9ccd395e6e/nihms-1755177-f0008.jpg
https://cdn.ncbi.nlm.nih.gov/pmc/blobs/6163/9012449/6881d1e825ac/nihms-1755177-f0002.jpg
https://cdn.ncbi.nlm.nih.gov/pmc/blobs/6163/9012449/56980317495c/nihms-1755177-f0003.jpg
https://cdn.ncbi.nlm.nih.gov/pmc/blobs/6163/9012449/5f47099ddf78/nihms-1755177-f0004.jpg
https://cdn.ncbi.nlm.nih.gov/pmc/blobs/6163/9012449/7d6b12dcb5f3/nihms-1755177-f0005.jpg
https://cdn.ncbi.nlm.nih.gov/pmc/blobs/6163/9012449/c3cff865ed5f/nihms-1755177-f0006.jpg
https://cdn.ncbi.nlm.nih.gov/pmc/blobs/6163/9012449/87c64a46bf68/nihms-1755177-f0007.jpg
https://cdn.ncbi.nlm.nih.gov/pmc/blobs/6163/9012449/cf9ccd395e6e/nihms-1755177-f0008.jpg
https://cdn.ncbi.nlm.nih.gov/pmc/blobs/6163/9012449/6881d1e825ac/nihms-1755177-f0002.jpg
https://cdn.ncbi.nlm.nih.gov/pmc/blobs/6163/9012449/56980317495c/nihms-1755177-f0003.jpg
https://cdn.ncbi.nlm.nih.gov/pmc/blobs/6163/9012449/5f47099ddf78/nihms-1755177-f0004.jpg
https://cdn.ncbi.nlm.nih.gov/pmc/blobs/6163/9012449/7d6b12dcb5f3/nihms-1755177-f0005.jpg
https://cdn.ncbi.nlm.nih.gov/pmc/blobs/6163/9012449/c3cff865ed5f/nihms-1755177-f0006.jpg
https://cdn.ncbi.nlm.nih.gov/pmc/blobs/6163/9012449/87c64a46bf68/nihms-1755177-f0007.jpg
https://cdn.ncbi.nlm.nih.gov/pmc/blobs/6163/9012449/cf9ccd395e6e/nihms-1755177-f0008.jpg

相似文献

1
Epithelial-myeloid exchange of MHC class II constrains immunity and microbiota composition.上皮细胞与髓样细胞之间 MHC Ⅱ类分子的交换限制了免疫和微生物群落组成。
Cell Rep. 2021 Nov 2;37(5):109916. doi: 10.1016/j.celrep.2021.109916.
2
MHC class II antigen presentation by intestinal epithelial cells fine-tunes bacteria-reactive CD4 T-cell responses.肠道上皮细胞的 MHC II 类抗原呈递可微调细菌反应性 CD4 T 细胞应答。
Mucosal Immunol. 2024 Jun;17(3):416-430. doi: 10.1016/j.mucimm.2023.05.001. Epub 2023 May 19.
3
MHC Class II Antigen Presentation by the Intestinal Epithelium Initiates Graft-versus-Host Disease and Is Influenced by the Microbiota.肠道上皮细胞的 MHC II 类抗原呈递引发移植物抗宿主病,并受微生物群影响。
Immunity. 2019 Nov 19;51(5):885-898.e7. doi: 10.1016/j.immuni.2019.08.011. Epub 2019 Sep 18.
4
Intestinal Epithelial Expression of MHCII Determines Severity of Chemical, T-Cell-Induced, and Infectious Colitis in Mice.肠上皮细胞 MHCII 的表达决定了小鼠化学性、T 细胞诱导性和感染性结肠炎的严重程度。
Gastroenterology. 2020 Oct;159(4):1342-1356.e6. doi: 10.1053/j.gastro.2020.06.049. Epub 2020 Jun 23.
5
Lineage targeted MHC-II transgenic mice demonstrate the role of dendritic cells in bacterial-driven colitis.谱系靶向 MHC-II 转基因小鼠证明了树突状细胞在细菌驱动的结肠炎中的作用。
Inflamm Bowel Dis. 2013 Jan;19(1):174-84. doi: 10.1002/ibd.23000.
6
Why do intestinal epithelial cells express MHC class II?肠上皮细胞为什么表达 MHC Ⅱ类分子?
Immunology. 2021 Apr;162(4):357-367. doi: 10.1111/imm.13270. Epub 2020 Oct 12.
7
Multivesicular bodies in intestinal epithelial cells: responsible for MHC class II-restricted antigen processing and origin of exosomes.肠道上皮细胞中的多囊泡体:负责MHC II类限制性抗原加工及外泌体的起源。
Immunology. 2008 Dec;125(4):510-21. doi: 10.1111/j.1365-2567.2008.02864.x.
8
Discordance in the Epithelial Cell-Dendritic Cell Major Histocompatibility Complex Class II Immunoproteome: Implications for Chlamydia Vaccine Development.上皮细胞-树突状细胞主要组织相容性复合物 II 免疫蛋白质组的不协调性:对衣原体疫苗开发的影响。
J Infect Dis. 2020 Feb 18;221(5):841-850. doi: 10.1093/infdis/jiz522.
9
Diet Diurnally Regulates Small Intestinal Microbiome-Epithelial-Immune Homeostasis and Enteritis.饮食昼夜节律调节小肠微生物组-上皮-免疫稳态和肠炎。
Cell. 2020 Sep 17;182(6):1441-1459.e21. doi: 10.1016/j.cell.2020.08.027. Epub 2020 Sep 3.
10
Lymph Node Stromal Cell-Intrinsic MHC Class II Expression Promotes MHC Class I-Restricted CD8 T Cell Lineage Conversion to Regulatory CD4 T Cells.淋巴组织基质细胞固有 MHC II 类分子表达促进 MHC I 类限制的 CD8 T 细胞向调节性 CD4 T 细胞的谱系转换。
J Immunol. 2021 Sep 15;207(6):1530-1544. doi: 10.4049/jimmunol.2100396. Epub 2021 Aug 18.

引用本文的文献

1
Pre-surgery gut microbial diversity and abundance are associated with post-surgery onset of cachexia in colorectal cancer patients: the ColoCare Study.术前肠道微生物多样性和丰度与结直肠癌患者术后恶病质的发生有关:ColoCare研究。
Cancer Causes Control. 2025 Sep 4. doi: 10.1007/s10552-025-02042-y.
2
More than a leaky gut: how gut priming shapes arthritis.不仅仅是肠道渗漏:肠道启动如何影响关节炎。
Nat Rev Rheumatol. 2025 Jul 31. doi: 10.1038/s41584-025-01282-1.
3
AF6 regulates intestinal IgA via crosstalk between intestinal epithelial cells and immune cells in inflammatory bowel disease.

本文引用的文献

1
Intestinal Epithelial Expression of MHCII Determines Severity of Chemical, T-Cell-Induced, and Infectious Colitis in Mice.肠上皮细胞 MHCII 的表达决定了小鼠化学性、T 细胞诱导性和感染性结肠炎的严重程度。
Gastroenterology. 2020 Oct;159(4):1342-1356.e6. doi: 10.1053/j.gastro.2020.06.049. Epub 2020 Jun 23.
2
CIPR: a web-based R/shiny app and R package to annotate cell clusters in single cell RNA sequencing experiments.CIPR:一个基于网络的 R/shiny 应用程序和 R 包,用于注释单细胞 RNA 测序实验中的细胞簇。
BMC Bioinformatics. 2020 May 15;21(1):191. doi: 10.1186/s12859-020-3538-2.
3
SuperPlots: Communicating reproducibility and variability in cell biology.
AF6通过炎症性肠病中肠上皮细胞与免疫细胞之间的串扰调节肠道IgA。
iScience. 2025 May 13;28(7):112658. doi: 10.1016/j.isci.2025.112658. eCollection 2025 Jul 18.
4
Neonatal fungi promote lifelong metabolic health through macrophage-dependent β cell development.新生儿真菌通过巨噬细胞依赖的β细胞发育促进终身代谢健康。
Science. 2025 Mar 7;387(6738):eadn0953. doi: 10.1126/science.adn0953.
5
MHC class II of different non-professional antigen-presenting cells mediate multiple effects of crosstalk with CD4T cells in lung diseases.不同非专职抗原呈递细胞的MHC II类分子在肺部疾病中介导与CD4 T细胞相互作用的多种效应。
Front Med (Lausanne). 2025 Jan 17;12:1388814. doi: 10.3389/fmed.2025.1388814. eCollection 2025.
6
The gut microbiome is associated with disease-free survival in stage I-III colorectal cancer patients.肠道微生物群与I-III期结直肠癌患者的无病生存期相关。
Int J Cancer. 2025 Jul 1;157(1):64-73. doi: 10.1002/ijc.35342. Epub 2025 Jan 31.
7
Clec12a controls colitis by tempering inflammation and restricting expansion of specific commensals.Clec12a通过调节炎症和限制特定共生菌的扩增来控制结肠炎。
Cell Host Microbe. 2025 Jan 8;33(1):89-103.e7. doi: 10.1016/j.chom.2024.12.009.
8
Multi-omics analysis reveals the genetic and environmental factors in shaping the gut resistome of a keystone rodent species.多组学分析揭示了遗传和环境因素在塑造关键草食啮齿动物肠道抗药组中的作用。
Sci China Life Sci. 2024 Nov;67(11):2459-2470. doi: 10.1007/s11427-024-2679-3. Epub 2024 Aug 30.
9
Effect of Supplementation in Newborns Born from Cesarean Section on Atopy, Respiratory Tract Infections, and Dyspeptic Syndromes: A Multicenter, Randomized, and Controlled Clinical Trial.剖宫产新生儿补充剂对特应性、呼吸道感染和消化不良综合征的影响:一项多中心、随机对照临床试验
Microorganisms. 2024 May 28;12(6):1093. doi: 10.3390/microorganisms12061093.
10
Intestinal Transplant Immunology and Intestinal Graft Rejection: From Basic Mechanisms to Potential Biomarkers.肠移植免疫与肠移植物排斥:从基础机制到潜在生物标志物。
Int J Mol Sci. 2023 Feb 25;24(5):4541. doi: 10.3390/ijms24054541.
超图:展示细胞生物学中的可重复性和可变性。
J Cell Biol. 2020 Jun 1;219(6). doi: 10.1083/jcb.202001064.
4
Polymorphic Immune Mechanisms Regulate Commensal Repertoire.多态免疫机制调节共生谱。
Cell Rep. 2019 Oct 15;29(3):541-550.e4. doi: 10.1016/j.celrep.2019.09.010.
5
MHC Class II Antigen Presentation by the Intestinal Epithelium Initiates Graft-versus-Host Disease and Is Influenced by the Microbiota.肠道上皮细胞的 MHC II 类抗原呈递引发移植物抗宿主病,并受微生物群影响。
Immunity. 2019 Nov 19;51(5):885-898.e7. doi: 10.1016/j.immuni.2019.08.011. Epub 2019 Sep 18.
6
Reproducible, interactive, scalable and extensible microbiome data science using QIIME 2.使用QIIME 2进行可重复、交互式、可扩展和可延伸的微生物组数据科学研究。
Nat Biotechnol. 2019 Aug;37(8):852-857. doi: 10.1038/s41587-019-0209-9.
7
Antigen-presenting ILC3 regulate T cell-dependent IgA responses to colonic mucosal bacteria.抗原呈递 ILC3 调节 T 细胞依赖性 IgA 对结肠黏膜细菌的应答。
J Exp Med. 2019 Apr 1;216(4):728-742. doi: 10.1084/jem.20180871. Epub 2019 Feb 27.
8
Microbiotas from Humans with Inflammatory Bowel Disease Alter the Balance of Gut Th17 and RORγt Regulatory T Cells and Exacerbate Colitis in Mice.炎症性肠病患者的微生物群改变了肠道 Th17 和 RORγt 调节性 T 细胞的平衡,并在小鼠中加重结肠炎。
Immunity. 2019 Jan 15;50(1):212-224.e4. doi: 10.1016/j.immuni.2018.12.015.
9
Origin, Differentiation, and Function of Intestinal Macrophages.肠道巨噬细胞的起源、分化与功能。
Front Immunol. 2018 Nov 27;9:2733. doi: 10.3389/fimmu.2018.02733. eCollection 2018.
10
BioJupies: Automated Generation of Interactive Notebooks for RNA-Seq Data Analysis in the Cloud.BioJupies:在云端自动生成用于 RNA-Seq 数据分析的交互式笔记本。
Cell Syst. 2018 Nov 28;7(5):556-561.e3. doi: 10.1016/j.cels.2018.10.007. Epub 2018 Nov 14.