Suppr超能文献

蛋白质丰度和折叠而非Kelch13的氧化还原状态决定恶性疟原虫对青蒿素的敏感性。

Protein abundance and folding rather than the redox state of Kelch13 determine the artemisinin susceptibility of Plasmodium falciparum.

作者信息

Schumann Robin, Bischoff Eileen, Klaus Severina, Möhring Sophie, Flock Julia, Keller Sandro, Remans Kim, Ganter Markus, Deponte Marcel

机构信息

Faculty of Chemistry, Comparative Biochemistry, Technische Universität Kaiserslautern, D-67663 Kaiserslautern, Germany.

Centre for Infectious Diseases, Parasitology, Heidelberg University Hospital, D-69120, Heidelberg, Germany.

出版信息

Redox Biol. 2021 Oct 31;48:102177. doi: 10.1016/j.redox.2021.102177.

Abstract

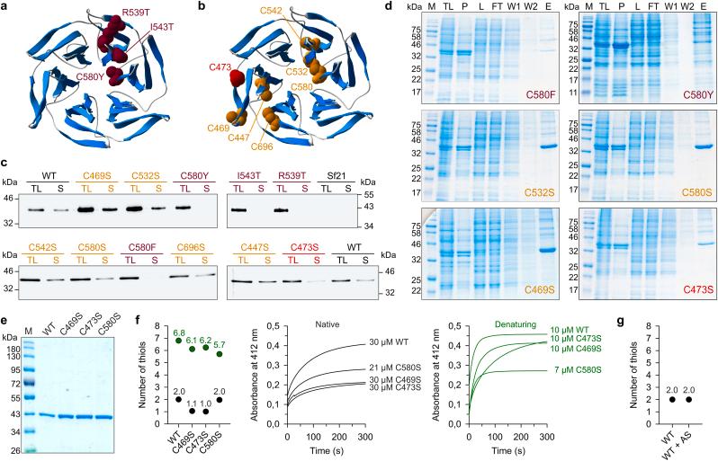
Decreased susceptibilities of the human malaria parasite Plasmodium falciparum towards the endoperoxide antimalarial artemisinin are linked to mutations of residue C580 of PfKelch13, a homologue of the redox sensor Keap1 and other vertebrate BTB-Kelch proteins. Here, we addressed whether mutations alter the artemisinin susceptibility by modifying the redox properties of PfKelch13 or by compromising its native fold or abundance. Using selection-linked integration and the glmS ribozyme, efficient down-regulation of PfKelch13 resulted in ring-stage survival rates around 40%. While the loss of the thiol group of C469 or of the potential disulfide bond between residues C580 and C532 had no effect on the artemisinin susceptibility, the thiol group of C473 could not be replaced. Furthermore, we detected two different forms of PfKelch13 with distinct electrophoretic mobilities around 85 and 95 kDa, suggesting an unidentified post-translational modification. We also established a protocol for the production of recombinant PfKelch13 and produced an antibody against the protein. Recombinant PfKelch13 adopted alternative oligomeric states and only two of its seven cysteine residues, C469 and C473, reacted with Ellman's reagent. While common field mutations resulted in misfolded and completely insoluble recombinant PfKelch13, cysteine-to-serine replacements had no effect on the solubility except for residue C473. In summary, in contrast to residues C469, C532, and C580, the surface-exposed thiol group of residue C473 appears to be essential. However, not the redox properties but impaired folding of PfKelch13, resulting in a decreased PfKelch13 abundance, alters the artemisinin susceptibility and is the central parameter for mutant selection.

摘要

人类疟原虫恶性疟原虫对过氧化物抗疟药青蒿素的敏感性降低与PfKelch13的C580残基突变有关,PfKelch13是氧化还原传感器Keap1和其他脊椎动物BTB-Kelch蛋白的同源物。在此,我们探讨了突变是通过改变PfKelch13的氧化还原特性,还是通过损害其天然折叠或丰度来改变青蒿素敏感性。利用选择连接整合和glmS核酶,有效下调PfKelch13导致环状期存活率约为40%。虽然C469的硫醇基团缺失或C580和C532残基之间潜在的二硫键缺失对青蒿素敏感性没有影响,但C473的硫醇基团无法被取代。此外,我们检测到两种不同形式的PfKelch13,其电泳迁移率分别约为85 kDa和95 kDa,提示存在一种未鉴定的翻译后修饰。我们还建立了重组PfKelch13的生产方案,并制备了针对该蛋白的抗体。重组PfKelch13呈现出不同的寡聚状态,其七个半胱氨酸残基中只有C469和C473与埃尔曼试剂反应。虽然常见的田间突变导致重组PfKelch13错误折叠并完全不溶,但半胱氨酸到丝氨酸的替换除了C473残基外对溶解度没有影响。总之,与C469、C532和C580残基不同,C473残基表面暴露的硫醇基团似乎至关重要。然而,不是氧化还原特性而是PfKelch13折叠受损导致PfKelch13丰度降低,从而改变了青蒿素敏感性,这是突变选择的核心参数。

https://cdn.ncbi.nlm.nih.gov/pmc/blobs/4fe5/8600086/84760a13a21f/ga1.jpg

文献AI研究员

20分钟写一篇综述,助力文献阅读效率提升50倍。

立即体验

用中文搜PubMed

大模型驱动的PubMed中文搜索引擎

马上搜索

文档翻译

学术文献翻译模型,支持多种主流文档格式。

立即体验