Okada Taro, Nishida Susumu, Zhang Lifang, Ibrahim Mohamed Nesma Nabil, Wang Tianyou, Ijuin Takeshi, Kajimoto Taketoshi, Nakamura Shun-Ichi
Division of Biochemistry, Department of Biochemistry and Molecular Biology, Kobe University Graduate School of Medicine, Kobe 650-0017, Japan.
Department of Agricultural Biochemistry, Faculty of Agriculture, Ain Shams University, Cairo, Egypt.
iScience. 2021 Oct 29;24(11):103351. doi: 10.1016/j.isci.2021.103351. eCollection 2021 Nov 19.
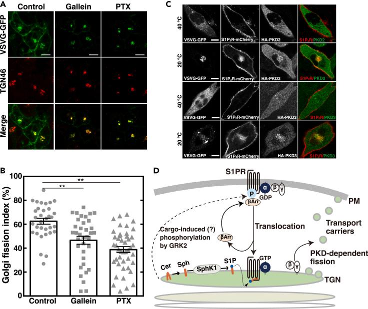
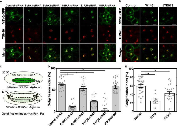
The importance of the G-protein βγ subunits in the regulation of cargo transport from the -Golgi network (TGN) to the plasma membrane (PM) is well accepted; however, the molecular mechanism underlying the G-protein activation at the TGN remains unclear. We show here that sphingosine 1-phosphate (S1P) receptors at the PM were trafficked to the TGN in response to a surface transport cargo, temperature-sensitive vesicular stomatitis virus glycoprotein tagged with green fluorescent protein accumulation in the Golgi. The receptor internalization occurred in an S1P-independent manner but required phosphorylation by G-protein receptor kinase 2 and β-arrestin association before internalization. Continuously activated S1P receptors in a manner dependent on S1P at the TGN kept transmitting G-protein signals including the βγ subunits supply necessary for transport carrier formation at the TGN destined for the PM.
G蛋白βγ亚基在调控从反式高尔基体网络(TGN)到质膜(PM)的货物运输中的重要性已得到广泛认可;然而,TGN处G蛋白激活的分子机制仍不清楚。我们在此表明,质膜上的1-磷酸鞘氨醇(S1P)受体响应表面运输货物被转运至TGN,即温度敏感型水泡性口炎病毒糖蛋白标记绿色荧光蛋白在高尔基体中积累。受体内化以不依赖S1P的方式发生,但在内化之前需要G蛋白受体激酶2磷酸化并与β抑制蛋白结合。TGN处依赖S1P持续激活的S1P受体持续传递G蛋白信号,包括为运往PM的TGN处运输载体形成提供所需的βγ亚基。