Suppr超能文献

血清miR-145和血管内皮生长因子在非小细胞肺癌中的诊断及预后价值

Diagnostic and prognostic value of serum miR-145 and vascular endothelial growth factor in non-small cell lung cancer.

作者信息

Geater Sarayut Lucien, Chaniad Pichitpon, Trakunram Keson, Keeratichananont Warangkana, Buya Suhaimee, Thongsuksai Paramee, Raungrut Pritsana

机构信息

Department of Internal Medicine, Songklanagarind Hospital, Faculty of Medicine, Prince of Songkla University, Songkhla 90110, Thailand.

Department of Biomedical Sciences and Biomedical Engineering, Songklanagarind Hospital, Faculty of Medicine, Prince of Songkla University, Songkhla 90110, Thailand.

出版信息

Oncol Lett. 2022 Jan;23(1):12. doi: 10.3892/ol.2021.13130. Epub 2021 Nov 11.

Abstract

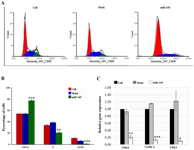
Previous studies have reported the diagnostic and prognostic value of serum microRNA (miR)-145 and vascular endothelial growth factor (VEGF) levels in various types of cancer; however, their clinical use in non-small cell lung cancer (NSCLC) remains unclear. The present study included 215 patients, 106 with NSCLC and 109 with other lung diseases (OLDs). miR-145 expression levels were determined using reverse transcription-quantitative PCR (RT-qPCR) and VEGF levels were measured using an ELISA. The diagnostic performance was assessed using a receiver operating characteristic curve and area under the curve (AUC) analysis. A Kaplan-Meier survival curve and Cox regression analysis were employed to evaluate the prognostic significance of the markers. The biological function of miR-145 was examined in A549 and H1792 cell lines. The effects of miR-145 on cell proliferation of NSCLC cells were evaluated by flow cytometry, and the expression levels of miR-145 and cell cycle-related genes were determined by RT-qPCR. The results revealed that miR-145 and VEGF exhibited fair diagnostic performance [AUC, 0.61 (95% CI, 0.55-0.68) and AUC, 0.64 (95% CI, 0.57-0.71), respectively]. Combining age and smoking status with miR-145 and VEGF provided the best model for differentiating patients with NSCLC from those with OLDs (AUC, 0.76; 95% CI, 0.69-0.83). Furthermore, low serum miR-145 levels were associated with poor overall survival [hazard ratio (HR), 0.48; 95% CI, 0.27-0.85], whereas high VEGF levels were not associated with poor overall survival (HR, 1.47; 95% CI, 0.81-2.68). In addition, the results of the experiments indicated that miR-145 decreased cell proliferation via the induction of cell cycle arrest. In conclusion, the findings of the present study suggested that combining miR-145 and VEGF levels with clinical risk factors may be a potential diagnostic scheme for NSCLC. In addition, serum miR-145 may be used as a prognostic marker. These results indicated that miR-145 may function as a tumor suppressor in NSCLC.

摘要

以往研究报道了血清微小RNA(miR)-145和血管内皮生长因子(VEGF)水平在各类癌症中的诊断和预后价值;然而,它们在非小细胞肺癌(NSCLC)中的临床应用仍不明确。本研究纳入了215例患者,其中106例为NSCLC患者,109例为其他肺部疾病(OLDs)患者。采用逆转录定量PCR(RT-qPCR)测定miR-145表达水平,采用酶联免疫吸附测定(ELISA)检测VEGF水平。使用受试者工作特征曲线和曲线下面积(AUC)分析评估诊断性能。采用Kaplan-Meier生存曲线和Cox回归分析评估这些标志物的预后意义。在A549和H1792细胞系中检测miR-145的生物学功能。通过流式细胞术评估miR-145对NSCLC细胞增殖的影响,采用RT-qPCR测定miR-145和细胞周期相关基因的表达水平。结果显示,miR-145和VEGF表现出中等诊断性能[曲线下面积分别为0.61(95%可信区间,0.55-0.68)和0.64(95%可信区间,0.57-0.71)]。将年龄和吸烟状态与miR-145和VEGF相结合,为区分NSCLC患者和OLDs患者提供了最佳模型(曲线下面积为0.76;95%可信区间,0.69-0.83)。此外,血清miR-145水平低与总生存期差相关[风险比(HR)为0.48;95%可信区间,0.27-0.85],而VEGF水平高与总生存期差无关(HR为1.47;95%可信区间,0.81-2.68)。此外,实验结果表明,miR-145通过诱导细胞周期停滞降低细胞增殖。总之,本研究结果提示,将miR-145和VEGF水平与临床危险因素相结合可能是NSCLC的一种潜在诊断方案。此外,血清miR-145可作为一种预后标志物。这些结果表明,miR-145在NSCLC中可能发挥肿瘤抑制作用。

https://cdn.ncbi.nlm.nih.gov/pmc/blobs/1cc0/8607352/80837c7b5d33/ol-23-01-13130-g00.jpg

文献AI研究员

20分钟写一篇综述,助力文献阅读效率提升50倍。

立即体验

用中文搜PubMed

大模型驱动的PubMed中文搜索引擎

马上搜索

文档翻译

学术文献翻译模型,支持多种主流文档格式。

立即体验