• 文献检索
  • 文档翻译
  • 深度研究
  • 学术资讯
  • Suppr Zotero 插件Zotero 插件
  • 邀请有礼
  • 套餐&价格
  • 历史记录
应用&插件
Suppr Zotero 插件Zotero 插件浏览器插件Mac 客户端Windows 客户端微信小程序
定价
高级版会员购买积分包购买API积分包
服务
文献检索文档翻译深度研究API 文档MCP 服务
关于我们
关于 Suppr公司介绍联系我们用户协议隐私条款
关注我们

Suppr 超能文献

核心技术专利:CN118964589B侵权必究
粤ICP备2023148730 号-1Suppr @ 2026

文献检索

告别复杂PubMed语法,用中文像聊天一样搜索,搜遍4000万医学文献。AI智能推荐,让科研检索更轻松。

立即免费搜索

文件翻译

保留排版,准确专业,支持PDF/Word/PPT等文件格式,支持 12+语言互译。

免费翻译文档

深度研究

AI帮你快速写综述,25分钟生成高质量综述,智能提取关键信息,辅助科研写作。

立即免费体验

房水中细胞因子水平升高与穿透性角膜移植术后周边前粘连有关。

Elevated Cytokine Levels in Aqueous Humor Are Associated with Peripheral Anterior Synechiae after Penetrating Keratoplasty.

机构信息

Department of Ophthalmology, Ichikawa General Hospital, Tokyo Dental College, Chiba 2728-513, Japan.

Department of Ophthalmology, Kumamoto University, Kumamoto 8608-556, Japan.

出版信息

Int J Mol Sci. 2021 Nov 12;22(22):12268. doi: 10.3390/ijms222212268.

DOI:10.3390/ijms222212268
PMID:34830147
原文链接:https://pmc.ncbi.nlm.nih.gov/articles/PMC8618311/
Abstract

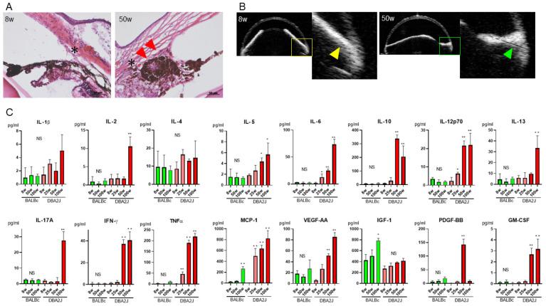
Peripheral anterior synechiae (PAS) after corneal transplantation leads to refractory glaucoma and permanent loss of vision. However, the exact mechanism remains elusive. This study aimed to evaluate the association between cytokine levels in the aqueous humor (AqH) and the progression of PAS after penetrating keratoplasty (PKP). We measured 20 cytokine levels in AqH and assessed the correlation with PAS progression after PKP in 85 consecutive patients who underwent PKP. We also evaluated age-dependent alterations in PAS and cytokine levels in DBA2J mice. PAS developed in 38 (44.7%) of 85 eyes after PKP. The incidence of intraocular pressure increase after PKP was significantly greater in eyes with PAS (26.3%) than in those without PAS (2%, = 0.0009). The PAS area at 12 months after PKP was significantly positively correlated with the preoperative levels of interleukin (IL)-6, interferon (IFN)-γ and monocyte chemotactic protein (MCP)-1 ( ≤ 0.049). In the DBA2J mice, an experimental glaucoma model that developed PAS at 50 weeks, the AqH levels of IL-2, IL-6, IL-10, IFN-γ, tumor necrosis factor-α, MCP-1 and granulocyte-macrophage colony-stimulating factor (GM-CSF) significantly increased at 50 weeks compared to 8 weeks ( ≤ 0.021). In conclusion, inflammatory alterations in the AqH microenvironment, such as high preoperative specific cytokine levels, can lead to PAS formation and glaucoma.

摘要

周边前黏连(PAS)是角膜移植术后导致难治性青光眼和永久性视力丧失的主要原因之一,但确切的发病机制尚不清楚。本研究旨在评估房水中细胞因子水平与穿透性角膜移植术后 PAS 进展之间的关系。我们检测了 85 例连续接受穿透性角膜移植术(PKP)患者房水中的 20 种细胞因子水平,并评估了这些细胞因子水平与 PAS 进展的相关性。此外,我们还评估了 DBA2J 小鼠中 PAS 和细胞因子水平随年龄的变化。在 85 只接受 PKP 的眼中,有 38 只(44.7%)发生 PAS。PKP 后眼压升高的发生率在伴有 PAS 的眼中(26.3%)显著高于不伴有 PAS 的眼中(2%, = 0.0009)。PKP 后 12 个月的 PAS 面积与术前白细胞介素(IL)-6、干扰素(IFN)-γ和单核细胞趋化蛋白(MCP)-1水平呈显著正相关( ≤ 0.049)。在 DBA2J 小鼠中,一种在 50 周时发生 PAS 的实验性青光眼模型中,房水中的 IL-2、IL-6、IL-10、IFN-γ、肿瘤坏死因子-α、MCP-1 和粒细胞-巨噬细胞集落刺激因子(GM-CSF)水平在 50 周时与 8 周时相比显著升高( ≤ 0.021)。总之,房水微环境中的炎症改变,如术前特定细胞因子水平升高,可能导致 PAS 形成和青光眼。

https://cdn.ncbi.nlm.nih.gov/pmc/blobs/33dd/8618311/df5a937c4dab/ijms-22-12268-g002.jpg
https://cdn.ncbi.nlm.nih.gov/pmc/blobs/33dd/8618311/74de5f404d22/ijms-22-12268-g001.jpg
https://cdn.ncbi.nlm.nih.gov/pmc/blobs/33dd/8618311/df5a937c4dab/ijms-22-12268-g002.jpg
https://cdn.ncbi.nlm.nih.gov/pmc/blobs/33dd/8618311/74de5f404d22/ijms-22-12268-g001.jpg
https://cdn.ncbi.nlm.nih.gov/pmc/blobs/33dd/8618311/df5a937c4dab/ijms-22-12268-g002.jpg

相似文献

1
Elevated Cytokine Levels in Aqueous Humor Are Associated with Peripheral Anterior Synechiae after Penetrating Keratoplasty.房水中细胞因子水平升高与穿透性角膜移植术后周边前粘连有关。
Int J Mol Sci. 2021 Nov 12;22(22):12268. doi: 10.3390/ijms222212268.
2
Preoperative Aqueous Cytokine Levels Are Associated With a Rapid Reduction in Endothelial Cells After Penetrating Keratoplasty.穿透性角膜移植术前房水细胞因子水平与内皮细胞快速减少有关。
Am J Ophthalmol. 2017 Sep;181:166-173. doi: 10.1016/j.ajo.2017.07.005. Epub 2017 Jul 19.
3
Elevation of preoperative recipient aqueous cytokine levels in eyes with primary graft failure after corneal transplantation.角膜移植术后原发性移植失败眼中术前受体房水细胞因子水平的升高。
Mol Vis. 2018 Sep 13;24:613-620. eCollection 2018.
4
Iris Damage Is Associated With Elevated Cytokine Levels in Aqueous Humor.虹膜损伤与房水中细胞因子水平升高有关。
Invest Ophthalmol Vis Sci. 2017 May 1;58(6):BIO42-BIO51. doi: 10.1167/iovs.17-21421.
5
Aqueous Cytokine Levels Are Associated With Progression of Peripheral Anterior Synechiae After Descemet Stripping Automated Endothelial Keratoplasty.房水细胞因子水平与去表皮化全自动内皮角膜移植术后周边前粘连进展相关。
Transl Vis Sci Technol. 2021 Sep 1;10(11):12. doi: 10.1167/tvst.10.11.12.
6
Elevated Aqueous Cytokine Levels in Eyes With Ocular Surface Diseases.眼表疾病患者眼内房水细胞因子水平升高。
Am J Ophthalmol. 2017 Dec;184:42-51. doi: 10.1016/j.ajo.2017.09.029. Epub 2017 Oct 5.
7
Elevated Cytokine Levels in the Aqueous Humor of Eyes With Bullous Keratopathy and Low Endothelial Cell Density.大泡性角膜病变和低内皮细胞密度眼房水中细胞因子水平升高。
Invest Ophthalmol Vis Sci. 2016 Nov 1;57(14):5954-5962. doi: 10.1167/iovs.16-20187.
8
Preoperative Aqueous Cytokine Levels are Associated With Endothelial Cell Loss After Descemet's Stripping Automated Endothelial Keratoplasty.术前房水细胞因子水平与撕囊自动化角膜内皮移植术后内皮细胞丢失有关。
Invest Ophthalmol Vis Sci. 2018 Feb 1;59(2):612-620. doi: 10.1167/iovs.17-23049.
9
Cytokine Levels in the Aqueous Humor Are Associated With Corneal Thickness in Eyes With Bullous Keratopathy.眼疱状角膜病变患者房水中细胞因子水平与角膜厚度相关。
Am J Ophthalmol. 2019 Feb;198:174-180. doi: 10.1016/j.ajo.2018.10.008. Epub 2018 Oct 12.
10
Noninvasive observations of peripheral angle in eyes after penetrating keratoplasty using anterior segment fourier-domain optical coherence tomography.应用前节傅里叶域光学相干断层扫描对穿透性角膜移植术后周边前房角的非侵入性观察。
Cornea. 2012 Mar;31(3):259-63. doi: 10.1097/ICO.0b013e318226daa9.

引用本文的文献

1
Iridoschisis in patients with atopic dermatitis leads to intractable bullous keratopathy.特应性皮炎患者的虹膜劈裂会导致难治性大疱性角膜病变。
BMC Ophthalmol. 2025 Jul 9;25(1):401. doi: 10.1186/s12886-025-04245-y.
2
Correlation between preoperative aqueous cytokine levels and mid-term corneal endothelial cell loss following penetrating keratoplasty.穿透性角膜移植术前房水细胞因子水平与中期角膜内皮细胞丢失之间的相关性
Eye (Lond). 2025 May;39(7):1286-1291. doi: 10.1038/s41433-025-03610-x. Epub 2025 Jan 20.
3
Preoperative Structural Risk Factors for Glaucoma After Penetrating Keratoplasty for Congenital Corneal Opacity: An Observational Study.

本文引用的文献

1
Aqueous Cytokine Levels Are Associated With Progression of Peripheral Anterior Synechiae After Descemet Stripping Automated Endothelial Keratoplasty.房水细胞因子水平与去表皮化全自动内皮角膜移植术后周边前粘连进展相关。
Transl Vis Sci Technol. 2021 Sep 1;10(11):12. doi: 10.1167/tvst.10.11.12.
2
Repeatability and reproducibility of post-mortem central corneal thickness measurements using a portable optical coherence tomography system in humans: a prospective multicenter study.应用便携式光学相干断层扫描仪测量人体死后中央角膜厚度的可重复性和再现性:一项前瞻性多中心研究。
Sci Rep. 2020 Sep 2;10(1):14508. doi: 10.1038/s41598-020-71546-1.
3
先天性角膜混浊穿透性角膜移植术后青光眼的术前结构危险因素:一项观察性研究
Ophthalmol Ther. 2024 Nov;13(11):2869-2886. doi: 10.1007/s40123-024-01027-5. Epub 2024 Sep 13.
4
Early outcomes of anterior segment parameters after implantable collamer lens V4c implantation.V4c 型可植入Collamer 透镜植入术后前段参数的早期结果。
BMC Ophthalmol. 2022 Nov 10;22(1):429. doi: 10.1186/s12886-022-02656-9.
5
Nonsurgical Management of Severe Viral Keratitis with Hypopyon and Retrocorneal Plaques: A Case Series.伴有前房积脓和角膜后沉着物的重症病毒性角膜炎的非手术治疗:病例系列
Ophthalmol Ther. 2023 Feb;12(1):599-611. doi: 10.1007/s40123-022-00592-x. Epub 2022 Oct 21.
Pathological processes in aqueous humor due to iris atrophy predispose to early corneal graft failure in humans and mice.
由于虹膜萎缩导致房水中的病理过程使人类和小鼠的早期角膜移植物更容易失败。
Sci Adv. 2020 May 13;6(20):eaaz5195. doi: 10.1126/sciadv.aaz5195. eCollection 2020 May.
4
Cytokine Profiling in Aqueous Humor Samples From Patients With Non-Infectious Uveitis Associated With Systemic Inflammatory Diseases.伴有系统性炎症疾病的非感染性葡萄膜炎患者房水样本中的细胞因子分析。
Front Immunol. 2020 Mar 10;11:358. doi: 10.3389/fimmu.2020.00358. eCollection 2020.
5
A H NMR metabolomic approach for the estimation of the time since death using aqueous humour: an animal model.基于水样液的氢核磁共振代谢组学方法估算死亡时间:动物模型研究。
Metabolomics. 2019 May 8;15(5):76. doi: 10.1007/s11306-019-1533-2.
6
Cytokine profiles in the aqueous humor and serum of patients with dry and treated wet age-related macular degeneration.干型和治疗湿性年龄相关性黄斑变性患者房水和血清中的细胞因子谱。
PLoS One. 2018 Aug 29;13(8):e0203337. doi: 10.1371/journal.pone.0203337. eCollection 2018.
7
Preoperative Aqueous Cytokine Levels are Associated With Endothelial Cell Loss After Descemet's Stripping Automated Endothelial Keratoplasty.术前房水细胞因子水平与撕囊自动化角膜内皮移植术后内皮细胞丢失有关。
Invest Ophthalmol Vis Sci. 2018 Feb 1;59(2):612-620. doi: 10.1167/iovs.17-23049.
8
The iridocorneal endothelial syndrome.虹膜角膜内皮综合征。
Surv Ophthalmol. 2018 Sep-Oct;63(5):665-676. doi: 10.1016/j.survophthal.2018.01.001. Epub 2018 Jan 11.
9
Link between neurodegeneration and trabecular meshwork injury in glaucomatous patients.青光眼患者神经退行性变与小梁网损伤之间的联系。
BMC Ophthalmol. 2017 Nov 28;17(1):223. doi: 10.1186/s12886-017-0623-z.
10
Corneal Endothelial Cell Loss 3 Years After Successful Descemet Stripping Automated Endothelial Keratoplasty in the Cornea Preservation Time Study: A Randomized Clinical Trial.《角膜保存时间研究:一项随机临床试验中成功的撕囊全自动角膜内皮移植术后 3 年的角膜内皮细胞丢失》
JAMA Ophthalmol. 2017 Dec 1;135(12):1394-1400. doi: 10.1001/jamaophthalmol.2017.4970.