• 文献检索
  • 文档翻译
  • 深度研究
  • 学术资讯
  • Suppr Zotero 插件Zotero 插件
  • 邀请有礼
  • 套餐&价格
  • 历史记录
应用&插件
Suppr Zotero 插件Zotero 插件浏览器插件Mac 客户端Windows 客户端微信小程序
定价
高级版会员购买积分包购买API积分包
服务
文献检索文档翻译深度研究API 文档MCP 服务
关于我们
关于 Suppr公司介绍联系我们用户协议隐私条款
关注我们

Suppr 超能文献

核心技术专利:CN118964589B侵权必究
粤ICP备2023148730 号-1Suppr @ 2026

文献检索

告别复杂PubMed语法,用中文像聊天一样搜索,搜遍4000万医学文献。AI智能推荐,让科研检索更轻松。

立即免费搜索

文件翻译

保留排版,准确专业,支持PDF/Word/PPT等文件格式,支持 12+语言互译。

免费翻译文档

深度研究

AI帮你快速写综述,25分钟生成高质量综述,智能提取关键信息,辅助科研写作。

立即免费体验

还原氧化石墨烯对乳腺癌细胞系促凋亡作用的初步研究。

The Preliminary Study on the Proapoptotic Effect of Reduced Graphene Oxide in Breast Cancer Cell Lines.

机构信息

Department of Pharmaceutical Biochemistry, Medical University of Bialystok, 15-089 Bialystok, Poland.

Division of Chemistry, Biology and Biotechnology, Bialystok University of Technology, 15-351 Bialystok, Poland.

出版信息

Int J Mol Sci. 2021 Nov 22;22(22):12593. doi: 10.3390/ijms222212593.

DOI:10.3390/ijms222212593
PMID:34830472
原文链接:https://pmc.ncbi.nlm.nih.gov/articles/PMC8620501/
Abstract

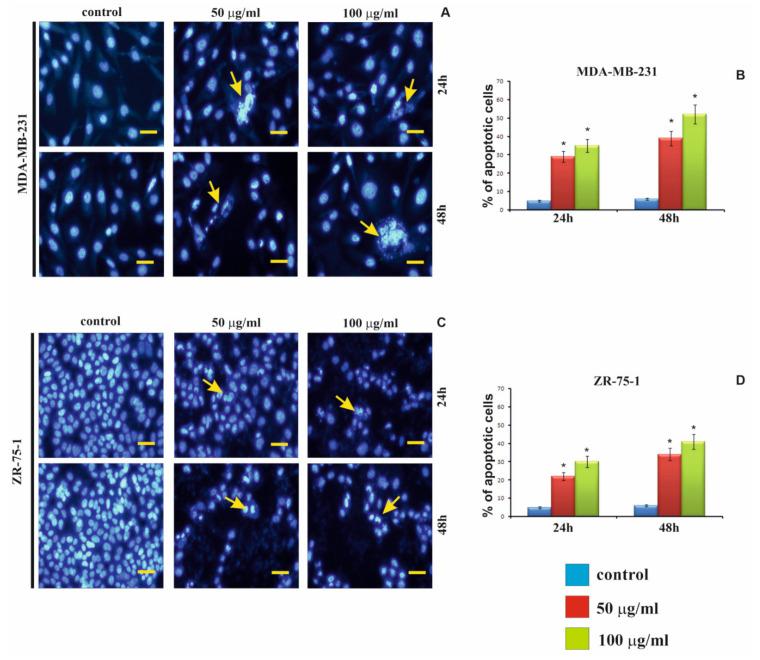
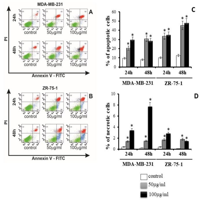
Breast cancer is the most common cancer diagnosed in women, however traditional therapies have several side effects. This has led to an urgent need to explore novel drug approaches to treatment strategies such as graphene-based nanomaterials such as reduced graphene oxide (rGO). It was noticed as a potential drug due to its target selectivity, easy functionalisation, chemisensitisation, and high drug-loading capacity. rGO is widely used in many fields, including biological and biomedical, due to its unique physicochemical properties. However, the possible mechanisms of rGO toxicity remain unclear. In this paper, we present findings on the cytotoxic and antiproliferative effects of rGO and its ability to induce oxidative stress and apoptosis of breast cancer cell lines. We indicate that rGO induced time- and dose-dependent cytotoxicity in MDA-MB-231 and ZR-75-1 cell lines, but not in T-47D, MCF-7, Hs 578T cell lines. In rGO-treated MDA-MB-231 and ZR-75-1 cell lines, we noticed increased induction of apoptosis and necrosis. In addition, rGO has been found to cause oxidative stress, reduce proliferation, and induce structural changes in breast cancer cells. Taken together, these studies provide new insight into the mechanism of oxidative stress and apoptosis in breast cancer cells.

摘要

乳腺癌是女性最常见的癌症,但传统疗法有许多副作用。这导致人们迫切需要探索新的药物治疗策略,如基于石墨烯的纳米材料,如还原氧化石墨烯(rGO)。由于其靶向选择性、易于功能化、化学增敏和高载药能力,rGO 被认为是一种有潜力的药物。rGO 由于其独特的物理化学性质,广泛应用于生物和生物医学等许多领域。然而,rGO 毒性的可能机制仍不清楚。在本文中,我们介绍了 rGO 的细胞毒性和抗增殖作用及其诱导乳腺癌细胞系氧化应激和细胞凋亡的能力。我们表明,rGO 在 MDA-MB-231 和 ZR-75-1 细胞系中诱导了时间和剂量依赖性的细胞毒性,但在 T-47D、MCF-7 和 Hs 578T 细胞系中没有。在 rGO 处理的 MDA-MB-231 和 ZR-75-1 细胞系中,我们注意到凋亡和坏死的诱导增加。此外,rGO 已被发现会导致氧化应激、减少增殖并诱导乳腺癌细胞的结构变化。总之,这些研究为乳腺癌细胞中氧化应激和细胞凋亡的机制提供了新的见解。

https://cdn.ncbi.nlm.nih.gov/pmc/blobs/e7d1/8620501/61a83d2c93bf/ijms-22-12593-g006.jpg
https://cdn.ncbi.nlm.nih.gov/pmc/blobs/e7d1/8620501/ce638301422e/ijms-22-12593-g001.jpg
https://cdn.ncbi.nlm.nih.gov/pmc/blobs/e7d1/8620501/f92c00715113/ijms-22-12593-g002.jpg
https://cdn.ncbi.nlm.nih.gov/pmc/blobs/e7d1/8620501/3d91160462be/ijms-22-12593-g003.jpg
https://cdn.ncbi.nlm.nih.gov/pmc/blobs/e7d1/8620501/e4332e72fa8f/ijms-22-12593-g004.jpg
https://cdn.ncbi.nlm.nih.gov/pmc/blobs/e7d1/8620501/a7e88b11ed53/ijms-22-12593-g005.jpg
https://cdn.ncbi.nlm.nih.gov/pmc/blobs/e7d1/8620501/61a83d2c93bf/ijms-22-12593-g006.jpg
https://cdn.ncbi.nlm.nih.gov/pmc/blobs/e7d1/8620501/ce638301422e/ijms-22-12593-g001.jpg
https://cdn.ncbi.nlm.nih.gov/pmc/blobs/e7d1/8620501/f92c00715113/ijms-22-12593-g002.jpg
https://cdn.ncbi.nlm.nih.gov/pmc/blobs/e7d1/8620501/3d91160462be/ijms-22-12593-g003.jpg
https://cdn.ncbi.nlm.nih.gov/pmc/blobs/e7d1/8620501/e4332e72fa8f/ijms-22-12593-g004.jpg
https://cdn.ncbi.nlm.nih.gov/pmc/blobs/e7d1/8620501/a7e88b11ed53/ijms-22-12593-g005.jpg
https://cdn.ncbi.nlm.nih.gov/pmc/blobs/e7d1/8620501/61a83d2c93bf/ijms-22-12593-g006.jpg

相似文献

1
The Preliminary Study on the Proapoptotic Effect of Reduced Graphene Oxide in Breast Cancer Cell Lines.还原氧化石墨烯对乳腺癌细胞系促凋亡作用的初步研究。
Int J Mol Sci. 2021 Nov 22;22(22):12593. doi: 10.3390/ijms222212593.
2
The Synergistic Effect of Reduced Graphene Oxide and Proteasome Inhibitor in the Induction of Apoptosis through Oxidative Stress in Breast Cancer Cell Lines.还原氧化石墨烯与蛋白酶体抑制剂在乳腺癌细胞系中通过氧化应激诱导细胞凋亡的协同作用。
Int J Mol Sci. 2024 May 16;25(10):5436. doi: 10.3390/ijms25105436.
3
An in vitro evaluation of graphene oxide reduced by Ganoderma spp. in human breast cancer cells (MDA-MB-231).灵芝属还原氧化石墨烯对人乳腺癌细胞(MDA-MB-231)的体外评价。
Int J Nanomedicine. 2014 Apr 8;9:1783-97. doi: 10.2147/IJN.S57735. eCollection 2014.
4
Lipid-Functionalized Graphene Loaded with hMnSOD for Selective Inhibition of Cancer Cells.载有人 MnSOD 的脂质功能化石墨烯用于选择性抑制癌细胞。
ACS Appl Mater Interfaces. 2020 Mar 18;12(11):12407-12416. doi: 10.1021/acsami.9b20070. Epub 2020 Mar 6.
5
Differential Immunomodulatory Effect of Graphene Oxide and Vanillin-Functionalized Graphene Oxide Nanoparticles in Human Acute Monocytic Leukemia Cell Line (THP-1).石墨烯氧化物和香草醛功能化石墨烯氧化物纳米粒子对人急性单核细胞白血病细胞系(THP-1)的差异免疫调节作用。
Int J Mol Sci. 2019 Jan 10;20(2):247. doi: 10.3390/ijms20020247.
6
Combination of graphene oxide-silver nanoparticle nanocomposites and cisplatin enhances apoptosis and autophagy in human cervical cancer cells.氧化石墨烯-银纳米颗粒纳米复合材料与顺铂联合使用可增强人宫颈癌细胞的凋亡和自噬。
Int J Nanomedicine. 2017 Sep 5;12:6537-6558. doi: 10.2147/IJN.S125281. eCollection 2017.
7
The Effect of Silica Nanoparticles (SiNPs) on Cytotoxicity, Induction of Oxidative Stress and Apoptosis in Breast Cancer Cell Lines.硅纳米颗粒(SiNPs)对乳腺癌细胞系细胞毒性、氧化应激诱导和细胞凋亡的影响。
Int J Mol Sci. 2023 Jan 20;24(3):2037. doi: 10.3390/ijms24032037.
8
Oxidative stress-mediated antibacterial activity of graphene oxide and reduced graphene oxide in Pseudomonas aeruginosa.氧化应激介导的氧化石墨烯和还原氧化石墨烯对铜绿假单胞菌的抗菌活性。
Int J Nanomedicine. 2012;7:5901-14. doi: 10.2147/IJN.S37397. Epub 2012 Nov 30.
9
Synergistic effect of shape-selective silver nanostructures decorating reduced graphene oxide nanoplatelets for enhanced cytotoxicity against breast cancer.具有形状选择性的银纳米结构修饰还原氧化石墨烯纳米片协同增效增强乳腺癌细胞毒性
Nanotechnology. 2018 Jul 13;29(28):285102. doi: 10.1088/1361-6528/aac011. Epub 2018 Apr 25.
10
The Reduced Graphene Oxide (rGO) Induces Apoptosis, Autophagy and Cell Cycle Arrest in Breast Cancer Cells.还原氧化石墨烯(rGO)诱导乳腺癌细胞凋亡、自噬和细胞周期停滞。
Int J Mol Sci. 2022 Aug 18;23(16):9285. doi: 10.3390/ijms23169285.

引用本文的文献

1
Exploring the Potential of Mitochondria-Targeted Drug Delivery for Enhanced Breast Cancer Therapy.探索线粒体靶向药物递送在增强乳腺癌治疗中的潜力。
Int J Breast Cancer. 2025 Mar 3;2025:3013009. doi: 10.1155/ijbc/3013009. eCollection 2025.
2
Transforming Medicine with Nanobiotechnology: Nanocarriers and Their Biomedical Applications.用纳米生物技术变革医学:纳米载体及其生物医学应用
Pharmaceutics. 2024 Aug 23;16(9):1114. doi: 10.3390/pharmaceutics16091114.
3
Gamma radiation assisted green synthesis of hesperidin-reduced graphene oxide nanocomposite targeted JNK/SMAD4/MMP2 signaling pathway.

本文引用的文献

1
Modulation of Cancer Cell Autophagic Responses by Graphene-Based Nanomaterials: Molecular Mechanisms and Therapeutic Implications.基于石墨烯的纳米材料对癌细胞自噬反应的调控:分子机制与治疗意义
Cancers (Basel). 2021 Aug 18;13(16):4145. doi: 10.3390/cancers13164145.
2
Graphene-based nanomaterials for breast cancer treatment: promising therapeutic strategies.基于石墨烯的纳米材料在乳腺癌治疗中的应用:有前途的治疗策略。
J Nanobiotechnology. 2021 Jul 15;19(1):211. doi: 10.1186/s12951-021-00902-8.
3
Graphene Oxide and Reduced Graphene Oxide Exhibit Cardiotoxicity Through the Regulation of Lipid Peroxidation, Oxidative Stress, and Mitochondrial Dysfunction.
伽马射线辅助的橙皮苷还原氧化石墨烯纳米复合材料的绿色合成靶向 JNK/SMAD4/MMP2 信号通路。
Sci Rep. 2024 May 21;14(1):11535. doi: 10.1038/s41598-024-60347-5.
4
Effect of Melittin Complexes with Graphene and Graphene Oxide on Triple-Negative Breast Cancer Tumors Grown on Chicken Embryo Chorioallantoic Membrane.介孔石墨烯和氧化石墨烯与蜂毒素复合物对鸡胚尿囊膜上生长的三阴性乳腺癌肿瘤的影响。
Int J Mol Sci. 2023 May 7;24(9):8388. doi: 10.3390/ijms24098388.
5
The Effect of Silica Nanoparticles (SiNPs) on Cytotoxicity, Induction of Oxidative Stress and Apoptosis in Breast Cancer Cell Lines.硅纳米颗粒(SiNPs)对乳腺癌细胞系细胞毒性、氧化应激诱导和细胞凋亡的影响。
Int J Mol Sci. 2023 Jan 20;24(3):2037. doi: 10.3390/ijms24032037.
6
The Anticancer Efficacy of Thiourea-Mediated Reduced Graphene Oxide Nanosheets against Human Colon Cancer Cells (HT-29).硫脲介导的还原氧化石墨烯纳米片对人结肠癌细胞(HT-29)的抗癌疗效
J Funct Biomater. 2022 Aug 27;13(3):130. doi: 10.3390/jfb13030130.
7
The Reduced Graphene Oxide (rGO) Induces Apoptosis, Autophagy and Cell Cycle Arrest in Breast Cancer Cells.还原氧化石墨烯(rGO)诱导乳腺癌细胞凋亡、自噬和细胞周期停滞。
Int J Mol Sci. 2022 Aug 18;23(16):9285. doi: 10.3390/ijms23169285.
8
Characteristics of Graphene Oxide for Gene Transfection and Controlled Release in Breast Cancer Cells.用于乳腺癌细胞基因转染和控制释放的氧化石墨烯特性。
Int J Mol Sci. 2022 Jun 18;23(12):6802. doi: 10.3390/ijms23126802.
氧化石墨烯和还原氧化石墨烯通过调节脂质过氧化、氧化应激和线粒体功能障碍表现出心脏毒性。
Front Cell Dev Biol. 2021 Mar 18;9:616888. doi: 10.3389/fcell.2021.616888. eCollection 2021.
4
Graphene Oxide-Silver Nanoparticle Nanocomposites Induce Oxidative Stress and Aberrant Methylation in Caprine Fetal Fibroblast Cells.氧化石墨烯-银纳米粒子纳米复合材料诱导山羊胎儿成纤维细胞氧化应激和异常甲基化。
Cells. 2021 Mar 19;10(3):682. doi: 10.3390/cells10030682.
5
Graphene oxide suppresses the growth and malignancy of glioblastoma stem cell-like spheroids via epigenetic mechanisms.氧化石墨烯通过表观遗传机制抑制胶质母细胞瘤干细胞样球体的生长和恶性程度。
J Transl Med. 2020 May 14;18(1):200. doi: 10.1186/s12967-020-02359-z.
6
Graphene scaffolds in progressive nanotechnology/stem cell-based tissue engineering of the nervous system.用于神经系统基于渐进性纳米技术/干细胞的组织工程中的石墨烯支架。
J Mater Chem B. 2016 May 21;4(19):3169-3190. doi: 10.1039/c6tb00152a. Epub 2016 Apr 26.
7
rGO nanomaterial-mediated cancer targeting and photothermal therapy in a microfluidic co-culture platform.还原氧化石墨烯纳米材料介导的微流控共培养平台中的癌症靶向与光热疗法
Nano Converg. 2020 Mar 17;7(1):10. doi: 10.1186/s40580-020-0220-3.
8
Development of rGO encapsulated polymeric beads as drug delivery system for improved loading and controlled release of doxycycline drug.rGO 封装聚合物珠的开发作为药物传递系统,以提高强力霉素药物的载药量和控制释放。
Drug Dev Ind Pharm. 2020 Mar;46(3):462-470. doi: 10.1080/03639045.2020.1724137. Epub 2020 Feb 10.
9
Reactive Oxygen Species-Induced Lipid Peroxidation in Apoptosis, Autophagy, and Ferroptosis.活性氧诱导的细胞凋亡、自噬和铁死亡中的脂质过氧化作用。
Oxid Med Cell Longev. 2019 Oct 13;2019:5080843. doi: 10.1155/2019/5080843. eCollection 2019.
10
Graphene-Based Fibers: Recent Advances in Preparation and Application.基于石墨烯的纤维:制备与应用的最新进展
Adv Mater. 2020 Feb;32(5):e1901979. doi: 10.1002/adma.201901979. Epub 2019 Jul 23.