• 文献检索
  • 文档翻译
  • 深度研究
  • 学术资讯
  • Suppr Zotero 插件Zotero 插件
  • 邀请有礼
  • 套餐&价格
  • 历史记录
应用&插件
Suppr Zotero 插件Zotero 插件浏览器插件Mac 客户端Windows 客户端微信小程序
定价
高级版会员购买积分包购买API积分包
服务
文献检索文档翻译深度研究API 文档MCP 服务
关于我们
关于 Suppr公司介绍联系我们用户协议隐私条款
关注我们

Suppr 超能文献

核心技术专利:CN118964589B侵权必究
粤ICP备2023148730 号-1Suppr @ 2026

文献检索

告别复杂PubMed语法,用中文像聊天一样搜索,搜遍4000万医学文献。AI智能推荐,让科研检索更轻松。

立即免费搜索

文件翻译

保留排版,准确专业,支持PDF/Word/PPT等文件格式,支持 12+语言互译。

免费翻译文档

深度研究

AI帮你快速写综述,25分钟生成高质量综述,智能提取关键信息,辅助科研写作。

立即免费体验

hsa_circ_0030586 通过 PI3K-AKT 信号通路促进前列腺癌细胞上皮-间充质转化。

Hsa_circ_0030586 promotes epithelial-mesenchymal transition in prostate cancer via PI3K-AKT signaling.

机构信息

Department of Urology, Zhongshan Hospital Xiamen University, Xiamen, Fujian, China.

The Third Clinical Medical College, Fujian Medical University, Xiamen, Fujian, China.

出版信息

Bioengineered. 2021 Dec;12(2):11089-11107. doi: 10.1080/21655979.2021.2008217.

DOI:10.1080/21655979.2021.2008217
PMID:34852706
原文链接:https://pmc.ncbi.nlm.nih.gov/articles/PMC8810173/
Abstract

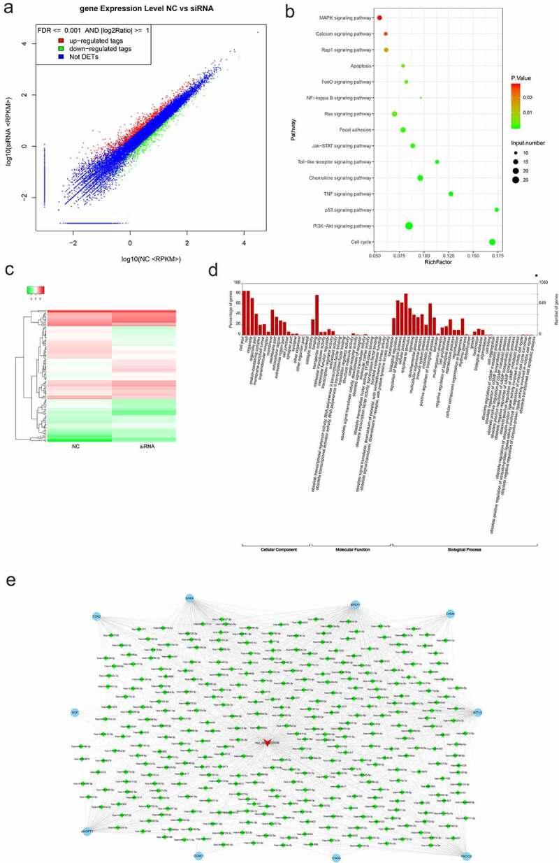
Circular RNAs (CircRNAs) gain importance as regulatory molecules in prostate cancer (PCa), but molecular mechanism of most circRNAs in pathogenesis of PCa remains to be studied. This study aimed to explore the role of hsa_circ_0030586 in PCa. Gene Expression Omnibus database (GSE77661) was used to screen out candidate circRNAs. Quantitative real-time PCR was used to verify the relative expressions of circRNAs, miRNAs, and genes in PCa cells. A CCK-8 assay was used to evaluate the cells' proliferation. Transwell and wound healing assay were used to determine the cells' migration and invasion. Western blotting and immunohistochemistry were used to detect the protein expression of PI3K/AKT signaling proteins and epithelial-mesenchymal transition (EMT) markers. Furthermore, a nude mice tumorigenesis experiment in vivo was conducted to determine the function of hsa_circ_0030586 on PCa. Our results showed that hsa_circ_0030586 is significantly upregulated in PCa cells (p < 0.05). Its circular structure was confirmed via agarose gel electrophoresis and Sanger sequencing. Interfering with hsa_circ_0030586 in PC3 cells inhibited cell proliferation, migration, and invasion and led to the significant upregulation of E-cadherin and the significant downregulation of p-AKT/AKT, IKKα, PIK3CB, and Twist (all p < 0.05). Conversely, the hsa_circ_003058 interference fragment combined with the transfection of a miR-145-3p inhibitor could reverse the above effects. In vivo tumorigenesis of the xenograft model confirmed that interfering with hsa_circ_0030586 suppressed tumor cell proliferation and inhibited PI3K-AKT signaling and EMT in PC3 cells. Hsa_circ_0030586 is significantly upregulated in PCa cells and may promote EMT via PI3K-AKT signaling.

摘要

环状 RNA(circRNAs)作为前列腺癌(PCa)的调控分子的重要性日益增加,但大多数 circRNAs 在 PCa 发病机制中的分子机制仍有待研究。本研究旨在探讨 hsa_circ_0030586 在 PCa 中的作用。使用基因表达综合数据库(GSE77661)筛选候选 circRNAs。使用定量实时 PCR 验证 PCa 细胞中 circRNAs、miRNAs 和基因的相对表达水平。CCK-8 测定法用于评估细胞增殖。Transwell 和划痕愈合实验用于测定细胞迁移和侵袭。Western blot 和免疫组化用于检测 PI3K/AKT 信号蛋白和上皮间质转化(EMT)标志物的蛋白表达。此外,进行体内裸鼠肿瘤发生实验以确定 hsa_circ_0030586 对 PCa 的功能。我们的结果表明,hsa_circ_0030586 在 PCa 细胞中显著上调(p<0.05)。通过琼脂糖凝胶电泳和 Sanger 测序确认其环状结构。在 PC3 细胞中干扰 hsa_circ_0030586 抑制细胞增殖、迁移和侵袭,并导致 E-钙黏蛋白的显著上调和 p-AKT/AKT、IKKα、PIK3CB 和 Twist 的显著下调(均 p<0.05)。相反,hsa_circ_003058 干扰片段与 miR-145-3p 抑制剂的转染结合可以逆转上述作用。异种移植模型的体内肿瘤发生证实,干扰 hsa_circ_0030586 抑制 PC3 细胞的肿瘤细胞增殖并抑制 PI3K-AKT 信号和 EMT。hsa_circ_0030586 在 PCa 细胞中显著上调,可能通过 PI3K-AKT 信号促进 EMT。

https://cdn.ncbi.nlm.nih.gov/pmc/blobs/5eb5/8810173/8e4f5806f7b3/KBIE_A_2008217_F0007_OC.jpg
https://cdn.ncbi.nlm.nih.gov/pmc/blobs/5eb5/8810173/6be2db95b036/KBIE_A_2008217_F0001_OC.jpg
https://cdn.ncbi.nlm.nih.gov/pmc/blobs/5eb5/8810173/c131e04029df/KBIE_A_2008217_F0002_OC.jpg
https://cdn.ncbi.nlm.nih.gov/pmc/blobs/5eb5/8810173/d5066b8ebc0c/KBIE_A_2008217_F0003_OC.jpg
https://cdn.ncbi.nlm.nih.gov/pmc/blobs/5eb5/8810173/20f12c8b2a17/KBIE_A_2008217_F0004_OC.jpg
https://cdn.ncbi.nlm.nih.gov/pmc/blobs/5eb5/8810173/c097780ab4fc/KBIE_A_2008217_F0005_OC.jpg
https://cdn.ncbi.nlm.nih.gov/pmc/blobs/5eb5/8810173/23754501aa1a/KBIE_A_2008217_F0006_OC.jpg
https://cdn.ncbi.nlm.nih.gov/pmc/blobs/5eb5/8810173/8e4f5806f7b3/KBIE_A_2008217_F0007_OC.jpg
https://cdn.ncbi.nlm.nih.gov/pmc/blobs/5eb5/8810173/6be2db95b036/KBIE_A_2008217_F0001_OC.jpg
https://cdn.ncbi.nlm.nih.gov/pmc/blobs/5eb5/8810173/c131e04029df/KBIE_A_2008217_F0002_OC.jpg
https://cdn.ncbi.nlm.nih.gov/pmc/blobs/5eb5/8810173/d5066b8ebc0c/KBIE_A_2008217_F0003_OC.jpg
https://cdn.ncbi.nlm.nih.gov/pmc/blobs/5eb5/8810173/20f12c8b2a17/KBIE_A_2008217_F0004_OC.jpg
https://cdn.ncbi.nlm.nih.gov/pmc/blobs/5eb5/8810173/c097780ab4fc/KBIE_A_2008217_F0005_OC.jpg
https://cdn.ncbi.nlm.nih.gov/pmc/blobs/5eb5/8810173/23754501aa1a/KBIE_A_2008217_F0006_OC.jpg
https://cdn.ncbi.nlm.nih.gov/pmc/blobs/5eb5/8810173/8e4f5806f7b3/KBIE_A_2008217_F0007_OC.jpg

相似文献

1
Hsa_circ_0030586 promotes epithelial-mesenchymal transition in prostate cancer via PI3K-AKT signaling.hsa_circ_0030586 通过 PI3K-AKT 信号通路促进前列腺癌细胞上皮-间充质转化。
Bioengineered. 2021 Dec;12(2):11089-11107. doi: 10.1080/21655979.2021.2008217.
2
Up-regulated circular RNA hsa_circ_0067934 contributes to glioblastoma progression through activating PI3K-AKT pathway.上调的环状 RNA hsa_circ_0067934 通过激活 PI3K-AKT 通路促进胶质母细胞瘤进展。
Eur Rev Med Pharmacol Sci. 2019 Apr;23(8):3447-3454. doi: 10.26355/eurrev_201904_17709.
3
The effect of low molecular weight-polycyclic aromatic hydrocarbons responsive hsa_circ_0039929/hsa-miR-15b-3p_R-1/FGF2 circuit on inflammatory response of A549 cells via the PI3K/AKT pathway and epithelial-mesenchymal transition process.低分子量多环芳烃反应性 hsa_circ_0039929/hsa-miR-15b-3p_R-1/FGF2 环路通过 PI3K/AKT 通路和上皮-间充质转化过程对 A549 细胞炎症反应的影响。
Environ Toxicol. 2022 Aug;37(8):2005-2018. doi: 10.1002/tox.23546. Epub 2022 Apr 27.
4
Hsa-circ_0058106 induces EMT and metastasis in laryngeal cancer via sponging miR-153 and inducing Twist1 nuclear translocation.hsa-circ_0058106 通过海绵吸附 miR-153 和诱导 Twist1 核转位来诱导喉癌 EMT 和转移。
Cell Oncol (Dordr). 2021 Dec;44(6):1373-1386. doi: 10.1007/s13402-021-00644-7. Epub 2021 Nov 5.
5
Screening and identification of epithelial-to-mesenchymal transition-related circRNA and miRNA in prostate cancer.前列腺癌中上皮-间充质转化相关 circRNA 和 miRNA 的筛选与鉴定。
Pathol Res Pract. 2020 Feb;216(2):152784. doi: 10.1016/j.prp.2019.152784. Epub 2019 Dec 19.
6
Hsa_circ_001569 is an unfavorable prognostic factor and promotes cell proliferation and metastasis by modulating PI3K-AKT pathway in breast cancer.Hsa_circ_001569 是一个不利的预后因素,通过调节乳腺癌中的 PI3K-AKT 通路促进细胞增殖和转移。
Cancer Biomark. 2019;25(2):193-201. doi: 10.3233/CBM-182293.
7
Downregulation of lncRNA ZEB1-AS1 Represses Cell Proliferation, Migration, and Invasion Through Mediating PI3K/AKT/mTOR Signaling by miR-342-3p/CUL4B Axis in Prostate Cancer.长链非编码 RNA ZEB1-AS1 下调通过 miR-342-3p/CUL4B 轴调控 PI3K/AKT/mTOR 信号通路抑制前列腺癌细胞增殖、迁移和侵袭。
Cancer Biother Radiopharm. 2020 Nov;35(9):661-672. doi: 10.1089/cbr.2019.3123. Epub 2020 Apr 9.
8
Circular RNA_0000326 promotes bladder cancer progression via microRNA-338-3p/ETS Proto-Oncogene 1/phosphoinositide-3 kinase/Akt pathway.环状 RNA_0000326 通过 microRNA-338-3p/ETS 原癌基因 1/磷酸肌醇 3-激酶/蛋白激酶 B 通路促进膀胱癌进展。
Bioengineered. 2021 Dec;12(2):11410-11422. doi: 10.1080/21655979.2021.2008738.
9
Hsa_circ_0003596 enhances the development of cell renal clear cell carcinoma through the miR-502-5p/IGF1/PI3K/AKT axis.Hsa_circ_0003596 通过 miR-502-5p/IGF1/PI3K/AKT 轴促进肾透明细胞癌细胞的发展。
J Gene Med. 2023 Dec;25(12):e3562. doi: 10.1002/jgm.3562. Epub 2023 Jun 30.
10
Targeting of SPP1 by microRNA-340 inhibits gastric cancer cell epithelial-mesenchymal transition through inhibition of the PI3K/AKT signaling pathway.靶向 SPP1 的 microRNA-340 通过抑制 PI3K/AKT 信号通路抑制胃癌细胞上皮-间充质转化。
J Cell Physiol. 2019 Aug;234(10):18587-18601. doi: 10.1002/jcp.28497. Epub 2019 Apr 5.

引用本文的文献

1
Role and Therapeutic Potential of miR-301b-3p in Regulating the PI3K-AKT Pathway via PIK3CB in Eosinophilic Chronic Rhinosinusitis.miR-301b-3p通过PIK3CB调控嗜酸性粒细胞性慢性鼻-鼻窦炎中PI3K-AKT信号通路的作用及治疗潜力
J Inflamm Res. 2025 Jul 30;18:10235-10251. doi: 10.2147/JIR.S521536. eCollection 2025.
2
PI3K/AKT/mTOR Axis in Cancer: From Pathogenesis to Treatment.癌症中的PI3K/AKT/mTOR轴:从发病机制到治疗
MedComm (2020). 2025 Jul 30;6(8):e70295. doi: 10.1002/mco2.70295. eCollection 2025 Aug.
3
Clinical feature and gene expression analysis in low prostate-specific antigen, high-grade prostate cancer.

本文引用的文献

1
circCOL1A1 Promotes the Progression of Gastric Cancer Cells through Sponging miR-145 to Enhance RABL3 Expression.环状胶原 COL1A1 通过海绵吸附 miR-145 促进胃癌细胞的进展,从而增强 RABL3 表达。
J Immunol Res. 2021 Sep 29;2021:6724854. doi: 10.1155/2021/6724854. eCollection 2021.
2
Developing Novel Drug Candidates and Repurposed Drugs for Prostate Cancer Based on Molecular Profiles.基于分子谱开发新型前列腺癌候选药物和再利用药物。
Curr Med Chem. 2021;28(40):8392-8415. doi: 10.2174/0929867328666210525162730.
3
Beyond Stamp Collecting: Evolutionary and Functional Genomics Advance Our Understanding of Cancer Biology.
低前列腺特异性抗原、高级别前列腺癌的临床特征及基因表达分析
PLoS One. 2025 Apr 15;20(4):e0321728. doi: 10.1371/journal.pone.0321728. eCollection 2025.
4
Identification of BIRC5 and HMMR as prognostic biomarkers for immune infiltration in prostate cancer.鉴定BIRC5和HMMR作为前列腺癌免疫浸润的预后生物标志物。
Transl Androl Urol. 2024 Nov 30;13(11):2482-2497. doi: 10.21037/tau-24-359. Epub 2024 Nov 28.
5
Role of non-coding RNA in lineage plasticity of prostate cancer.非编码RNA在前列腺癌谱系可塑性中的作用。
Cancer Gene Ther. 2025 Jan;32(1):1-10. doi: 10.1038/s41417-024-00834-z. Epub 2024 Nov 4.
6
Circular RNAs in EMT-driven metastasis regulation: modulation of cancer cell plasticity, tumorigenesis and therapy resistance.环状 RNA 在 EMT 驱动的转移调控中的作用:调节癌细胞可塑性、肿瘤发生和治疗抵抗。
Cell Mol Life Sci. 2024 May 11;81(1):214. doi: 10.1007/s00018-024-05236-w.
7
Therapeutic importance and diagnostic function of circRNAs in urological cancers: from metastasis to drug resistance.环状 RNA 在泌尿系统癌症中的治疗意义和诊断功能:从转移到耐药性。
Cancer Metastasis Rev. 2024 Sep;43(3):867-888. doi: 10.1007/s10555-023-10152-9. Epub 2024 Jan 22.
8
circSPECC1 Promotes Proliferation and Migration of LNCaP Prostate Cancer Cells by Affecting Their Epithelial-Mesenchymal Transition.circSPECC1 通过影响上皮-间充质转化促进 LNCaP 前列腺癌细胞的增殖和迁移。
J Immunol Res. 2023 Mar 27;2023:6956038. doi: 10.1155/2023/6956038. eCollection 2023.
9
The function and mechanisms of action of circular RNAs in Urologic Cancer.环状 RNA 在泌尿系统癌症中的功能和作用机制。
Mol Cancer. 2023 Mar 25;22(1):61. doi: 10.1186/s12943-023-01766-2.
10
The Circular RNA Circ_0085494 Regulates Prostate Cancer Progression Through NRBP1/miR-497-5p Axis.环状 RNA Circ_0085494 通过 NRBP1/miR-497-5p 轴调控前列腺癌进展。
Biochem Genet. 2023 Oct;61(5):1775-1790. doi: 10.1007/s10528-023-10341-9. Epub 2023 Feb 15.
超越集邮:进化与功能基因组学推动我们对癌症生物学的理解。
Cancer Res. 2021 Apr 1;81(7):1637-1638. doi: 10.1158/0008-5472.CAN-21-0146.
4
hsa_circ_0062019 promotes the proliferation, migration, and invasion of prostate cancer cells via the miR-195-5p/HMGA2 axis.hsa_circ_0062019通过miR-195-5p/HMGA2轴促进前列腺癌细胞的增殖、迁移和侵袭。
Acta Biochim Biophys Sin (Shanghai). 2021 Jul 5;53(7):815-822. doi: 10.1093/abbs/gmab058.
5
Circular RNA UBAP2 promotes the proliferation of prostate cancer cells via the miR-1244/MAP3K2 axis.环状RNA UBAP2通过miR-1244/MAP3K2轴促进前列腺癌细胞的增殖。
Oncol Lett. 2021 Jun;21(6):486. doi: 10.3892/ol.2021.12747. Epub 2021 Apr 21.
6
Long non-coding DANCR targets miR-185-5p to upregulate LIM and SH3 protein 1 promoting prostate cancer via the FAK/PI3K/AKT/GSK3β/snail pathway.长链非编码 RNA DANCR 通过靶向 miR-185-5p 上调 LIM 和 SH3 蛋白 1,通过 FAK/PI3K/AKT/GSK3β/snail 通路促进前列腺癌。
J Gene Med. 2021 Jul;23(7):e3344. doi: 10.1002/jgm.3344. Epub 2021 May 5.
7
Circular RNA CircNOLC1, Upregulated by NF-KappaB, Promotes the Progression of Prostate Cancer via miR-647/PAQR4 Axis.环状RNA CircNOLC1由核因子κB上调,通过miR-647/PAQR4轴促进前列腺癌进展。
Front Cell Dev Biol. 2021 Jan 8;8:624764. doi: 10.3389/fcell.2020.624764. eCollection 2020.
8
Downregulation of circ-TRPS1 suppressed prostatic cancer prognoses by regulating miR-124-3p/EZH2 axis-mediated stemness.环状TRPS1的下调通过调节miR-124-3p/EZH2轴介导的干性来抑制前列腺癌的预后。
Am J Cancer Res. 2020 Dec 1;10(12):4372-4385. eCollection 2020.
9
Long Non-Coding RNA SNHG1 Regulates the Wnt/β-Catenin and PI3K/AKT/mTOR Signaling Pathways EZH2 to Affect the Proliferation, Apoptosis, and Autophagy of Prostate Cancer Cell.长链非编码RNA SNHG1通过调控EZH2影响Wnt/β-连环蛋白和PI3K/AKT/mTOR信号通路,进而影响前列腺癌细胞的增殖、凋亡和自噬。
Front Oncol. 2020 Oct 22;10:552907. doi: 10.3389/fonc.2020.552907. eCollection 2020.
10
Phenotyping severity of patient-centered outcomes using clinical notes: A prostate cancer use case.利用临床记录对以患者为中心的结局的严重程度进行表型分析:一个前列腺癌的应用案例。
Learn Health Syst. 2020 Jul 17;4(4):e10237. doi: 10.1002/lrh2.10237. eCollection 2020 Oct.