• 文献检索
  • 文档翻译
  • 深度研究
  • 学术资讯
  • Suppr Zotero 插件Zotero 插件
  • 邀请有礼
  • 套餐&价格
  • 历史记录
应用&插件
Suppr Zotero 插件Zotero 插件浏览器插件Mac 客户端Windows 客户端微信小程序
定价
高级版会员购买积分包购买API积分包
服务
文献检索文档翻译深度研究API 文档MCP 服务
关于我们
关于 Suppr公司介绍联系我们用户协议隐私条款
关注我们

Suppr 超能文献

核心技术专利:CN118964589B侵权必究
粤ICP备2023148730 号-1Suppr @ 2026

文献检索

告别复杂PubMed语法,用中文像聊天一样搜索,搜遍4000万医学文献。AI智能推荐,让科研检索更轻松。

立即免费搜索

文件翻译

保留排版,准确专业,支持PDF/Word/PPT等文件格式,支持 12+语言互译。

免费翻译文档

深度研究

AI帮你快速写综述,25分钟生成高质量综述,智能提取关键信息,辅助科研写作。

立即免费体验

深度学习模型能够发现一种调节犬尿氨酸途径的新型免疫治疗药物。

Deep learning model enables the discovery of a novel immunotherapeutic agent regulating the kynurenine pathway.

机构信息

Laboratory of Translational Immuno-Oncology, Seongnam, Korea.

Medical Oncology, Department of Internal Medicine,CHA Bundang Medical Center, Cha University, Seongnam, Korea.

出版信息

Oncoimmunology. 2021 Nov 26;10(1):2005280. doi: 10.1080/2162402X.2021.2005280. eCollection 2021.

DOI:10.1080/2162402X.2021.2005280
PMID:34858729
原文链接:https://pmc.ncbi.nlm.nih.gov/articles/PMC8632076/
Abstract

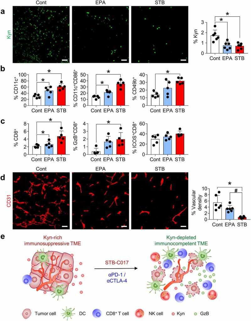
Kynurenine (Kyn) is a key inducer of an immunosuppressive tumor microenvironment (TME). Although indoleamine 2,3-dioxygenase (IDO)-selective inhibitors have been developed to suppress the Kyn pathway, the results were not satisfactory due to the presence of various opposing mechanisms. Here, we employed an orally administered novel Kyn pathway regulator to overcome the limitation of anti-tumor immune response. We identified a novel core structure that inhibited both IDO and TDO. An orally available lead compound, STB-C017 (designated hereafter as STB), effectively inhibited the enzymatic and cellular activity of IDO and TDO . Moreover, it potently suppressed Kyn levels in both the plasma and tumor . STB monotherapy increased the infiltration of CD8 T cells into TME. In addition, STB reprogrammed the TME with widespread changes in immune-mediated gene signatures. Notably, STB-based combination immunotherapy elicited the most potent anti-tumor efficacy through concurrent treatment with immune checkpoint inhibitors, leading to complete tumor regression and long-term overall survival. Our study demonstrated that a novel Kyn pathway regulator derived using deep learning technology can activate T cell immunity and potentiate immune checkpoint blockade by overcoming an immunosuppressive TME.

摘要

犬尿氨酸(Kyn)是诱导免疫抑制肿瘤微环境(TME)的关键诱导剂。尽管已经开发出吲哚胺 2,3-双加氧酶(IDO)选择性抑制剂来抑制 Kyn 途径,但由于存在各种相反的机制,结果并不理想。在这里,我们采用了一种口服给予的新型 Kyn 途径调节剂来克服抗肿瘤免疫反应的局限性。我们确定了一种新型的抑制 IDO 和 TDO 的核心结构。一种口服有效的先导化合物 STB-C017(简称 STB),有效抑制 IDO 和 TDO 的酶和细胞活性。此外,它还能有效地抑制血浆和肿瘤中 Kyn 的水平。STB 单药治疗可增加 CD8 T 细胞向 TME 的浸润。此外,STB 通过广泛改变免疫介导的基因特征来重新编程 TME。值得注意的是,基于 STB 的联合免疫疗法通过与免疫检查点抑制剂联合治疗,产生了最强的抗肿瘤疗效,导致完全肿瘤消退和长期总生存。我们的研究表明,一种使用深度学习技术衍生的新型 Kyn 途径调节剂可以通过克服免疫抑制性 TME 来激活 T 细胞免疫并增强免疫检查点阻断。

https://cdn.ncbi.nlm.nih.gov/pmc/blobs/3f42/8632076/44a45c232110/KONI_A_2005280_F0007_OC.jpg
https://cdn.ncbi.nlm.nih.gov/pmc/blobs/3f42/8632076/45d17491139d/KONI_A_2005280_F0001_OC.jpg
https://cdn.ncbi.nlm.nih.gov/pmc/blobs/3f42/8632076/cbcd8f337ba8/KONI_A_2005280_F0002_OC.jpg
https://cdn.ncbi.nlm.nih.gov/pmc/blobs/3f42/8632076/285684ba6a84/KONI_A_2005280_F0003_OC.jpg
https://cdn.ncbi.nlm.nih.gov/pmc/blobs/3f42/8632076/8d7235ab06cb/KONI_A_2005280_F0004_OC.jpg
https://cdn.ncbi.nlm.nih.gov/pmc/blobs/3f42/8632076/4addf449ce82/KONI_A_2005280_F0005_OC.jpg
https://cdn.ncbi.nlm.nih.gov/pmc/blobs/3f42/8632076/911cf31c0c94/KONI_A_2005280_F0006_OC.jpg
https://cdn.ncbi.nlm.nih.gov/pmc/blobs/3f42/8632076/44a45c232110/KONI_A_2005280_F0007_OC.jpg
https://cdn.ncbi.nlm.nih.gov/pmc/blobs/3f42/8632076/45d17491139d/KONI_A_2005280_F0001_OC.jpg
https://cdn.ncbi.nlm.nih.gov/pmc/blobs/3f42/8632076/cbcd8f337ba8/KONI_A_2005280_F0002_OC.jpg
https://cdn.ncbi.nlm.nih.gov/pmc/blobs/3f42/8632076/285684ba6a84/KONI_A_2005280_F0003_OC.jpg
https://cdn.ncbi.nlm.nih.gov/pmc/blobs/3f42/8632076/8d7235ab06cb/KONI_A_2005280_F0004_OC.jpg
https://cdn.ncbi.nlm.nih.gov/pmc/blobs/3f42/8632076/4addf449ce82/KONI_A_2005280_F0005_OC.jpg
https://cdn.ncbi.nlm.nih.gov/pmc/blobs/3f42/8632076/911cf31c0c94/KONI_A_2005280_F0006_OC.jpg
https://cdn.ncbi.nlm.nih.gov/pmc/blobs/3f42/8632076/44a45c232110/KONI_A_2005280_F0007_OC.jpg

相似文献

1
Deep learning model enables the discovery of a novel immunotherapeutic agent regulating the kynurenine pathway.深度学习模型能够发现一种调节犬尿氨酸途径的新型免疫治疗药物。
Oncoimmunology. 2021 Nov 26;10(1):2005280. doi: 10.1080/2162402X.2021.2005280. eCollection 2021.
2
Blockade of the AHR restricts a Treg-macrophage suppressive axis induced by L-Kynurenine.阻断 AHR 可限制由 L-犬尿酸诱导的 Treg-巨噬细胞抑制轴。
Nat Commun. 2020 Aug 11;11(1):4011. doi: 10.1038/s41467-020-17750-z.
3
Indoleamine 2,3-Dioxygenase Activity-Induced Acceleration of Tumor Growth, and Protein Kinases-Related Novel Therapeutics Regimens.色氨酸 2,3-双加氧酶活性诱导的肿瘤生长加速及蛋白激酶相关的新型治疗方案。
Adv Exp Med Biol. 2021;1275:339-356. doi: 10.1007/978-3-030-49844-3_13.
4
Reshaping the tumor microenvironment with oncolytic viruses, positive regulation of the immune synapse, and blockade of the immunosuppressive oncometabolic circuitry.利用溶瘤病毒重塑肿瘤微环境,正向调节免疫突触,阻断免疫抑制的致癌代谢通路。
J Immunother Cancer. 2022 Jul;10(7). doi: 10.1136/jitc-2022-004935.
5
Reversal of indoleamine 2,3-dioxygenase-mediated cancer immune suppression by systemic kynurenine depletion with a therapeutic enzyme.通过全身性色氨酸耗竭和治疗性酶逆转吲哚胺 2,3-双加氧酶介导的癌症免疫抑制。
Nat Biotechnol. 2018 Sep;36(8):758-764. doi: 10.1038/nbt.4180. Epub 2018 Jul 16.
6
Carboxyamidotriazole combined with IDO1-Kyn-AhR pathway inhibitors profoundly enhances cancer immunotherapy.Carboxyamidotriazole 与 IDO1-Kyn-AhR 通路抑制剂联合显著增强癌症免疫治疗。
J Immunother Cancer. 2019 Sep 11;7(1):246. doi: 10.1186/s40425-019-0725-7.
7
IDO/kynurenine pathway in cancer: possible therapeutic approaches.IDO/kynurenine 通路在癌症中的作用:可能的治疗方法。
J Transl Med. 2022 Aug 2;20(1):347. doi: 10.1186/s12967-022-03554-w.
8
Tryptophan: A Rheostat of Cancer Immune Escape Mediated by Immunosuppressive Enzymes IDO1 and TDO.色氨酸:由免疫抑制酶吲哚胺2,3-双加氧酶1(IDO1)和色氨酸2,3-双加氧酶(TDO)介导的癌症免疫逃逸的调节器
Front Immunol. 2021 Feb 23;12:636081. doi: 10.3389/fimmu.2021.636081. eCollection 2021.
9
Kynurenine produced by indoleamine 2,3-dioxygenase 2 exacerbates acute liver injury by carbon tetrachloride in mice.吲哚胺 2,3-双加氧酶 2 产生的犬尿氨酸通过加剧四氯化碳诱导的小鼠急性肝损伤。
Toxicology. 2020 May 30;438:152458. doi: 10.1016/j.tox.2020.152458. Epub 2020 Apr 11.
10
Peripheral kynurenine/tryptophan ratio is not a reliable marker of systemic indoleamine 2,3-dioxygenase: A lesson drawn from patients on hemodialysis.外周犬尿氨酸/色氨酸比值并非全身吲哚胺2,3-双加氧酶的可靠标志物:从血液透析患者身上得到的教训。
Oncotarget. 2017 Apr 11;8(15):25261-25269. doi: 10.18632/oncotarget.15705.

引用本文的文献

1
Nanocarriers for Delivery of Anticancer Drugs: Current Developments, Challenges, and Perspectives.用于抗癌药物递送的纳米载体:当前进展、挑战与展望
Pharmaceutics. 2024 Nov 27;16(12):1527. doi: 10.3390/pharmaceutics16121527.
2
Oral reovirus reshapes the gut microbiome and enhances antitumor immunity in colon cancer.口服呼肠孤病毒重塑肠道微生物组并增强结直肠癌的抗肿瘤免疫。
Nat Commun. 2024 Oct 22;15(1):9092. doi: 10.1038/s41467-024-53347-6.
3
Tumor Metabolism-Rewriting Nanomedicines for Cancer Immunotherapy.肿瘤代谢——用于癌症免疫治疗的改写型纳米药物

本文引用的文献

1
High endothelial venule is a surrogate biomarker for T-cell inflamed tumor microenvironment and prognosis in gastric cancer.高内皮静脉是胃癌中 T 细胞炎症肿瘤微环境和预后的替代生物标志物。
J Immunother Cancer. 2021 Oct;9(10). doi: 10.1136/jitc-2021-003353.
2
Preclinical Characterization of Linrodostat Mesylate, a Novel, Potent, and Selective Oral Indoleamine 2,3-Dioxygenase 1 Inhibitor.甲磺酸林罗司他的临床前特征:一种新型、强效、选择性的口服吲哚胺 2,3-双加氧酶 1 抑制剂。
Mol Cancer Ther. 2021 Mar;20(3):467-476. doi: 10.1158/1535-7163.MCT-20-0251. Epub 2020 Dec 9.
3
Oncolytic vaccinia virus reinvigorates peritoneal immunity and cooperates with immune checkpoint inhibitor to suppress peritoneal carcinomatosis in colon cancer.
ACS Cent Sci. 2023 Sep 22;9(10):1864-1893. doi: 10.1021/acscentsci.3c00702. eCollection 2023 Oct 25.
4
High Serum Levels of IL-6 Predict Poor Responses in Patients Treated with Pembrolizumab plus Axitinib for Advanced Renal Cell Carcinoma.高血清白细胞介素-6水平预示着帕博利珠单抗联合阿昔替尼治疗晚期肾细胞癌患者的疗效不佳。
Cancers (Basel). 2022 Dec 3;14(23):5985. doi: 10.3390/cancers14235985.
5
Immunosuppression, immune escape, and immunotherapy in pancreatic cancer: focused on the tumor microenvironment.胰腺癌中的免疫抑制、免疫逃逸和免疫治疗:聚焦于肿瘤微环境
Cell Oncol (Dordr). 2023 Feb;46(1):17-48. doi: 10.1007/s13402-022-00741-1. Epub 2022 Nov 11.
6
Intratumoral immunotherapy using a TLR2/3 agonist, L-pampo, induces robust antitumor immune responses and enhances immune checkpoint blockade.使用 TLR2/3 激动剂 L-pampo 进行肿瘤内免疫治疗可诱导强烈的抗肿瘤免疫反应,并增强免疫检查点阻断。
J Immunother Cancer. 2022 Jun;10(6). doi: 10.1136/jitc-2022-004799.
7
Superior antitumor immunotherapy efficacy of kynureninase modified CAR-T cells through targeting kynurenine metabolism.通过靶向犬尿氨酸代谢,增强了色氨酸酶修饰的 CAR-T 细胞的抗肿瘤免疫治疗效果。
Oncoimmunology. 2022 Mar 25;11(1):2055703. doi: 10.1080/2162402X.2022.2055703. eCollection 2022.
溶瘤痘苗病毒增强了腹膜免疫,并与免疫检查点抑制剂协同抑制结直肠癌腹膜转移。
J Immunother Cancer. 2020 Nov;8(2). doi: 10.1136/jitc-2020-000857.
4
Combination of Irreversible Electroporation and STING Agonist for Effective Cancer Immunotherapy.不可逆电穿孔与STING激动剂联合用于有效的癌症免疫治疗
Cancers (Basel). 2020 Oct 26;12(11):3123. doi: 10.3390/cancers12113123.
5
Combination Immunotherapy Using Oncolytic Virus for the Treatment of Advanced Solid Tumors.溶瘤病毒联合免疫疗法治疗晚期实体瘤。
Int J Mol Sci. 2020 Oct 19;21(20):7743. doi: 10.3390/ijms21207743.
6
Serum kynurenine levels are a novel biomarker to predict the prognosis of patients with hepatocellular carcinoma.血清犬尿氨酸水平是预测肝细胞癌患者预后的新型生物标志物。
PLoS One. 2020 Oct 21;15(10):e0241002. doi: 10.1371/journal.pone.0241002. eCollection 2020.
7
Combination of anti-angiogenic therapy and immune checkpoint blockade normalizes vascular-immune crosstalk to potentiate cancer immunity.抗血管生成治疗与免疫检查点阻断联合作用可使血管免疫相互作用正常化,从而增强癌症免疫。
Exp Mol Med. 2020 Sep;52(9):1475-1485. doi: 10.1038/s12276-020-00500-y. Epub 2020 Sep 11.
8
The introduction of immunosuppressor (TDO inhibitor) significantly improved the efficacy of irinotecan in treating hepatocellular carcinoma.免疫抑制剂(TDO 抑制剂)的引入显著提高了伊立替康治疗肝癌的疗效。
Cancer Immunol Immunother. 2021 Feb;70(2):497-508. doi: 10.1007/s00262-020-02697-3. Epub 2020 Aug 25.
9
Hyperprogressive disease during PD-1 blockade in patients with advanced hepatocellular carcinoma.抗 PD-1 治疗期间晚期肝细胞癌患者的超进展性疾病。
J Hepatol. 2021 Feb;74(2):350-359. doi: 10.1016/j.jhep.2020.08.010. Epub 2020 Aug 15.
10
Blockade of the AHR restricts a Treg-macrophage suppressive axis induced by L-Kynurenine.阻断 AHR 可限制由 L-犬尿酸诱导的 Treg-巨噬细胞抑制轴。
Nat Commun. 2020 Aug 11;11(1):4011. doi: 10.1038/s41467-020-17750-z.