• 文献检索
  • 文档翻译
  • 深度研究
  • 学术资讯
  • Suppr Zotero 插件Zotero 插件
  • 邀请有礼
  • 套餐&价格
  • 历史记录
应用&插件
Suppr Zotero 插件Zotero 插件浏览器插件Mac 客户端Windows 客户端微信小程序
定价
高级版会员购买积分包购买API积分包
服务
文献检索文档翻译深度研究API 文档MCP 服务
关于我们
关于 Suppr公司介绍联系我们用户协议隐私条款
关注我们

Suppr 超能文献

核心技术专利:CN118964589B侵权必究
粤ICP备2023148730 号-1Suppr @ 2026

文献检索

告别复杂PubMed语法,用中文像聊天一样搜索,搜遍4000万医学文献。AI智能推荐,让科研检索更轻松。

立即免费搜索

文件翻译

保留排版,准确专业,支持PDF/Word/PPT等文件格式,支持 12+语言互译。

免费翻译文档

深度研究

AI帮你快速写综述,25分钟生成高质量综述,智能提取关键信息,辅助科研写作。

立即免费体验

在英国,用 ChAdOx1 nCov-19 或 BNT162b2 接种两剂后作为第三剂(加强针)接种 7 种 COVID-19 疫苗的安全性和免疫原性(COV-BOOST):一项盲法、多中心、随机、对照、2 期试验。

Safety and immunogenicity of seven COVID-19 vaccines as a third dose (booster) following two doses of ChAdOx1 nCov-19 or BNT162b2 in the UK (COV-BOOST): a blinded, multicentre, randomised, controlled, phase 2 trial.

机构信息

NIHR Southampton Clinical Research Facility and Biomedical Research Centre, University Hospital Southampton NHS Foundation Trust, Southampton, UK; Faculty of Medicine and Institute for Life Sciences, University of Southampton, Southampton, UK.

Imperial Clinical Trials Unit, Imperial College London, London, UK.

出版信息

Lancet. 2021 Dec 18;398(10318):2258-2276. doi: 10.1016/S0140-6736(21)02717-3. Epub 2021 Dec 2.

DOI:10.1016/S0140-6736(21)02717-3
PMID:34863358
原文链接:https://pmc.ncbi.nlm.nih.gov/articles/PMC8639161/
Abstract

BACKGROUND

Few data exist on the comparative safety and immunogenicity of different COVID-19 vaccines given as a third (booster) dose. To generate data to optimise selection of booster vaccines, we investigated the reactogenicity and immunogenicity of seven different COVID-19 vaccines as a third dose after two doses of ChAdOx1 nCov-19 (Oxford-AstraZeneca; hereafter referred to as ChAd) or BNT162b2 (Pfizer-BioNtech, hearafter referred to as BNT).

METHODS

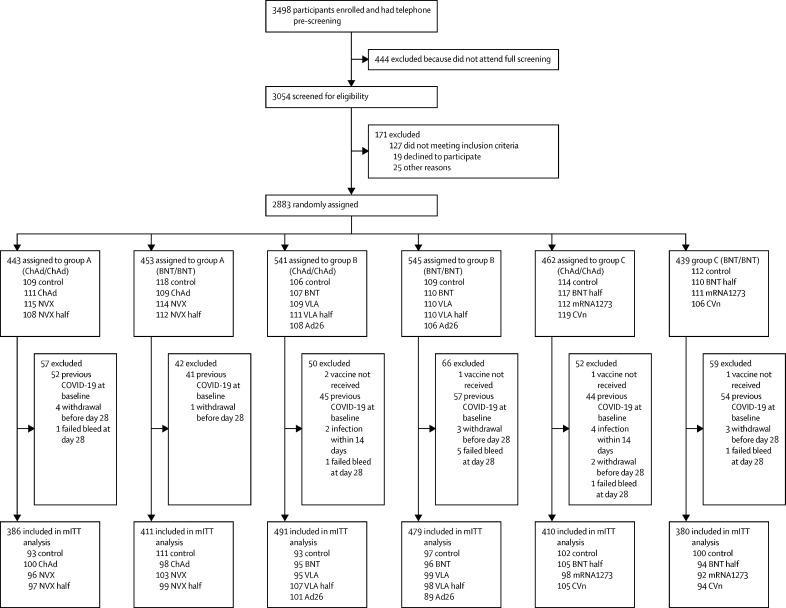
COV-BOOST is a multicentre, randomised, controlled, phase 2 trial of third dose booster vaccination against COVID-19. Participants were aged older than 30 years, and were at least 70 days post two doses of ChAd or at least 84 days post two doses of BNT primary COVID-19 immunisation course, with no history of laboratory-confirmed SARS-CoV-2 infection. 18 sites were split into three groups (A, B, and C). Within each site group (A, B, or C), participants were randomly assigned to an experimental vaccine or control. Group A received NVX-CoV2373 (Novavax; hereafter referred to as NVX), a half dose of NVX, ChAd, or quadrivalent meningococcal conjugate vaccine (MenACWY)control (1:1:1:1). Group B received BNT, VLA2001 (Valneva; hereafter referred to as VLA), a half dose of VLA, Ad26.COV2.S (Janssen; hereafter referred to as Ad26) or MenACWY (1:1:1:1:1). Group C received mRNA1273 (Moderna; hereafter referred to as m1273), CVnCov (CureVac; hereafter referred to as CVn), a half dose of BNT, or MenACWY (1:1:1:1). Participants and all investigatory staff were blinded to treatment allocation. Coprimary outcomes were safety and reactogenicity and immunogenicity of anti-spike IgG measured by ELISA. The primary analysis for immunogenicity was on a modified intention-to-treat basis; safety and reactogenicity were assessed in the intention-to-treat population. Secondary outcomes included assessment of viral neutralisation and cellular responses. This trial is registered with ISRCTN, number 73765130.

FINDINGS

Between June 1 and June 30, 2021, 3498 people were screened. 2878 participants met eligibility criteria and received COVID-19 vaccine or control. The median ages of ChAd/ChAd-primed participants were 53 years (IQR 44-61) in the younger age group and 76 years (73-78) in the older age group. In the BNT/BNT-primed participants, the median ages were 51 years (41-59) in the younger age group and 78 years (75-82) in the older age group. In the ChAd/ChAD-primed group, 676 (46·7%) participants were female and 1380 (95·4%) were White, and in the BNT/BNT-primed group 770 (53·6%) participants were female and 1321 (91·9%) were White. Three vaccines showed overall increased reactogenicity: m1273 after ChAd/ChAd or BNT/BNT; and ChAd and Ad26 after BNT/BNT. For ChAd/ChAd-primed individuals, spike IgG geometric mean ratios (GMRs) between study vaccines and controls ranged from 1·8 (99% CI 1·5-2·3) in the half VLA group to 32·3 (24·8-42·0) in the m1273 group. GMRs for wild-type cellular responses compared with controls ranged from 1·1 (95% CI 0·7-1·6) for ChAd to 3·6 (2·4-5·5) for m1273. For BNT/BNT-primed individuals, spike IgG GMRs ranged from 1·3 (99% CI 1·0-1·5) in the half VLA group to 11·5 (9·4-14·1) in the m1273 group. GMRs for wild-type cellular responses compared with controls ranged from 1·0 (95% CI 0·7-1·6) for half VLA to 4·7 (3·1-7·1) for m1273. The results were similar between those aged 30-69 years and those aged 70 years and older. Fatigue and pain were the most common solicited local and systemic adverse events, experienced more in people aged 30-69 years than those aged 70 years or older. Serious adverse events were uncommon, similar in active vaccine and control groups. In total, there were 24 serious adverse events: five in the control group (two in control group A, three in control group B, and zero in control group C), two in Ad26, five in VLA, one in VLA-half, one in BNT, two in BNT-half, two in ChAd, one in CVn, two in NVX, two in NVX-half, and one in m1273.

INTERPRETATION

All study vaccines boosted antibody and neutralising responses after ChAd/ChAd initial course and all except one after BNT/BNT, with no safety concerns. Substantial differences in humoral and cellular responses, and vaccine availability will influence policy choices for booster vaccination.

FUNDING

UK Vaccine Taskforce and National Institute for Health Research.

摘要

背景

关于不同的 COVID-19 疫苗作为加强针(第三针)接种的安全性和免疫原性比较,数据有限。为了生成优化选择加强疫苗的数据,我们研究了 ChAdOx1 nCov-19(牛津-阿斯利康;以下简称 ChAd)或 BNT162b2(辉瑞-生物技术,以下简称 BNT)两剂疫苗接种后,七种不同的 COVID-19 疫苗作为第三剂加强针的反应原性和免疫原性。

方法

COV-BOOST 是一项多中心、随机、对照、2 期试验,旨在对 COVID-19 进行第三剂加强疫苗接种。参与者年龄大于 30 岁,距 ChAd 或 BNT 初级 COVID-19 免疫接种疗程至少 70 天,无实验室确诊的 SARS-CoV-2 感染史。18 个站点分为三组(A、B 和 C)。在每个站点组(A、B 或 C)中,参与者被随机分配到实验组疫苗或对照组。组 A 接受 NVX-CoV2373(诺瓦瓦克斯;以下简称 NVX)、NVX 半剂量、ChAd 或四价脑膜炎球菌结合疫苗(MenACWY)对照组(1:1:1:1)。组 B 接受 BNT、VLA2001(瓦伦瓦;以下简称 VLA)、VLA 半剂量、Ad26.COV2.S(杨森;以下简称 Ad26)或 MenACWY(1:1:1:1:1)。组 C 接受 mRNA1273(Moderna;以下简称 m1273)、CVnCov(CureVac;以下简称 CVn)、BNT 半剂量或 MenACWY(1:1:1:1)。参与者和所有调查人员对治疗分配均不知情。主要结局是通过 ELISA 测量的抗刺突 IgG 的安全性、反应原性和免疫原性。免疫原性的主要分析是基于改良的意向治疗原则;安全性和反应原性在意向治疗人群中进行评估。次要结局包括评估病毒中和和细胞反应。该试验在 ISRCTN 注册,编号为 73765130。

结果

在 2021 年 6 月 1 日至 6 月 30 日期间,对 3498 人进行了筛选。2878 名符合入选标准并接受 COVID-19 疫苗或对照的参与者。ChAd/ChAd 初免参与者的中位年龄为 53 岁(四分位距 44-61),年龄较大组为 76 岁(73-78)。在 BNT/BNT 初免参与者中,年龄较小组的中位年龄为 51 岁(41-59),年龄较大组为 78 岁(75-82)。在 ChAd/ChAD 初免组中,676 名(46.7%)参与者为女性,1380 名(95.4%)为白人,在 BNT/BNT 初免组中,770 名(53.6%)参与者为女性,1321 名(91.9%)为白人。三种疫苗的总体反应原性增加:ChAd/ChAd 或 BNT/BNT 后 m1273;以及 BNT/BNT 后 ChAd 和 Ad26。对于 ChAd/ChAd 初免者,研究疫苗与对照组之间的刺突 IgG 几何平均比值(GMR)在 VLA 半剂量组为 1.8(99%CI 1.5-2.3),在 m1273 组为 32.3(24.8-42.0)。与对照组相比,野生型细胞反应的 GMR 范围为 ChAd 的 1.1(99%CI 0.7-1.6)至 m1273 的 3.6(2.4-5.5)。对于 BNT/BNT 初免者,刺突 IgG GMR 范围在 VLA 半剂量组为 1.3(99%CI 1.0-1.5),在 m1273 组为 11.5(9.4-14.1)。与对照组相比,野生型细胞反应的 GMR 范围为 VLA 的 1.0(99%CI 0.7-1.6)至 m1273 的 4.7(3.1-7.1)。年龄在 30-69 岁和 70 岁及以上的人群中,结果相似。疲劳和疼痛是最常见的局部和全身不良事件,在 30-69 岁的人群中比 70 岁及以上的人群更常见。严重不良事件并不常见,在活性疫苗和对照组中相似。共有 24 例严重不良事件:对照组 5 例(对照组 A 2 例,对照组 B3 例,对照组 C 0 例),Ad26 2 例,VLA 5 例,VLA 半剂量 1 例,BNT 1 例,BNT 半剂量 2 例,ChAd 2 例,CVn 1 例,NVX 2 例,NVX 半剂量 2 例,m1273 1 例。

解释

所有研究疫苗在 ChAd/ChAd 初始疗程后均增强了抗体和中和反应,除一种外,所有疫苗在 BNT/BNT 后也增强了抗体和中和反应,没有安全问题。体液和细胞反应的显著差异,以及疫苗的可获得性将影响加强疫苗接种的政策选择。

资助

英国疫苗工作组和国家卫生研究院。

https://cdn.ncbi.nlm.nih.gov/pmc/blobs/8cdf/8689411/b9bed5152fb2/gr3a.jpg
https://cdn.ncbi.nlm.nih.gov/pmc/blobs/8cdf/8689411/785e02e7ec25/gr1.jpg
https://cdn.ncbi.nlm.nih.gov/pmc/blobs/8cdf/8689411/84f332c532f5/gr2.jpg
https://cdn.ncbi.nlm.nih.gov/pmc/blobs/8cdf/8689411/b9bed5152fb2/gr3a.jpg
https://cdn.ncbi.nlm.nih.gov/pmc/blobs/8cdf/8689411/785e02e7ec25/gr1.jpg
https://cdn.ncbi.nlm.nih.gov/pmc/blobs/8cdf/8689411/84f332c532f5/gr2.jpg
https://cdn.ncbi.nlm.nih.gov/pmc/blobs/8cdf/8689411/b9bed5152fb2/gr3a.jpg

相似文献

1
Safety and immunogenicity of seven COVID-19 vaccines as a third dose (booster) following two doses of ChAdOx1 nCov-19 or BNT162b2 in the UK (COV-BOOST): a blinded, multicentre, randomised, controlled, phase 2 trial.在英国,用 ChAdOx1 nCov-19 或 BNT162b2 接种两剂后作为第三剂(加强针)接种 7 种 COVID-19 疫苗的安全性和免疫原性(COV-BOOST):一项盲法、多中心、随机、对照、2 期试验。
Lancet. 2021 Dec 18;398(10318):2258-2276. doi: 10.1016/S0140-6736(21)02717-3. Epub 2021 Dec 2.
2
Immunogenicity, safety, and reactogenicity of heterologous COVID-19 primary vaccination incorporating mRNA, viral-vector, and protein-adjuvant vaccines in the UK (Com-COV2): a single-blind, randomised, phase 2, non-inferiority trial.在英国(Com-COV2)进行的包含 mRNA、病毒载体和蛋白佐剂疫苗的异源 COVID-19 初级疫苗接种的免疫原性、安全性和反应原性:一项单盲、随机、2 期、非劣效性试验。
Lancet. 2022 Jan 1;399(10319):36-49. doi: 10.1016/S0140-6736(21)02718-5. Epub 2021 Dec 6.
3
Persistence of immune responses after heterologous and homologous third COVID-19 vaccine dose schedules in the UK: eight-month analyses of the COV-BOOST trial.在英国,使用不同的第三剂 COVID-19 疫苗接种方案进行同源和异源加强免疫后免疫应答的持久性:COV-BOOST 试验的 8 个月分析。
J Infect. 2023 Jul;87(1):18-26. doi: 10.1016/j.jinf.2023.04.012. Epub 2023 Apr 20.
4
Persistence of immunogenicity after seven COVID-19 vaccines given as third dose boosters following two doses of ChAdOx1 nCov-19 or BNT162b2 in the UK: Three month analyses of the COV-BOOST trial.在英国,两剂 ChAdOx1 nCov-19 或 BNT162b2 疫苗接种后,作为第三剂加强针接种 7 种 COVID-19 疫苗后免疫原性的持久性:COV-BOOST 试验的三个月分析。
J Infect. 2022 Jun;84(6):795-813. doi: 10.1016/j.jinf.2022.04.018. Epub 2022 Apr 9.
5
Safety, immunogenicity, and reactogenicity of BNT162b2 and mRNA-1273 COVID-19 vaccines given as fourth-dose boosters following two doses of ChAdOx1 nCoV-19 or BNT162b2 and a third dose of BNT162b2 (COV-BOOST): a multicentre, blinded, phase 2, randomised trial.BNT162b2 和 mRNA-1273 新冠疫苗作为两剂 ChAdOx1 nCoV-19 或 BNT162b2 疫苗后的第四剂加强针,以及一剂 BNT162b2 疫苗后的第三剂加强针的安全性、免疫原性和反应原性:一项多中心、盲法、2 期、随机试验。
Lancet Infect Dis. 2022 Aug;22(8):1131-1141. doi: 10.1016/S1473-3099(22)00271-7. Epub 2022 May 9.
6
Safety and immunogenicity of ChAdOx1 nCoV-19 vaccine administered in a prime-boost regimen in young and old adults (COV002): a single-blind, randomised, controlled, phase 2/3 trial.在年轻和老年成年人中进行的一次单盲、随机、对照、2/3 期试验中,观察 ChAdOx1 nCoV-19 疫苗在初免-加强免疫方案中的安全性和免疫原性(COV002)。
Lancet. 2021 Dec 19;396(10267):1979-1993. doi: 10.1016/S0140-6736(20)32466-1. Epub 2020 Nov 19.
7
Safety and immunogenicity of heterologous versus homologous prime-boost schedules with an adenoviral vectored and mRNA COVID-19 vaccine (Com-COV): a single-blind, randomised, non-inferiority trial.腺病毒载体新冠疫苗和 mRNA 新冠疫苗序贯和同源加强接种的安全性和免疫原性比较(Com-COV):一项单盲、随机、非劣效性试验。
Lancet. 2021 Sep 4;398(10303):856-869. doi: 10.1016/S0140-6736(21)01694-9. Epub 2021 Aug 6.
8
Persistence of immune response in heterologous COVID vaccination schedules in the Com-COV2 study - A single-blind, randomised trial incorporating mRNA, viral-vector and protein-adjuvant vaccines.Com-COV2 研究中异源 COVID 疫苗接种方案中的免疫应答持久性 - 一项纳入 mRNA、病毒载体和蛋白佐剂疫苗的单盲、随机试验。
J Infect. 2023 Jun;86(6):574-583. doi: 10.1016/j.jinf.2023.03.027. Epub 2023 Apr 6.
9
Heterologous versus homologous COVID-19 booster vaccination in previous recipients of two doses of CoronaVac COVID-19 vaccine in Brazil (RHH-001): a phase 4, non-inferiority, single blind, randomised study.巴西两剂科兴新冠疫苗(CoronaVac)既往接种者中异源与同源加强接种 COVID-19 疫苗(RHH-001):一项四期、非劣效性、单盲、随机研究。
Lancet. 2022 Feb 5;399(10324):521-529. doi: 10.1016/S0140-6736(22)00094-0. Epub 2022 Jan 21.
10
Safety and immunogenicity of the ChAdOx1 nCoV-19 vaccine against SARS-CoV-2: a preliminary report of a phase 1/2, single-blind, randomised controlled trial.腺病毒载体新冠疫苗(ChAdOx1 nCoV-19)对严重急性呼吸综合征冠状病毒 2 (SARS-CoV-2)的安全性和免疫原性:一项 1/2 期、单盲、随机对照临床试验的初步报告。
Lancet. 2020 Aug 15;396(10249):467-478. doi: 10.1016/S0140-6736(20)31604-4. Epub 2020 Jul 20.

引用本文的文献

1
Comparison of SARS-CoV-2 immune responses following vaccination with Comirnaty (Pfizer) and Vaxzevria (AstraZeneca) in healthy individuals with or without prior SARS-CoV-2 infection.在有或无既往SARS-CoV-2感染的健康个体中,接种Comirnaty(辉瑞)和Vaxzevria(阿斯利康)疫苗后SARS-CoV-2免疫反应的比较。
Front Immunol. 2025 Jul 17;16:1612288. doi: 10.3389/fimmu.2025.1612288. eCollection 2025.
2
Safety and immunogenicity of UB-612 heterologous booster in adults primed with mRNA, adenovirus, or inactivated COVID-19 vaccines: a randomized, active-controlled, Phase 3 trial.用mRNA、腺病毒或灭活新冠疫苗进行初免的成年人中UB-612异源加强针的安全性和免疫原性:一项随机、活性对照的3期试验。
EClinicalMedicine. 2025 Jul 21;86:103349. doi: 10.1016/j.eclinm.2025.103349. eCollection 2025 Aug.
3

本文引用的文献

1
Comparative effectiveness of ChAdOx1 versus BNT162b2 covid-19 vaccines in health and social care workers in England: cohort study using OpenSAFELY.英格兰卫生和社会保健工作者中 ChAdOx1 与 BNT162b2 新冠疫苗的有效性比较:使用 OpenSAFELY 的队列研究。
BMJ. 2022 Jul 20;378:e068946. doi: 10.1136/bmj-2021-068946.
2
Extended interval BNT162b2 vaccination enhances peak antibody generation.延长间隔接种BNT162b2疫苗可增强抗体峰值生成。
NPJ Vaccines. 2022 Jan 27;7(1):14. doi: 10.1038/s41541-022-00432-w.
3
Immunogenicity, safety, and reactogenicity of heterologous COVID-19 primary vaccination incorporating mRNA, viral-vector, and protein-adjuvant vaccines in the UK (Com-COV2): a single-blind, randomised, phase 2, non-inferiority trial.
Bringing optimised COVID-19 vaccine schedules to immunocompromised populations: statistical elements and design.为免疫功能低下人群制定优化的COVID-19疫苗接种计划:统计要素与设计
Trials. 2025 Jul 25;26(1):256. doi: 10.1186/s13063-025-08965-w.
4
Immunogenicity and Safety of ChAdOx1 nCoV-19 (AZD1222) as a Homologous Fourth-Dose Booster: A Substudy of the Phase 3 COV003 Trial in Brazil.ChAdOx1 nCoV-19(AZD1222)作为同源第四剂加强针的免疫原性和安全性:巴西3期COV003试验的一项子研究
Mayo Clin Proc Innov Qual Outcomes. 2025 Jul 11;9(4):100642. doi: 10.1016/j.mayocpiqo.2025.100642. eCollection 2025 Aug.
5
Antispike IgG antibody decay after immunisation with fractional versus full booster doses of COVID-19 vaccines: a 6-month longitudinal analysis of the FRACT-COV trial in Brazil.接种部分剂量与完整加强剂量新冠疫苗后抗刺突 IgG 抗体的衰减情况:巴西 FRACT-COV 试验的 6 个月纵向分析
BMJ Public Health. 2025 Jul 5;3(2):e002331. doi: 10.1136/bmjph-2024-002331. eCollection 2025.
6
Comparative Analysis of Anti-receptor Binding Domain (RBD) IgG Responses to Homologous and Heterologous SARS-CoV-2 Vaccine Regimens: A Study From Bangladesh.孟加拉国一项关于同源和异源SARS-CoV-2疫苗接种方案的抗受体结合域(RBD)IgG反应的比较分析
Cureus. 2025 May 29;17(5):e85051. doi: 10.7759/cureus.85051. eCollection 2025 May.
7
T-cell responses induced by SARS-CoV-2 index-virus nanoparticle protein vaccine to the ancestral and omicron variants 6 months following primary vaccination.SARS-CoV-2索引病毒纳米颗粒蛋白疫苗初次接种6个月后对原始毒株和奥密克戎变体诱导的T细胞反应。
Commun Med (Lond). 2025 Jun 10;5(1):220. doi: 10.1038/s43856-025-00941-4.
8
Evaluation of humoral and cellular immune responses in healthcare workers with varying levels of SARS-CoV-2 exposure: effects of CoronaVac vaccination followed by heterologous booster.不同SARS-CoV-2暴露水平医护人员的体液免疫和细胞免疫反应评估:科兴疫苗接种后异源加强针的效果
Front Immunol. 2025 May 8;16:1576430. doi: 10.3389/fimmu.2025.1576430. eCollection 2025.
9
Patterns of SARS-CoV-2-specific humoral and cellular immune response in actively treated patients with solid cancer following prime BNT162b2 COVID-19 vaccination: results from phase IV CoVigi trial.BNT162b2新冠疫苗初免后接受积极治疗的实体癌患者中SARS-CoV-2特异性体液和细胞免疫反应模式:IV期CoVigi试验结果
Ther Adv Med Oncol. 2025 May 17;17:17588359251316224. doi: 10.1177/17588359251316224. eCollection 2025.
10
An open-label study on the safety and immunogenicity of a PD-1-enhanced DNA vaccine used as a T cell booster for COVID-19.一项关于用于COVID-19的T细胞增强剂——PD-1增强型DNA疫苗的安全性和免疫原性的开放标签研究。
EBioMedicine. 2025 May;115:105699. doi: 10.1016/j.ebiom.2025.105699. Epub 2025 Apr 16.
在英国(Com-COV2)进行的包含 mRNA、病毒载体和蛋白佐剂疫苗的异源 COVID-19 初级疫苗接种的免疫原性、安全性和反应原性:一项单盲、随机、2 期、非劣效性试验。
Lancet. 2022 Jan 1;399(10319):36-49. doi: 10.1016/S0140-6736(21)02718-5. Epub 2021 Dec 6.
4
Community transmission and viral load kinetics of the SARS-CoV-2 delta (B.1.617.2) variant in vaccinated and unvaccinated individuals in the UK: a prospective, longitudinal, cohort study.英国未接种和接种疫苗人群中 SARS-CoV-2 德尔塔(B.1.617.2)变异株的社区传播和病毒载量动力学:一项前瞻性、纵向、队列研究。
Lancet Infect Dis. 2022 Feb;22(2):183-195. doi: 10.1016/S1473-3099(21)00648-4. Epub 2021 Oct 29.
5
Effectiveness of a third dose of the BNT162b2 mRNA COVID-19 vaccine for preventing severe outcomes in Israel: an observational study.BNT162b2 mRNA COVID-19 疫苗加强针在预防以色列重症结局的有效性:一项观察性研究。
Lancet. 2021 Dec 4;398(10316):2093-2100. doi: 10.1016/S0140-6736(21)02249-2. Epub 2021 Oct 29.
6
Effectiveness of heterologous ChAdOx1 nCoV-19 and mRNA prime-boost vaccination against symptomatic Covid-19 infection in Sweden: A nationwide cohort study.异源ChAdOx1 nCoV-19和mRNA序贯接种疫苗对瑞典有症状新冠病毒感染的有效性:一项全国性队列研究
Lancet Reg Health Eur. 2021 Dec;11:100249. doi: 10.1016/j.lanepe.2021.100249. Epub 2021 Oct 18.
7
Effect of Delta variant on viral burden and vaccine effectiveness against new SARS-CoV-2 infections in the UK.德尔塔变异株对英国新冠病毒载量及针对新型严重急性呼吸综合征冠状病毒2感染的疫苗效力的影响。
Nat Med. 2021 Dec;27(12):2127-2135. doi: 10.1038/s41591-021-01548-7. Epub 2021 Oct 14.
8
Effectiveness of mRNA BNT162b2 COVID-19 vaccine up to 6 months in a large integrated health system in the USA: a retrospective cohort study.辉瑞-BioNTech 信使核糖核酸 COVID-19 疫苗在美国大型综合卫生系统中的 6 个月有效性:一项回顾性队列研究。
Lancet. 2021 Oct 16;398(10309):1407-1416. doi: 10.1016/S0140-6736(21)02183-8. Epub 2021 Oct 4.
9
Waning of BNT162b2 Vaccine Protection against SARS-CoV-2 Infection in Qatar.卡塔尔:BNT162b2 疫苗对 SARS-CoV-2 感染的保护作用逐渐减弱。
N Engl J Med. 2021 Dec 9;385(24):e83. doi: 10.1056/NEJMoa2114114. Epub 2021 Oct 6.
10
Correlates of protection against symptomatic and asymptomatic SARS-CoV-2 infection.针对有症状和无症状 SARS-CoV-2 感染的保护相关因素。
Nat Med. 2021 Nov;27(11):2032-2040. doi: 10.1038/s41591-021-01540-1. Epub 2021 Sep 29.