Department of Biochemistry and Molecular Biology, The Pennsylvania State University College of Medicine, Hershey, PA 17033, USA.
Nucleic Acids Res. 2021 Dec 16;49(22):12855-12869. doi: 10.1093/nar/gkab1184.
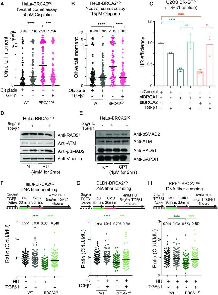
Understanding chemoresistance mechanisms in BRCA-deficient cells will allow for identification of biomarkers for predicting tumor response to therapy, as well as the design of novel therapeutic approaches targeting this chemoresistance. Here, we show that the protein MED12, a component of the Mediator transcription regulation complex, plays an unexpected role in regulating chemosensitivity in BRCA-deficient cells. We found that loss of MED12 confers resistance to cisplatin and PARP inhibitors in both BRCA1- and BRCA2-deficient cells, which is associated with restoration of both homologous recombination and replication fork stability. Surprisingly, MED12-controlled chemosensitivity does not involve a function of the Mediator complex, but instead reflects a distinct role of MED12 in suppression of the TGFβ pathway. Importantly, we show that ectopic activation of the TGFβ pathway is enough to overcome the fork protection and DNA repair defects of BRCA-mutant cells, resulting in chemoresistance. Our work identifies the MED12-TGFβ module as an important regulator of genomic stability and chemosensitivity in BRCA-deficient cells.
了解 BRCA 缺陷细胞中的化学抗性机制将有助于鉴定预测肿瘤对治疗反应的生物标志物,以及设计针对这种化学抗性的新型治疗方法。在这里,我们表明,蛋白 MED12,中介转录调控复合物的一个组成部分,在调节 BRCA 缺陷细胞的化学敏感性方面发挥了意想不到的作用。我们发现 MED12 的缺失赋予了 BRCA1 和 BRCA2 缺陷细胞对顺铂和 PARP 抑制剂的抗性,这与同源重组和复制叉稳定性的恢复有关。令人惊讶的是,MED12 控制的化学敏感性不涉及中介复合物的功能,而是反映了 MED12 在抑制 TGFβ 途径方面的独特作用。重要的是,我们表明,TGFβ 途径的异位激活足以克服 BRCA 突变细胞的叉保护和 DNA 修复缺陷,导致化学抗性。我们的工作确定了 MED12-TGFβ 模块作为 BRCA 缺陷细胞中基因组稳定性和化学敏感性的重要调节剂。