Suppr超能文献

一种用于肺腺癌的预后性N6-甲基腺苷相关免疫基因特征的开发与验证

Development and Validation of a Prognostic N6-Methyladenosine-Related Immune Gene Signature for Lung Adenocarcinoma.

作者信息

Zhang Lemeng, Luo Yongzhong, Cheng Tianli, Chen Jianhua, Yang Hua, Wen Xiaoping, Jiang Zhou, Li Haitao, Pan Changqie

机构信息

Thoracic Medicine Department 1, Hunan Cancer Hospital, Changsha, Hunan Province, 410013, People's Republic of China.

出版信息

Pharmgenomics Pers Med. 2021 Nov 30;14:1549-1563. doi: 10.2147/PGPM.S332683. eCollection 2021.

Abstract

PURPOSE

The prognostic value of an N6-methyladenosine (m6A) methylation-related immune gene signature for lung adenocarcinoma (LUAD) was investigated.

PATIENTS AND METHODS

Gene expression and clinical phenotype data of LUAD patients were downloaded from The Cancer Genome Atlas database. A list of immune-related genes was retrieved from the InnateDB database. Correlation analysis, survival analysis, and univariate and multivariate Cox regression analyses were performed. After allocating patients into a high-risk or a low-risk group, the corresponding survival rates, immune microenvironment, expression of immune checkpoint genes, and modulation of Kyoto Encyclopedia of Genes and Genomes pathways were examined. Finally, the expression levels of prognostic biomarkers were assessed in the GSE126044 dataset.

RESULTS

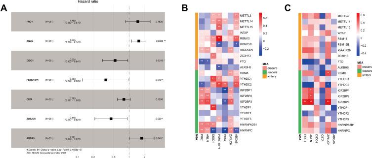
Seven m6A-related immune prognostic genes were identified. High expression of , and was associated with high survival rates, while that of , and was associated with low survival rates. The high- and low-risk groups showed significant differences in terms of the abundance of six tumor-infiltrating immune cell types and expression of 12 immune checkpoint genes. The risk group acted as an independent prognostic factor (hazard ratio = 0.398, 95% confidence interval = 0.217-0.729, P = 0.003). Finally, the developed nomogram could predict most efficiently the 1-, 2-, and 3-year survival probability of LUAD patients with a C-index of 0.833.

CONCLUSION

A seven-gene risk signature, associated with the immune microenvironment in LUAD, showed independent prognostic value.

摘要

目的

研究N6-甲基腺苷(m6A)甲基化相关免疫基因特征对肺腺癌(LUAD)的预后价值。

患者和方法

从癌症基因组图谱数据库下载LUAD患者的基因表达和临床表型数据。从InnateDB数据库检索免疫相关基因列表。进行相关性分析、生存分析以及单因素和多因素Cox回归分析。将患者分为高风险组或低风险组后,检查相应的生存率、免疫微环境、免疫检查点基因的表达以及京都基因与基因组百科全书通路的调节情况。最后,在GSE126044数据集中评估预后生物标志物的表达水平。

结果

鉴定出7个与m6A相关的免疫预后基因。 、 和 的高表达与高生存率相关,而 、 和 的高表达与低生存率相关。高风险组和低风险组在六种肿瘤浸润免疫细胞类型的丰度和12个免疫检查点基因的表达方面存在显著差异。风险组是一个独立的预后因素(风险比=0.398,95%置信区间=0.217 - 0.729,P = 0.003)。最后,所构建的列线图能够最有效地预测LUAD患者1年、2年和3年的生存概率,C指数为0.833。

结论

一个与LUAD免疫微环境相关的七基因风险特征显示出独立的预后价值。

https://cdn.ncbi.nlm.nih.gov/pmc/blobs/f6b8/8643173/03967b349c97/PGPM-14-1549-g0001.jpg

文献检索

告别复杂PubMed语法,用中文像聊天一样搜索,搜遍4000万医学文献。AI智能推荐,让科研检索更轻松。

立即免费搜索

文件翻译

保留排版,准确专业,支持PDF/Word/PPT等文件格式,支持 12+语言互译。

免费翻译文档

深度研究

AI帮你快速写综述,25分钟生成高质量综述,智能提取关键信息,辅助科研写作。

立即免费体验