• 文献检索
  • 文档翻译
  • 深度研究
  • 学术资讯
  • Suppr Zotero 插件Zotero 插件
  • 邀请有礼
  • 套餐&价格
  • 历史记录
应用&插件
Suppr Zotero 插件Zotero 插件浏览器插件Mac 客户端Windows 客户端微信小程序
定价
高级版会员购买积分包购买API积分包
服务
文献检索文档翻译深度研究API 文档MCP 服务
关于我们
关于 Suppr公司介绍联系我们用户协议隐私条款
关注我们

Suppr 超能文献

核心技术专利:CN118964589B侵权必究
粤ICP备2023148730 号-1Suppr @ 2026

文献检索

告别复杂PubMed语法,用中文像聊天一样搜索,搜遍4000万医学文献。AI智能推荐,让科研检索更轻松。

立即免费搜索

文件翻译

保留排版,准确专业,支持PDF/Word/PPT等文件格式,支持 12+语言互译。

免费翻译文档

深度研究

AI帮你快速写综述,25分钟生成高质量综述,智能提取关键信息,辅助科研写作。

立即免费体验

长链非编码RNA PTPRG-AS1通过增强YWHAG促进肝细胞癌转移。

LncRNA PTPRG-AS1 Promotes the Metastasis of Hepatocellular Carcinoma by Enhancing YWHAG.

作者信息

Chen Gaoyang, Zhang Zhisheng, Li Yan, Wang Lu, Liu Yanqing

机构信息

The First Clinical Medical College of Nanjing University of Traditional Chinese Medicine, Nanjing, Jiangsu 210023, China.

Oncology Department, The Second People's Hospital of Taizhou City, Taizhou, Jiangsu 225511, China.

出版信息

J Oncol. 2021 Nov 28;2021:3624306. doi: 10.1155/2021/3624306. eCollection 2021.

DOI:10.1155/2021/3624306
PMID:34876904
原文链接:https://pmc.ncbi.nlm.nih.gov/articles/PMC8645374/
Abstract

OBJECTIVES

Hepatocellular carcinoma (HCC) is one of the most common malignant tumors. LncRNA PTPRG-AS1 (PTPRG-AS1) has been confirmed to function as a regulator in various cancers, whose function during HCC tumorigenesis is still not clear now. Thus, we aim to dig out the biological function and its mechanisms of PTPRG-AS1 in HCC.

METHODS

PTPRG-AS1 relative expression in tissues and cells was detected and analyzed using real-time quantitative PCR (qRT-PCR). Subcellular distribution of PTPRG-AS1 was examined by FISH experiments. The effects of PTPRG-AS1 in the growth of HCC were studied by in vitro CCK-8 experiments, transwell invasion experiments, and in vivo xenograft tumor experiments. Dual-Luciferase reporter assay was performed to verify the interaction between PTPRG-AS1 and miR-199a-3p or miR-199a-3p and its target gene, YWHAG.

RESULTS

PTPRG-AS1 was upregulated in HCC tissues compared with adjacent normal tissues. We identified PTPRG-AS1 mainly localized in the cytoplasm of HCC cells. Downregulation of PTPRG-AS1 suppressed HCC progression, while overexpression of PTPRG-AS1 showed the opposite effects. Furthermore, PTPRG-AS1 served as a miR-199a-3p sponge and positively regulated YWHAG expression. Besides, PTPRG-AS1 could promote HCC through miR-199a-3p/YWHAG axis.

CONCLUSIONS

Taken together, we demonstrated PTPRG-AS1 may serve as a ceRNA and reversely regulates the expression of miR-199a-3p, thus facilitating HCC tumorigenesis and metastasis, which is expected to provide new clues for the treatment of HCC.

摘要

目的

肝细胞癌(HCC)是最常见的恶性肿瘤之一。长链非编码RNA PTPRG-AS1(PTPRG-AS1)已被证实可在多种癌症中发挥调节作用,但其在HCC肿瘤发生过程中的作用目前仍不清楚。因此,我们旨在探究PTPRG-AS1在HCC中的生物学功能及其机制。

方法

采用实时定量PCR(qRT-PCR)检测并分析组织和细胞中PTPRG-AS1的相对表达。通过荧光原位杂交(FISH)实验检测PTPRG-AS1的亚细胞分布。通过体外CCK-8实验、Transwell侵袭实验和体内异种移植肿瘤实验研究PTPRG-AS1对HCC生长的影响。进行双荧光素酶报告基因检测以验证PTPRG-AS1与miR-199a-3p或miR-199a-3p与其靶基因YWHAG之间的相互作用。

结果

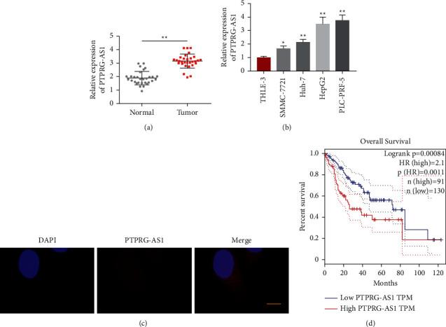
与相邻正常组织相比,PTPRG-AS1在HCC组织中上调。我们发现PTPRG-AS1主要定位于HCC细胞的细胞质中。PTPRG-AS1的下调抑制了HCC的进展,而PTPRG-AS1的过表达则显示出相反的效果。此外,PTPRG-AS1作为miR-199a-3p的海绵,正向调节YWHAG的表达。此外,PTPRG-AS1可通过miR-199a-3p/YWHAG轴促进HCC。

结论

综上所述,我们证明PTPRG-AS1可能作为一种竞争性内源RNA(ceRNA),反向调节miR-199a-3p的表达,从而促进HCC的肿瘤发生和转移,有望为HCC的治疗提供新线索。

https://cdn.ncbi.nlm.nih.gov/pmc/blobs/c0d3/8645374/b73f8d93c229/JO2021-3624306.006.jpg
https://cdn.ncbi.nlm.nih.gov/pmc/blobs/c0d3/8645374/a6ca1610f11c/JO2021-3624306.001.jpg
https://cdn.ncbi.nlm.nih.gov/pmc/blobs/c0d3/8645374/f47d3cd7f6c8/JO2021-3624306.002.jpg
https://cdn.ncbi.nlm.nih.gov/pmc/blobs/c0d3/8645374/e48f6951a352/JO2021-3624306.003.jpg
https://cdn.ncbi.nlm.nih.gov/pmc/blobs/c0d3/8645374/2c3d183667b7/JO2021-3624306.004.jpg
https://cdn.ncbi.nlm.nih.gov/pmc/blobs/c0d3/8645374/1f1f5aa67d6a/JO2021-3624306.005.jpg
https://cdn.ncbi.nlm.nih.gov/pmc/blobs/c0d3/8645374/b73f8d93c229/JO2021-3624306.006.jpg
https://cdn.ncbi.nlm.nih.gov/pmc/blobs/c0d3/8645374/a6ca1610f11c/JO2021-3624306.001.jpg
https://cdn.ncbi.nlm.nih.gov/pmc/blobs/c0d3/8645374/f47d3cd7f6c8/JO2021-3624306.002.jpg
https://cdn.ncbi.nlm.nih.gov/pmc/blobs/c0d3/8645374/e48f6951a352/JO2021-3624306.003.jpg
https://cdn.ncbi.nlm.nih.gov/pmc/blobs/c0d3/8645374/2c3d183667b7/JO2021-3624306.004.jpg
https://cdn.ncbi.nlm.nih.gov/pmc/blobs/c0d3/8645374/1f1f5aa67d6a/JO2021-3624306.005.jpg
https://cdn.ncbi.nlm.nih.gov/pmc/blobs/c0d3/8645374/b73f8d93c229/JO2021-3624306.006.jpg

相似文献

1
LncRNA PTPRG-AS1 Promotes the Metastasis of Hepatocellular Carcinoma by Enhancing YWHAG.长链非编码RNA PTPRG-AS1通过增强YWHAG促进肝细胞癌转移。
J Oncol. 2021 Nov 28;2021:3624306. doi: 10.1155/2021/3624306. eCollection 2021.
2
LncRNA PTPRG-AS1 Promotes Breast Cancer Progression by Modulating the miR-4659a-3p/QPCT Axis.长链非编码RNA PTPRG-AS1通过调控miR-4659a-3p/QPCT轴促进乳腺癌进展。
Onco Targets Ther. 2024 Oct 4;17:805-819. doi: 10.2147/OTT.S474898. eCollection 2024.
3
Long non-coding RNA PTPRG-AS1 promotes cell tumorigenicity in epithelial ovarian cancer by decoying microRNA-545-3p and consequently enhancing HDAC4 expression.长链非编码 RNA PTPRG-AS1 通过诱饵 microRNA-545-3p 促进上皮性卵巢癌细胞的肿瘤发生,并因此增强 HDAC4 表达。
J Ovarian Res. 2020 Oct 24;13(1):127. doi: 10.1186/s13048-020-00723-7.
4
Long noncoding RNA PTPRG-AS1 acts as a microRNA-194-3p sponge to regulate radiosensitivity and metastasis of nasopharyngeal carcinoma cells via PRC1.长链非编码 RNA PTPRG-AS1 通过 PRC1 作为 microRNA-194-3p 的海绵调控鼻咽癌细胞的放射敏感性和转移
J Cell Physiol. 2019 Aug;234(10):19088-19102. doi: 10.1002/jcp.28547. Epub 2019 Apr 16.
5
Retracted Article: Long noncoding RNA PTPRG-AS1 regulates growth of glioma cells by sponging miR-185-5p.撤稿文章:长链非编码RNA PTPRG-AS1通过吸附miR-185-5p调控胶质瘤细胞生长。
RSC Adv. 2019 Apr 8;9(19):10870-10880. doi: 10.1039/c8ra09546a. eCollection 2019 Apr 3.
6
lncRNA OSER1-AS1 acts as a ceRNA to promote tumorigenesis in hepatocellular carcinoma by regulating miR-372-3p/Rab23 axis.长链非编码 RNA OSER1-AS1 通过调节 miR-372-3p/Rab23 轴促进肝癌的发生。
Biochem Biophys Res Commun. 2020 Jan 1;521(1):196-203. doi: 10.1016/j.bbrc.2019.10.105. Epub 2019 Oct 18.
7
LncRNA TMPO-AS1 promotes hepatocellular carcinoma cell proliferation, migration and invasion through sponging miR-329-3p to stimulate FOXK1-mediated AKT/mTOR signaling pathway.长链非编码 RNA TMPO-AS1 通过海绵吸附 miR-329-3p 来刺激 FOXK1 介导的 AKT/mTOR 信号通路,从而促进肝癌细胞的增殖、迁移和侵袭。
Cancer Med. 2020 Jul;9(14):5235-5246. doi: 10.1002/cam4.3046. Epub 2020 May 27.
8
Long non-coding RNA CCDC183-AS1 acts AS a miR-589-5p sponge to promote the progression of hepatocellular carcinoma through regulating SKP1 expression.长链非编码 RNA CCDC183-AS1 通过调控 SKP1 表达作为 miR-589-5p 的海绵促进肝癌的进展。
J Exp Clin Cancer Res. 2021 Feb 4;40(1):57. doi: 10.1186/s13046-021-01861-6.
9
Long noncoding RNA ZFPM2-AS1 regulates ITGB1 by miR-1226-3p to promote cell proliferation and invasion in hepatocellular carcinoma.长链非编码 RNA ZFPM2-AS1 通过 miR-1226-3p 调控 ITGB1 促进肝癌细胞的增殖和侵袭。
Eur Rev Med Pharmacol Sci. 2020 Jul;24(14):7612-7620. doi: 10.26355/eurrev_202007_22259.
10
LncRNA SATB2-AS1 overexpression represses the development of hepatocellular carcinoma through regulating the miR-3678-3p/GRIM-19 axis.长链非编码RNA SATB2-AS1的过表达通过调控miR-3678-3p/GRIM-19轴抑制肝细胞癌的发展。
Cancer Cell Int. 2023 Apr 28;23(1):82. doi: 10.1186/s12935-023-02901-1.

引用本文的文献

1
YWHAG Deficiency Disrupts the EMT-Associated Network to Induce Oxidative Cell Death and Prevent Metastasis.YWHAG 缺乏破坏 EMT 相关网络诱导氧化细胞死亡并预防转移。
Adv Sci (Weinh). 2023 Nov;10(31):e2301714. doi: 10.1002/advs.202301714. Epub 2023 Sep 27.

本文引用的文献

1
Upregulation of long-noncoding RNA PTPRG-AS1 can predict the poor prognosis and promote migration and invasion in patients with osteosarcoma.长链非编码RNA PTPRG-AS1的上调可预测骨肉瘤患者的不良预后,并促进其迁移和侵袭。
Oncol Lett. 2021 Jun;21(6):464. doi: 10.3892/ol.2021.12725. Epub 2021 Apr 12.
2
LncRNA influence sequential steps of hepatocellular carcinoma metastasis.长链非编码 RNA 影响肝细胞癌转移的连续步骤。
Biomed Pharmacother. 2021 Apr;136:111224. doi: 10.1016/j.biopha.2021.111224. Epub 2021 Jan 12.
3
Efficacy and biomarker analysis of CD133-directed CAR T cells in advanced hepatocellular carcinoma: a single-arm, open-label, phase II trial.
CD133靶向嵌合抗原受体T细胞治疗晚期肝细胞癌的疗效及生物标志物分析:一项单臂、开放标签的II期试验
Oncoimmunology. 2020 Nov 25;9(1):1846926. doi: 10.1080/2162402X.2020.1846926.
4
LncRNA MIAT correlates with immune infiltrates and drug reactions in hepatocellular carcinoma.长链非编码 RNA MIAT 与肝癌中的免疫浸润和药物反应相关。
Int Immunopharmacol. 2020 Dec;89(Pt A):107071. doi: 10.1016/j.intimp.2020.107071. Epub 2020 Nov 19.
5
Overexpression of long noncoding RNA PTPRG-AS1 is associated with poor prognosis in epithelial ovarian cancer.长链非编码RNA PTPRG-AS1的过表达与上皮性卵巢癌的不良预后相关。
Rev Assoc Med Bras (1992). 2020 Jul;66(7):948-953. doi: 10.1590/1806-9282.66.7.948. Epub 2020 Aug 24.
6
The alpha-fetoprotein serum is still reliable as a biomarker for the surveillance of hepatocellular carcinoma in Indonesia.在印度尼西亚,甲胎蛋白血清作为肝细胞癌监测的生物标志物仍然可靠。
BMC Gastroenterol. 2020 Jul 9;20(1):215. doi: 10.1186/s12876-020-01365-1.
7
LncRNA-HEIH suppresses hepatocellular carcinoma cell growth and metastasis by up-regulating miR-199a-3p.长链非编码 RNA-HEIH 通过上调 miR-199a-3p 抑制肝癌细胞生长和转移。
Eur Rev Med Pharmacol Sci. 2020 Jun;24(11):6031-6038. doi: 10.26355/eurrev_202006_21497.
8
Lipocalin-2: A novel diagnostic marker for hepatocellular carcinoma.载脂蛋白 L2:肝细胞癌的新型诊断标志物。
Cancer Biomark. 2020;28(4):523-528. doi: 10.3233/CBM-190084.
9
lncRNA- RP11-156p1.3, novel diagnostic and therapeutic targeting via CRISPR/Cas9 editing in hepatocellular carcinoma.lncRNA-RP11-156p1.3 通过 CRISPR/Cas9 编辑在肝细胞癌中的新型诊断和治疗靶点。
Genomics. 2020 Sep;112(5):3306-3314. doi: 10.1016/j.ygeno.2020.06.020. Epub 2020 Jun 13.
10
The role of long noncoding RNAs in hepatocellular carcinoma.长链非编码 RNA 在肝细胞癌中的作用。
Mol Cancer. 2020 Apr 15;19(1):77. doi: 10.1186/s12943-020-01188-4.