Linsley Jeremy W, Linsley Drew A, Lamstein Josh, Ryan Gennadi, Shah Kevan, Castello Nicholas A, Oza Viral, Kalra Jaslin, Wang Shijie, Tokuno Zachary, Javaherian Ashkan, Serre Thomas, Finkbeiner Steven
Center for Systems and Therapeutics, Gladstone Institutes, San Francisco, CA 94158, USA.
Robert J. & Nancy D. Carney Institute for Brain Science, Brown University, Providence, RI 02912, USA.
Sci Adv. 2021 Dec 10;7(50):eabf8142. doi: 10.1126/sciadv.abf8142. Epub 2021 Dec 8.
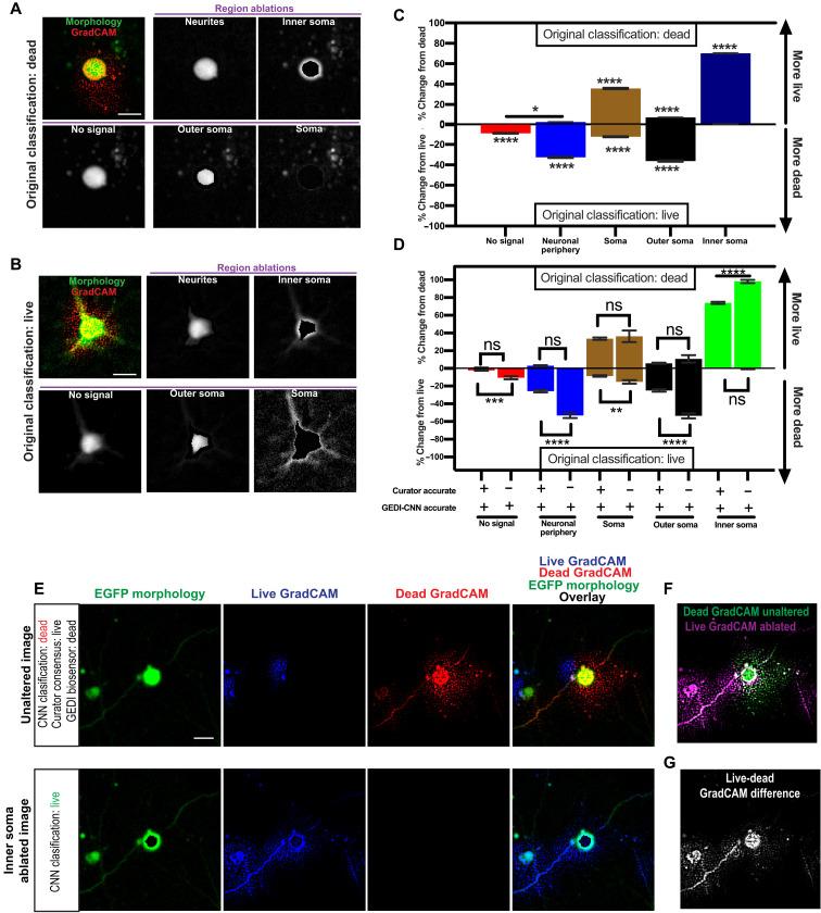
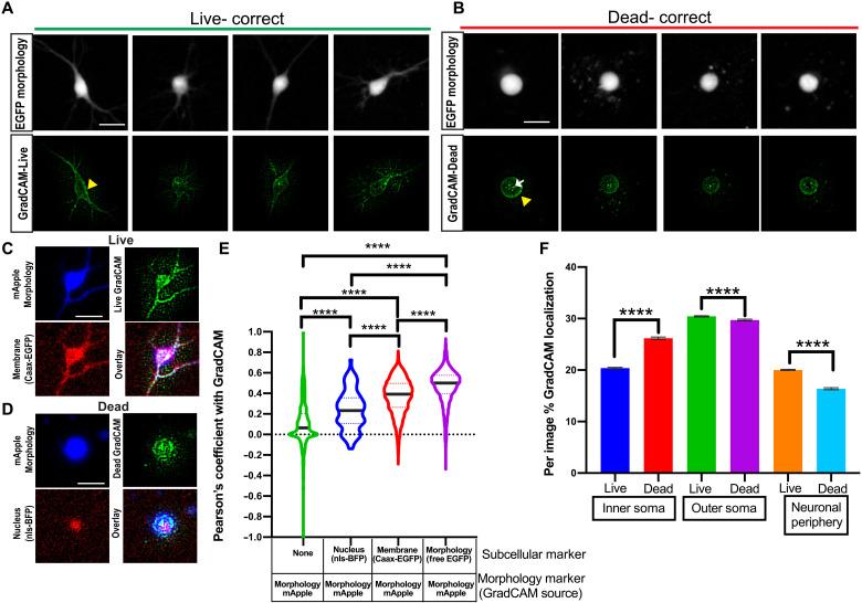
Cellular events underlying neurodegenerative disease may be captured by longitudinal live microscopy of neurons. While the advent of robot-assisted microscopy has helped scale such efforts to high-throughput regimes with the statistical power to detect transient events, time-intensive human annotation is required. We addressed this fundamental limitation with biomarker-optimized convolutional neural networks (BO-CNNs): interpretable computer vision models trained directly on biosensor activity. We demonstrate the ability of BO-CNNs to detect cell death, which is typically measured by trained annotators. BO-CNNs detected cell death with superhuman accuracy and speed by learning to identify subcellular morphology associated with cell vitality, despite receiving no explicit supervision to rely on these features. These models also revealed an intranuclear morphology signal that is difficult to spot by eye and had not previously been linked to cell death, but that reliably indicates death. BO-CNNs are broadly useful for analyzing live microscopy and essential for interpreting high-throughput experiments.
神经退行性疾病背后的细胞事件可以通过对神经元进行纵向实时显微镜观察来捕捉。虽然机器人辅助显微镜的出现有助于将此类研究扩展到高通量模式,具备检测瞬态事件的统计能力,但仍需要耗时的人工注释。我们利用生物标志物优化的卷积神经网络(BO-CNN)解决了这一基本限制:这是一种直接基于生物传感器活性进行训练的可解释计算机视觉模型。我们展示了BO-CNN检测细胞死亡的能力,细胞死亡通常由经过训练的注释人员进行测量。BO-CNN通过学习识别与细胞活力相关的亚细胞形态,以超人的准确性和速度检测细胞死亡,尽管没有得到依赖这些特征的明确监督。这些模型还揭示了一种核内形态信号,这种信号肉眼很难发现,以前也未与细胞死亡相关联,但能可靠地指示细胞死亡。BO-CNN在分析实时显微镜观察方面具有广泛用途,对于解释高通量实验至关重要。