Suppr超能文献

土耳其学童身体活动的结构方程模型:综合行为模型的应用。

Structural equation model of physical activity in Turkish schoolchildren: an application of the integrated behavioural model.

机构信息

Center for Systems and Community Design, Graduate School of Public Health and Health Policy, City University of New York, New York, New York, USA.

Department of Public Health, School of Medicine, Hacettepe University, Ankara, Turkey.

出版信息

BMJ Open. 2021 Dec 13;11(12):e046317. doi: 10.1136/bmjopen-2020-046317.

Abstract

OBJECTIVES

Childhood obesity is increasingly prevalent in the developing world including Turkey. This study examined constructs of the integrated behavioural model associated with physical activity in a sample of schoolchildren in Ankara, Turkey using structural equation modelling.

DESIGN

Cross-sectional survey by probability sampling.

SETTING

Fifteen schools of different socioeconomic strata in Ankara, Turkey with grade 4 students.

PARTICIPANTS

2066 (969 girls and 1097 boys) grade 4 schoolchildren and their parents selected using a probability-based sampling frame.

PRIMARY OUTCOME MEASURES

Three primary outcomes were used: moderate-to-vigorous physical activity, team sport participation, sedentary behaviour.

RESULTS

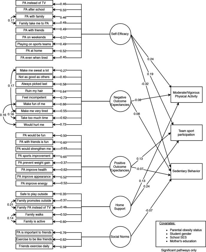
Data were collected from 2066 fourth-grade children from schools of three socioeconomic strata. Missing data were imputed using multiple imputation. To examine the integrated behavioural model, a structural equation model containing latent constructs for physical activity outcome expectancies, self-efficacy, home environment and social norms were fitted with the three outcomes above. Adequate model fit was achieved in the structural equation model (χ=1821.97, df=872, p<0.001, Comparative Fit Index=0.91, Tucker Lewis Index=0.91, root mean square error of approximation=0.02, standardised root mean square residual=0.04). All scale items were significantly associated with their respective latent constructs (all p<0.001). Several significant pathways between latent constructs and outcomes of interest were observed (p<0.05). Self-efficacy was positively associated with moderate-to-vigorous physical activity (p<0.001) and team sport participation (p<0.001) and negatively associated with sedentary behaviour (p<0.001). Negative outcome expectancies were negatively associated with moderate-to-vigorous physical activity (p<0.01) and sedentary behaviour (p<0.01) while positive outcome expectancies were positively associated with team sport behaviour (p<0.001) and negatively associated with sedentary behaviour (p<0.05). Home support was positively associated with moderate-to-vigorous physical activity (p<0.01) and team sport participation (p<0.05). Finally, physical activity social norms were negatively associated with sedentary behaviour only (p<0.05).

CONCLUSIONS

This study supported the extension to Turkish children of the integrated behavioural model in relation to physical activity behaviours. Results illustrate multiple targets for interventions to increase physical activity.

摘要

目的

儿童肥胖在包括土耳其在内的发展中国家日益普遍。本研究使用结构方程模型,在土耳其安卡拉的一个小学生样本中,检查与身体活动相关的综合行为模型的结构。

设计

采用概率抽样的横断面调查。

地点

土耳其安卡拉的 15 所不同社会经济阶层的学校,有 4 年级学生。

参与者

2066 名(969 名女孩和 1097 名男孩)4 年级学生及其家长,使用基于概率的抽样框架进行选择。

主要结局指标

使用三个主要结局指标:中等到剧烈的身体活动、团队运动参与、久坐行为。

结果

从三所社会经济阶层学校的 2066 名 4 年级儿童那里收集数据。使用多次插补法对缺失数据进行插补。为了检验综合行为模型,拟合了一个包含身体活动结果预期、自我效能、家庭环境和社会规范的潜在结构的结构方程模型,以及上述三个结果。结构方程模型中达到了适当的模型拟合(χ=1821.97,df=872,p<0.001,比较拟合指数=0.91,塔克-刘易斯指数=0.91,均方根误差近似值=0.02,标准化均方根残差=0.04)。所有量表项目均与各自的潜在结构显著相关(均 p<0.001)。观察到几个潜在结构与感兴趣的结果之间有显著的关联(p<0.05)。自我效能与中等到剧烈的身体活动(p<0.001)和团队运动参与(p<0.001)呈正相关,与久坐行为(p<0.001)呈负相关。负面的结果预期与中等到剧烈的身体活动(p<0.01)和久坐行为(p<0.01)呈负相关,而积极的结果预期与团队运动行为呈正相关(p<0.001),与久坐行为呈负相关(p<0.05)。家庭支持与中等到剧烈的身体活动(p<0.01)和团队运动参与(p<0.05)呈正相关。最后,身体活动的社会规范仅与久坐行为呈负相关(p<0.05)。

结论

本研究支持将综合行为模型扩展到土耳其儿童的身体活动行为。结果表明,有多个干预目标可以增加身体活动。

https://cdn.ncbi.nlm.nih.gov/pmc/blobs/fc82/8671916/1397b50a99e0/bmjopen-2020-046317f01.jpg

文献检索

告别复杂PubMed语法,用中文像聊天一样搜索,搜遍4000万医学文献。AI智能推荐,让科研检索更轻松。

立即免费搜索

文件翻译

保留排版,准确专业,支持PDF/Word/PPT等文件格式,支持 12+语言互译。

免费翻译文档

深度研究

AI帮你快速写综述,25分钟生成高质量综述,智能提取关键信息,辅助科研写作。

立即免费体验