• 文献检索
  • 文档翻译
  • 深度研究
  • 学术资讯
  • Suppr Zotero 插件Zotero 插件
  • 邀请有礼
  • 套餐&价格
  • 历史记录
应用&插件
Suppr Zotero 插件Zotero 插件浏览器插件Mac 客户端Windows 客户端微信小程序
定价
高级版会员购买积分包购买API积分包
服务
文献检索文档翻译深度研究API 文档MCP 服务
关于我们
关于 Suppr公司介绍联系我们用户协议隐私条款
关注我们

Suppr 超能文献

核心技术专利:CN118964589B侵权必究
粤ICP备2023148730 号-1Suppr @ 2026

文献检索

告别复杂PubMed语法,用中文像聊天一样搜索,搜遍4000万医学文献。AI智能推荐,让科研检索更轻松。

立即免费搜索

文件翻译

保留排版,准确专业,支持PDF/Word/PPT等文件格式,支持 12+语言互译。

免费翻译文档

深度研究

AI帮你快速写综述,25分钟生成高质量综述,智能提取关键信息,辅助科研写作。

立即免费体验

利用生物信息学和实验分析鉴定骨肉瘤中潜在的关键基因及CENPF的功能作用。

Identification of potential key genes and functional role of CENPF in osteosarcoma using bioinformatics and experimental analysis.

作者信息

Ma Yihui, Guo Jiaping, Li Da, Cai Xianhua

机构信息

Department of Stomatology, General Hospital of Central Theater Command of the People's Liberation Army, Wuhan, Hubei 430070, P.R. China.

Department of Orthopedics, General Hospital of Central Theater Command of the People's Liberation Army, Wuhan, Hubei 430070, P.R. China.

出版信息

Exp Ther Med. 2022 Jan;23(1):80. doi: 10.3892/etm.2021.11003. Epub 2021 Nov 25.

DOI:10.3892/etm.2021.11003
PMID:34934449
原文链接:https://pmc.ncbi.nlm.nih.gov/articles/PMC8652394/
Abstract

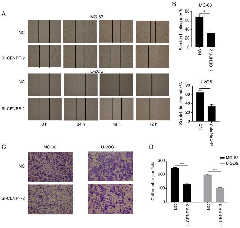
Osteosarcoma, which arises from bone tissue, is considered to be one of the most common types of cancer in children and teenagers. As the etiology of osteosarcoma has not been fully elucidated, the overall prognosis for patients is generally poor. In recent years, the development of bioinformatical technology has allowed researchers to identify numerous molecular biological characteristics associated with the prognosis of osteosarcoma using online databases. In the present study, Gene Expression Omnibus (GEO) database was used and three microarray datasets were obtained. The GEO2R web tool was utilized and differentially expressed genes (DEGs) in osteosarcoma tissue were identified. Venn analysis was performed to determine the intersection of the DEG profiles. DEGs were analyzed by Gene Ontology function and Kyoto Encyclopedia of Genes and Genomes pathway enrichment analysis. Protein-protein interactions (PPIs) between these DEGs were analyzed using the Search Tool for the Retrieval of Interacting Genes database, and the PPI network was then visualized using Cytoscape software. The top ten genes were identified based on measurement of degree, density of maximum neighborhood component, maximal clique centrality and mononuclear cell counts in the PPI network, and five overlapping genes [origin recognition complex subunit 6 (ORC6), IGF-binding protein 5 (IGFBP5), minichromosome maintenance 10 replication initiation factor (MCM10), MET proto-oncogene, receptor tyrosine kinase (MET) and centromere protein F (CENPF)] were identified. Additionally, three module networks were analyzed by Molecular Complex Detection (MCODE), and six key genes [ORC6, MCM10, DEP domain containing 1 (DEPDC1), CENPF, TIMELESS interacting protein (TIPIN) and shugoshin 1 (SGOL1)] were screened. Combined with the results from Cytoscape and MCODE, eight hub genes (ORC6, MCM10, DEPDC1, CENPF, TIPIN, SGOL1, MET and IGFBP5) were obtained. Furthermore, Kaplan-Meier plotter survival analysis was used to evaluate the prognostic value of these eight hub genes in patients with osteosarcoma. Oncomine and GEPIA databases were applied to further confirm the expression levels of hub genes in tissue. Finally, the functional roles of the core gene CENPF were investigated using Cell Counting Kit-8, wound healing and Transwell assays, which indicated that CENPF knockdown inhibited the proliferation, migration and invasion of osteosarcoma cells. These results provided potential prognostic markers, as well as a basis for further investigation of the mechanism underlying osteosarcoma.

摘要

骨肉瘤起源于骨组织,被认为是儿童和青少年中最常见的癌症类型之一。由于骨肉瘤的病因尚未完全阐明,患者的总体预后通常较差。近年来,生物信息学技术的发展使研究人员能够利用在线数据库识别与骨肉瘤预后相关的众多分子生物学特征。在本研究中,使用了基因表达综合数据库(GEO),并获得了三个微阵列数据集。利用GEO2R网络工具,识别骨肉瘤组织中的差异表达基因(DEG)。进行Venn分析以确定DEG图谱的交集。通过基因本体功能和京都基因与基因组百科全书通路富集分析对DEG进行分析。使用检索相互作用基因数据库的搜索工具分析这些DEG之间的蛋白质-蛋白质相互作用(PPI),然后使用Cytoscape软件可视化PPI网络。根据PPI网络中的度、最大邻域成分密度、最大团中心性和单核细胞计数,确定了前十个基因,并确定了五个重叠基因[复制起始因子6(ORC6)、胰岛素样生长因子结合蛋白5(IGFBP5)、微小染色体维持蛋白10复制起始因子(MCM10)、原癌基因MET、受体酪氨酸激酶(MET)和着丝粒蛋白F(CENPF)]。此外,通过分子复合物检测(MCODE)分析了三个模块网络,筛选出六个关键基因[ORC6、MCM10、含DEP结构域蛋白1(DEPDC)、CENPF、与TIMELESS相互作用蛋白(TIPIN)和减数分裂重组蛋白1(SGOL1)]。结合Cytoscape和MCODE的结果,获得了八个核心基因(ORC6、MCM10、DEPDC1、CENPF、TIPIN、SGOL1、MET和IGFBP5)。此外,使用Kaplan-Meier绘图仪生存分析评估这八个核心基因在骨肉瘤患者中的预后价值。应用Oncomine和GEPIA数据库进一步确认核心基因在组织中的表达水平。最后,使用细胞计数试剂盒-8、伤口愈合和Transwell实验研究核心基因CENPF的功能作用,结果表明敲低CENPF可抑制骨肉瘤细胞的增殖、迁移和侵袭。这些结果提供了潜在的预后标志物,并为进一步研究骨肉瘤的潜在机制奠定了基础。

https://cdn.ncbi.nlm.nih.gov/pmc/blobs/895a/8652394/c4aa491fae10/etm-23-01-11003-g08.jpg
https://cdn.ncbi.nlm.nih.gov/pmc/blobs/895a/8652394/3fa63aaa510a/etm-23-01-11003-g00.jpg
https://cdn.ncbi.nlm.nih.gov/pmc/blobs/895a/8652394/8d81fdabd130/etm-23-01-11003-g01.jpg
https://cdn.ncbi.nlm.nih.gov/pmc/blobs/895a/8652394/d3de95f58ed7/etm-23-01-11003-g02.jpg
https://cdn.ncbi.nlm.nih.gov/pmc/blobs/895a/8652394/be2e7d2925c0/etm-23-01-11003-g03.jpg
https://cdn.ncbi.nlm.nih.gov/pmc/blobs/895a/8652394/db1986349ad3/etm-23-01-11003-g04.jpg
https://cdn.ncbi.nlm.nih.gov/pmc/blobs/895a/8652394/9f5a1cfcdb7a/etm-23-01-11003-g05.jpg
https://cdn.ncbi.nlm.nih.gov/pmc/blobs/895a/8652394/5ce113c6192b/etm-23-01-11003-g06.jpg
https://cdn.ncbi.nlm.nih.gov/pmc/blobs/895a/8652394/d385a057bd27/etm-23-01-11003-g07.jpg
https://cdn.ncbi.nlm.nih.gov/pmc/blobs/895a/8652394/c4aa491fae10/etm-23-01-11003-g08.jpg
https://cdn.ncbi.nlm.nih.gov/pmc/blobs/895a/8652394/3fa63aaa510a/etm-23-01-11003-g00.jpg
https://cdn.ncbi.nlm.nih.gov/pmc/blobs/895a/8652394/8d81fdabd130/etm-23-01-11003-g01.jpg
https://cdn.ncbi.nlm.nih.gov/pmc/blobs/895a/8652394/d3de95f58ed7/etm-23-01-11003-g02.jpg
https://cdn.ncbi.nlm.nih.gov/pmc/blobs/895a/8652394/be2e7d2925c0/etm-23-01-11003-g03.jpg
https://cdn.ncbi.nlm.nih.gov/pmc/blobs/895a/8652394/db1986349ad3/etm-23-01-11003-g04.jpg
https://cdn.ncbi.nlm.nih.gov/pmc/blobs/895a/8652394/9f5a1cfcdb7a/etm-23-01-11003-g05.jpg
https://cdn.ncbi.nlm.nih.gov/pmc/blobs/895a/8652394/5ce113c6192b/etm-23-01-11003-g06.jpg
https://cdn.ncbi.nlm.nih.gov/pmc/blobs/895a/8652394/d385a057bd27/etm-23-01-11003-g07.jpg
https://cdn.ncbi.nlm.nih.gov/pmc/blobs/895a/8652394/c4aa491fae10/etm-23-01-11003-g08.jpg

相似文献

1
Identification of potential key genes and functional role of CENPF in osteosarcoma using bioinformatics and experimental analysis.利用生物信息学和实验分析鉴定骨肉瘤中潜在的关键基因及CENPF的功能作用。
Exp Ther Med. 2022 Jan;23(1):80. doi: 10.3892/etm.2021.11003. Epub 2021 Nov 25.
2
Transcriptome analysis revealed CENPF associated with glioma prognosis.转录组分析显示CENPF与胶质瘤预后相关。
Math Biosci Eng. 2021 Mar 2;18(3):2077-2096. doi: 10.3934/mbe.2021107.
3
Identification of Hub Genes as Potential Prognostic Biomarkers in Cervical Cancer Using Comprehensive Bioinformatics Analysis and Validation Studies.利用综合生物信息学分析和验证研究鉴定宫颈癌中作为潜在预后生物标志物的关键基因
Cancer Manag Res. 2021 Jan 8;13:117-131. doi: 10.2147/CMAR.S282989. eCollection 2021.
4
Identification of candidate biomarkers and pathways associated with SCLC by bioinformatics analysis.通过生物信息学分析鉴定与 SCLC 相关的候选生物标志物和途径。
Mol Med Rep. 2018 Aug;18(2):1538-1550. doi: 10.3892/mmr.2018.9095. Epub 2018 May 29.
5
Identification of prognostic risk factors for pancreatic cancer using bioinformatics analysis.利用生物信息学分析鉴定胰腺癌的预后风险因素。
PeerJ. 2020 Jun 15;8:e9301. doi: 10.7717/peerj.9301. eCollection 2020.
6
Screening Hub Genes as Prognostic Biomarkers of Hepatocellular Carcinoma by Bioinformatics Analysis.基于生物信息学分析的肝细胞癌预后标志物筛选枢纽基因。
Cell Transplant. 2019 Dec;28(1_suppl):76S-86S. doi: 10.1177/0963689719893950. Epub 2019 Dec 11.
7
Identification of significant genes as prognostic markers and potential tumor suppressors in lung adenocarcinoma via bioinformatical analysis.通过生物信息学分析鉴定肺腺癌中具有预后价值的关键基因和潜在的肿瘤抑制因子。
BMC Cancer. 2021 May 26;21(1):616. doi: 10.1186/s12885-021-08308-3.
8
Identification of Metastasis-Associated Biomarkers in Synovial Sarcoma Using Bioinformatics Analysis.利用生物信息学分析鉴定滑膜肉瘤中与转移相关的生物标志物
Front Genet. 2020 Sep 11;11:530892. doi: 10.3389/fgene.2020.530892. eCollection 2020.
9
Bioinformatics Analysis of Candidate Genes and Pathways Related to Hepatocellular Carcinoma in China: A Study Based on Public Databases.中国肝细胞癌相关候选基因和通路的生物信息学分析:基于公共数据库的研究。
Pathol Oncol Res. 2021 Mar 26;27:588532. doi: 10.3389/pore.2021.588532. eCollection 2021.
10
Identification and validation of key genes with prognostic value in non-small-cell lung cancer via integrated bioinformatics analysis.通过综合生物信息学分析鉴定和验证非小细胞肺癌中具有预后价值的关键基因。
Thorac Cancer. 2020 Apr;11(4):851-866. doi: 10.1111/1759-7714.13298. Epub 2020 Feb 14.

引用本文的文献

1
DEPDC1 facilitated malignant phenotypes and disease progression of liposarcoma by modulating KIF20A.DEPDC1通过调节KIF20A促进脂肪肉瘤的恶性表型和疾病进展。
Front Endocrinol (Lausanne). 2025 Jun 17;16:1591390. doi: 10.3389/fendo.2025.1591390. eCollection 2025.
2
Longitudinal host-microbiome dynamics of metatranscription identify hallmarks of progression in periodontitis.宏转录组纵向宿主-微生物群动态揭示牙周炎进展的特征
Microbiome. 2025 May 14;13(1):119. doi: 10.1186/s40168-025-02108-8.
3
Roles of DEPDC1 in various types of cancer (Review).

本文引用的文献

1
Screening Hub Genes as Prognostic Biomarkers of Hepatocellular Carcinoma by Bioinformatics Analysis.基于生物信息学分析的肝细胞癌预后标志物筛选枢纽基因。
Cell Transplant. 2019 Dec;28(1_suppl):76S-86S. doi: 10.1177/0963689719893950. Epub 2019 Dec 11.
2
Clinical value of miR-182-5p in lung squamous cell carcinoma: a study combining data from TCGA, GEO, and RT-qPCR validation.miR-182-5p 在肺鳞癌中的临床价值:一项结合 TCGA、GEO 数据和 RT-qPCR 验证的研究。
World J Surg Oncol. 2018 Apr 10;16(1):76. doi: 10.1186/s12957-018-1378-6.
3
Clinical value of survivin and its underlying mechanism in ovarian cancer: A bioinformatics study based on GEO and TCGA data mining.
DEPDC1在各类癌症中的作用(综述)
Oncol Lett. 2024 Aug 29;28(5):518. doi: 10.3892/ol.2024.14651. eCollection 2024 Nov.
4
FOXM1 and CENPF are associated with a poor prognosis through promoting proliferation and migration in lung adenocarcinoma.在肺腺癌中,FOXM1和CENPF通过促进细胞增殖和迁移与不良预后相关。
Oncol Lett. 2023 Oct 17;26(6):518. doi: 10.3892/ol.2023.14105. eCollection 2023 Dec.
5
DEPDC1 and KIF4A synergistically inhibit the malignant biological behavior of osteosarcoma cells through Hippo signaling pathway.DEP 结构域蛋白 1(DEPDC1)和驱动蛋白家族成员 4A(KIF4A)通过 Hippo 信号通路协同抑制骨肉瘤细胞的恶性生物学行为。
J Orthop Surg Res. 2023 Feb 27;18(1):145. doi: 10.1186/s13018-023-03572-4.
6
Cystic angiomatosis in children: clinical experience and review of literature.儿童囊性血管畸形:临床经验及文献复习。
World J Surg Oncol. 2022 Dec 9;20(1):390. doi: 10.1186/s12957-022-02864-z.
7
Insulin-like growth factor binding protein 5: Diverse roles in cancer.胰岛素样生长因子结合蛋白5:在癌症中的多种作用。
Front Oncol. 2022 Nov 17;12:1052457. doi: 10.3389/fonc.2022.1052457. eCollection 2022.
8
Screening and identification of osteoarthritis related differential genes and construction of a risk prognosis model based on bioinformatics analysis.基于生物信息学分析的骨关节炎相关差异基因的筛选与鉴定及风险预后模型的构建
Ann Transl Med. 2022 Apr;10(8):444. doi: 10.21037/atm-22-1135.
生存素在卵巢癌中的临床价值及其潜在机制:基于GEO和TCGA数据挖掘的生物信息学研究
Pathol Res Pract. 2018 Mar;214(3):385-401. doi: 10.1016/j.prp.2017.12.020. Epub 2018 Jan 2.
4
Microarray bioinformatics in cancer- a review.癌症中的微阵列生物信息学——综述
J BUON. 2017 Jul-Aug;22(4):838-843.
5
Identification of core genes and outcome in gastric cancer using bioinformatics analysis.利用生物信息学分析鉴定胃癌中的核心基因及预后
Oncotarget. 2017 Aug 9;8(41):70271-70280. doi: 10.18632/oncotarget.20082. eCollection 2017 Sep 19.
6
Clinical Significance and Effect of lncRNA HOXA11-AS in NSCLC: A Study Based on Bioinformatics, In Vitro and in Vivo Verification.HOXA11-AS 在 NSCLC 中的临床意义和作用:基于生物信息学、体外和体内验证的研究。
Sci Rep. 2017 Jul 17;7(1):5567. doi: 10.1038/s41598-017-05856-2.
7
LncRNA-ANCR regulates the cell growth of osteosarcoma by interacting with EZH2 and affecting the expression of p21 and p27.长链非编码RNA-ANCR通过与EZH2相互作用并影响p21和p27的表达来调节骨肉瘤细胞的生长。
J Orthop Surg Res. 2017 Jul 5;12(1):103. doi: 10.1186/s13018-017-0599-7.
8
Identification of miR-101-3p targets and functional features based on bioinformatics, meta-analysis and experimental verification in hepatocellular carcinoma.基于生物信息学、荟萃分析和实验验证的肝细胞癌中miR-101-3p靶点鉴定及功能特征研究
Am J Transl Res. 2017 May 15;9(5):2088-2105. eCollection 2017.
9
Down-regulation of miR-146a-5p and its potential targets in hepatocellular carcinoma validated by a TCGA- and GEO-based study.基于TCGA和GEO的研究验证肝细胞癌中miR-146a-5p及其潜在靶点的下调情况
FEBS Open Bio. 2017 Feb 20;7(4):504-521. doi: 10.1002/2211-5463.12198. eCollection 2017 Apr.
10
Antisense lncRNA FOXC2-AS1 promotes doxorubicin resistance in osteosarcoma by increasing the expression of FOXC2.反义长链非编码 RNA FOXC2-AS1 通过增加 FOXC2 的表达促进骨肉瘤对阿霉素的耐药性。
Cancer Lett. 2017 Jun 28;396:66-75. doi: 10.1016/j.canlet.2017.03.018. Epub 2017 Mar 16.