Department of Structural and Functional Biology, Institute of Biosciences, São Paulo State University, UNESP, Botucatu 18618-689, Brazil.
Department of Immunology, Institute of Biomedical Sciences, University of São Paulo, São Paulo 05508-000, Brazil.
Cells. 2021 Dec 14;10(12):3527. doi: 10.3390/cells10123527.
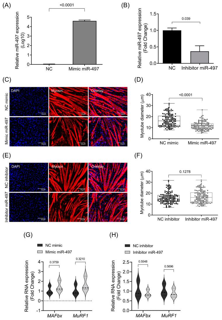
Interleukin-6 (IL-6) is a pro-inflammatory cytokine associated with skeletal muscle wasting in cancer cachexia. The control of gene expression by microRNAs (miRNAs) in muscle wasting involves the regulation of thousands of target transcripts. However, the miRNA-target networks associated with IL6-induced muscle atrophy remain to be characterized. Here, we show that IL-6 promotes the atrophy of C2C12 myotubes and changes the expression of 20 miRNAs (5 up-regulated and 15 down-regulated). Gene Ontology analysis of predicted miRNAs targets revealed post-transcriptional regulation of genes involved in cell differentiation, apoptosis, migration, and catabolic processes. Next, we performed a meta-analysis of miRNA-published data that identified miR-497-5p, a down-regulated miRNAs induced by IL-6, also down-regulated in other muscle-wasting conditions. We used miR-497-5p mimics and inhibitors to explore the function of miR-497-5p in C2C12 myoblasts and myotubes. We found that miR-497-5p can regulate the expression of the cell cycle genes and without affecting the rate of myoblast cellular proliferation. Notably, miR-497-5p mimics induced myotube atrophy and reduced expression. Treatment with miR-497-5p inhibitors did not change the diameter of the myotubes but increased the expression of its target genes and . These genes are known to regulate skeletal muscle regeneration and hypertrophy via insulin-like growth factor pathway and were up-regulated in cachectic muscle samples. Our miRNA-regulated network analysis revealed a potential role for miR-497-5p during IL6-induced muscle cell atrophy and suggests that miR-497-5p is likely involved in a compensatory mechanism of muscle atrophy in response to IL-6.
白细胞介素-6(IL-6)是一种与癌症恶病质中骨骼肌消耗相关的促炎细胞因子。microRNAs(miRNAs)在肌肉消耗中的基因表达调控涉及数千个靶转录本的调节。然而,与 IL6 诱导的肌肉萎缩相关的 miRNA 靶网络仍有待表征。在这里,我们表明 IL-6 促进 C2C12 肌管萎缩,并改变 20 个 miRNAs(上调 5 个,下调 15 个)的表达。预测 miRNAs 靶标的基因本体论分析显示,参与细胞分化、凋亡、迁移和分解代谢过程的基因的转录后调控。接下来,我们对 miRNA 发表数据进行了荟萃分析,鉴定出了 miR-497-5p,一种由 IL-6 诱导的下调 miRNAs,也在其他肌肉消耗条件下下调。我们使用 miR-497-5p 模拟物和抑制剂来研究 miR-497-5p 在 C2C12 成肌细胞和肌管中的功能。我们发现 miR-497-5p 可以调节细胞周期基因的表达,而不影响成肌细胞的增殖率。值得注意的是,miR-497-5p 模拟物诱导肌管萎缩并降低 IGF1 表达。miR-497-5p 抑制剂处理不会改变肌管的直径,但会增加其靶基因 IGF1R 和 MAPK1 的表达。这些基因通过胰岛素样生长因子途径调节骨骼肌再生和肥大,并且在恶病质肌肉样本中上调。我们的 miRNA 调控网络分析揭示了 miR-497-5p 在 IL6 诱导的肌肉细胞萎缩过程中的潜在作用,并表明 miR-497-5p 可能参与了对 IL-6 反应的肌肉萎缩代偿机制。