Suppr超能文献

人工智能在正畸智能应用中用于治疗指导及其对使用人工智能远程医疗系统监测的患者临床疗效的影响

Artificial Intelligence in Orthodontic Smart Application for Treatment Coaching and Its Impact on Clinical Performance of Patients Monitored with AI-TeleHealth System.

作者信息

Thurzo Andrej, Kurilová Veronika, Varga Ivan

机构信息

Department of Stomatology and Maxillofacial Surgery, Faculty of Medicine, Comenius University in Bratislava, 81250 Bratislava, Slovakia.

Faculty of Electrical Engineering and Information Technology, Slovak University of Technology, 81219 Bratislava, Slovakia.

出版信息

Healthcare (Basel). 2021 Dec 7;9(12):1695. doi: 10.3390/healthcare9121695.

Abstract

BACKGROUND

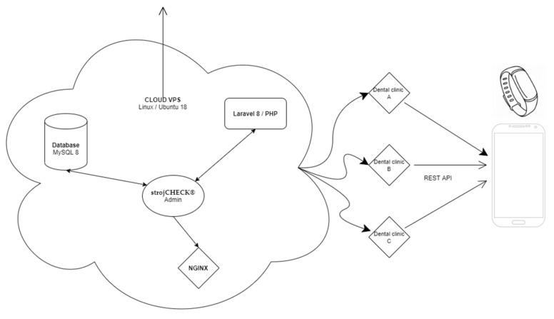
Treatment of malocclusion with clear removable appliances like Invisalign or Spark™, require considerable higher level of patient compliance when compared to conventional fixed braces. The clinical outcomes and treatment efficiency strongly depend on the patient's discipline. Smart treatment coaching applications, like strojCHECK are efficient for improving patient compliance.

PURPOSE

To evaluate the impact of computerized personalized decision algorithms responding to observed and anticipated patient behavior implemented as an update of an existing clinical orthodontic application (app).

MATERIALS AND METHODS

Variables such as (1) patient app interaction, (2) patient app discipline and (3) clinical aligner tracking evaluated by artificial intelligence system (AI) system-Dental monitoring were observed on the set of 86 patients. Two 60-day periods were evaluated; before and after the app was updated with decision tree processes.

RESULTS

All variables showed significant improvement after the update except for the manifestation of clinical non-tracking in men, evaluated by artificial intelligence from video scans.

CONCLUSIONS

Implementation of application update including computerized decision processes can significantly enhance clinical performance of existing health care applications and improve patients' compliance. Using the algorithm with decision tree architecture could create a baseline for further machine learning optimization.

摘要

背景

与传统固定矫治器相比,使用Invisalign或Spark™等透明可摘矫治器治疗错牙合畸形需要患者有相当高的依从性。临床结果和治疗效率在很大程度上取决于患者的自律性。像strojCHECK这样的智能治疗指导应用程序对于提高患者依从性很有效。

目的

评估作为现有临床正畸应用程序(应用)更新而实施的、响应观察到的和预期的患者行为的计算机化个性化决策算法的影响。

材料和方法

在86名患者中观察了诸如(1)患者与应用的交互、(2)患者应用自律性以及(3)通过人工智能系统——牙科监测评估的临床矫治器追踪等变量。评估了两个60天的时间段;应用更新决策树流程之前和之后。

结果

更新后,除了通过视频扫描的人工智能评估的男性临床追踪失败表现外,所有变量均有显著改善。

结论

包括计算机化决策流程的应用更新实施可以显著提高现有医疗保健应用程序的临床性能并提高患者依从性。使用具有决策树架构的算法可为进一步的机器学习优化创建基线。

https://cdn.ncbi.nlm.nih.gov/pmc/blobs/4060/8701246/5e7c6c423ff9/healthcare-09-01695-g001.jpg

文献AI研究员

20分钟写一篇综述,助力文献阅读效率提升50倍。

立即体验

用中文搜PubMed

大模型驱动的PubMed中文搜索引擎

马上搜索

文档翻译

学术文献翻译模型,支持多种主流文档格式。

立即体验