Department of Urology, School of Medicine, Xinhua Hospital Affiliated to Shanghai Jiao Tong University, Shanghai, China.
Cell Prolif. 2022 Jan;55(1):e13170. doi: 10.1111/cpr.13170. Epub 2021 Dec 23.
To elaborately decipher the mouse and human bladders at single-cell levels.
We collected more than 50,000 cells from multiple datasets and created, up to date, the largest integrated bladder datasets. Pseudotime trajectory of urothelium and interstitial cells, as well as dynamic cell-cell interactions, was investigated. Biological activity scores and different roles of signaling pathways between certain cell clusters were also identified.
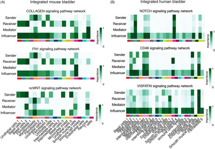
The glucose score was significantly high in most urothelial cells, while the score of H3 acetylation was roughly equally distributed across all cell types. Several genes via a pseudotime pattern in mouse (Car3, Dkk2, Tnc, etc.) and human (FBLN1, S100A10, etc.) were discovered. S100A6, TMSB4X, and typical uroplakin genes seemed as shared pseudotime genes for urothelial cells in both human and mouse datasets. In combinational mouse (n = 16,688) and human (n = 22,080) bladders, we verified 1,330 and 1,449 interactive ligand-receptor pairs, respectively. The distinct incoming and outgoing signaling was significantly associated with specific cell types. Collagen was the strongest signal from fibroblasts to urothelial basal cells in mouse, while laminin pathway for urothelial basal cells to smooth muscle cells (SMCs) in human. Fibronectin 1 pathway was intensely sent by myofibroblasts, received by urothelial cells, and almost exclusively mediated by SMCs in mouse bladder. Interestingly, the cell cluster of SMCs 2 was the dominant sender and mediator for Notch signaling in the human bladder, while SMCs 1 was not. The expression of integrin superfamily (the most common communicative pairs) was depicted, and their co-expression patterns were located in certain cell types (eg, Itgb1 and Itgb4 in mouse and human basal cells).
This study provides a complete interpretation of the normal bladder at single-cell levels, offering an in-depth resource and foundation for future research.
在单细胞水平上详细解析小鼠和人类的膀胱。
我们从多个数据集收集了超过 50000 个细胞,创建了迄今为止最大的综合膀胱数据集。研究了尿路上皮细胞和间质细胞的拟时轨迹以及动态细胞-细胞相互作用。还确定了生物活性评分和某些细胞簇之间不同信号通路的作用。
大多数尿路上皮细胞的葡萄糖评分显著较高,而 H3 乙酰化评分在所有细胞类型中大致均匀分布。通过小鼠(Car3、Dkk2、Tnc 等)和人类(FBLN1、S100A10 等)的拟时模式发现了几个基因。在人类和小鼠数据集的尿路上皮细胞中,S100A6、TMSB4X 和典型的尿路上皮蛋白基因似乎是共享的拟时基因。在组合的小鼠(n=16688)和人类(n=22080)膀胱中,我们分别验证了 1330 个和 1449 个相互作用的配体-受体对。不同的传入和传出信号与特定的细胞类型显著相关。在小鼠中,胶原蛋白是成纤维细胞向尿路上皮基底细胞的最强信号,而层粘连蛋白途径是尿路上皮基底细胞向平滑肌细胞(SMCs)的信号;在人类中,纤维连接蛋白 1 途径由肌成纤维细胞强烈发出,被尿路上皮细胞接收,几乎完全由小鼠膀胱中的 SMCs 介导。有趣的是,人类膀胱中 SMCs 2 细胞簇是 Notch 信号的主要发送者和介导者,而 SMCs 1 不是。描绘了整合素超家族(最常见的通讯对)的表达,并将它们的共表达模式定位在某些细胞类型中(例如,小鼠和人类基底细胞中的 Itgb1 和 Itgb4)。
这项研究提供了对单细胞水平正常膀胱的全面解析,为未来的研究提供了深入的资源和基础。