Suppr超能文献

布律赛托通过下调ECM1的表达来抑制胶质母细胞瘤的增殖和侵袭。

Brusatol Inhibits Proliferation and Invasion of Glioblastoma by Down-Regulating the Expression of ECM1.

作者信息

Dai Zhang'an, Cai Lin, Chen Yingyu, Wang Silu, Zhang Qian, Wang Chengde, Tu Ming, Zhu Zhangzhang, Li Qun, Lu Xianghe

机构信息

Department of Neurosurgery, The First Affiliated Hospital of Wenzhou Medical University, Wenzhou, China.

Department of Neurosurgery, Shanghai Jiao Tong University Affiliated Sixth People's Hospital, Shanghai, China.

出版信息

Front Pharmacol. 2021 Dec 14;12:775680. doi: 10.3389/fphar.2021.775680. eCollection 2021.

Abstract

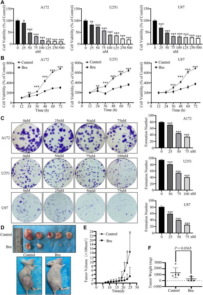
Brusatol (Bru), a Chinese herbal extract, has a variety of anti-tumor effects. However, little is known regarding its role and underlying mechanism in glioblastoma cells. Here, we found that Bru could inhibit the proliferation of glioblastoma cells and . Besides, it also had an inhibitory effect on human primary glioblastoma cells. RNA-seq analysis indicated that Bru possibly achieved these effects through inhibiting the expression of extracellular matrix protein 1 (ECM1). Down-regulating the expression of ECM1 transfecting siRNA could weaken the proliferation and invasion of glioblastoma cells and promote the inhibitory effect of Bru treatment. Lentivirus-mediated overexpression of ECM1 could effectively reverse this weakening effect. Our findings indicated that Bru could inhibit the proliferation and invasion of glioblastoma cells by suppressing the expression of ECM1, and Bru might be a novel effective anticancer drug for glioblastoma cells.

摘要

布鲁斯他汀(Bru)是一种中草药提取物,具有多种抗肿瘤作用。然而,关于其在胶质母细胞瘤细胞中的作用及潜在机制知之甚少。在此,我们发现Bru可抑制胶质母细胞瘤细胞的增殖,此外,它对人原发性胶质母细胞瘤细胞也有抑制作用。RNA测序分析表明,Bru可能通过抑制细胞外基质蛋白1(ECM1)的表达来实现这些作用。转染小干扰RNA下调ECM1的表达可减弱胶质母细胞瘤细胞的增殖和侵袭,并增强Bru处理的抑制作用。慢病毒介导的ECM1过表达可有效逆转这种减弱作用。我们的研究结果表明,Bru可通过抑制ECM1的表达来抑制胶质母细胞瘤细胞的增殖和侵袭,并且Bru可能是一种针对胶质母细胞瘤细胞的新型有效抗癌药物。

https://cdn.ncbi.nlm.nih.gov/pmc/blobs/1611/8713816/fb29ab98ae8a/fphar-12-775680-g001.jpg

文献检索

告别复杂PubMed语法,用中文像聊天一样搜索,搜遍4000万医学文献。AI智能推荐,让科研检索更轻松。

立即免费搜索

文件翻译

保留排版,准确专业,支持PDF/Word/PPT等文件格式,支持 12+语言互译。

免费翻译文档

深度研究

AI帮你快速写综述,25分钟生成高质量综述,智能提取关键信息,辅助科研写作。

立即免费体验