Suppr超能文献

甲状腺癌脂肪酸代谢的多组学分析

Multi-Omics Analysis of Fatty Acid Metabolism in Thyroid Carcinoma.

作者信息

Lu Jinghui, Zhang Yankun, Sun Min, Ding Changyuan, Zhang Lei, Kong Youzi, Cai Meng, Miccoli Paolo, Ma Chunhong, Yue Xuetian

机构信息

Department of Hernia and Abdominal Wall Surgery, General Surgery, Qilu Hospital, Cheeloo College of Medicine, Shandong University, Jinan, China.

Key Laboratory for Experimental Teratology of Ministry of Education and Department of Immunology, School of Basic Medical Science, Cheeloo College of Medicine, Shandong University, Jinan, China.

出版信息

Front Oncol. 2021 Dec 16;11:737127. doi: 10.3389/fonc.2021.737127. eCollection 2021.

Abstract

OBJECTIVE

Papillary thyroid carcinoma (PTC) accounts for the majority of thyroid cancer and affects a large number of individuals. The pathogenesis of PTC has not been completely elucidated thus far. Metabolic reprogramming is a common feature in tumours. Our previous research revealed the reprogramming of lipid metabolism in PTC. Further studies on lipid metabolism reprogramming may help elucidate the pathogenesis of PTC.

METHODS

Clinical samples of PTC and para-tumour tissue were analysed using lipidomic, proteomic, and metabolomic approaches. A multi-omics integrative strategy was adopted to identify the important pathways in PTC. The findings were further confirmed using western blotting, tissue microarray, bioinformatics, and cell migration assays.

RESULTS

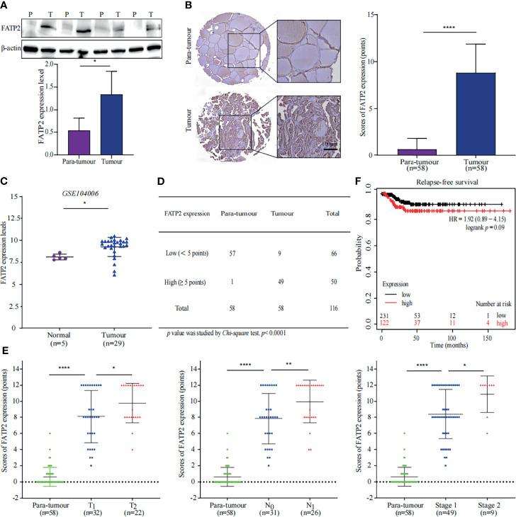
Multi-omics data and the results of integrated analysis revealed that the three steps of fatty acid metabolism (hydrolysis, transportation, and oxidation) were significantly enhanced in PTC. Especially, the expression levels of LPL, FATP2, and CPT1A, three key enzymes in the respective steps, were elevated in PTC. Moreover, LPL, FATP2 and CPT1A expression was associated with the TNM stage, lymph node metastasis of PTC. Moreover, high levels of FATP2 and CPT1A contributed to poor prognosis of PTC. In addition, ectopic overexpression of LPL, FATP2 and CPT1A can each promote the migration of thyroid cancer cells.

CONCLUSIONS

Our data suggested that enhanced fatty acid metabolism supplied additional energy and substrates for PTC progression. This may help elucidating the underlying mechanism of PTC pathogenesis and identifying the potential therapeutic targets for PTC.

摘要

目的

甲状腺乳头状癌(PTC)占甲状腺癌的大多数,影响着大量个体。迄今为止,PTC的发病机制尚未完全阐明。代谢重编程是肿瘤的一个共同特征。我们之前的研究揭示了PTC中脂质代谢的重编程。对脂质代谢重编程的进一步研究可能有助于阐明PTC的发病机制。

方法

采用脂质组学、蛋白质组学和代谢组学方法分析PTC及癌旁组织的临床样本。采用多组学整合策略来识别PTC中的重要通路。通过蛋白质印迹、组织芯片、生物信息学和细胞迁移试验进一步证实研究结果。

结果

多组学数据和综合分析结果显示,PTC中脂肪酸代谢的三个步骤(水解、转运和氧化)显著增强。特别是,各步骤中的三种关键酶LPL、FATP2和CPT1A在PTC中的表达水平升高。此外,LPL、FATP2和CPT1A的表达与PTC的TNM分期、淋巴结转移相关。而且,高水平的FATP2和CPT1A导致PTC预后不良。此外,LPL、FATP2和CPT1A的异位过表达均可促进甲状腺癌细胞的迁移。

结论

我们的数据表明,增强的脂肪酸代谢为PTC进展提供了额外的能量和底物。这可能有助于阐明PTC发病机制的潜在机制,并确定PTC的潜在治疗靶点。

https://cdn.ncbi.nlm.nih.gov/pmc/blobs/ff73/8717782/0695b049e015/fonc-11-737127-g001.jpg

文献检索

告别复杂PubMed语法,用中文像聊天一样搜索,搜遍4000万医学文献。AI智能推荐,让科研检索更轻松。

立即免费搜索

文件翻译

保留排版,准确专业,支持PDF/Word/PPT等文件格式,支持 12+语言互译。

免费翻译文档

深度研究

AI帮你快速写综述,25分钟生成高质量综述,智能提取关键信息,辅助科研写作。

立即免费体验