• 文献检索
  • 文档翻译
  • 深度研究
  • 学术资讯
  • Suppr Zotero 插件Zotero 插件
  • 邀请有礼
  • 套餐&价格
  • 历史记录
应用&插件
Suppr Zotero 插件Zotero 插件浏览器插件Mac 客户端Windows 客户端微信小程序
定价
高级版会员购买积分包购买API积分包
服务
文献检索文档翻译深度研究API 文档MCP 服务
关于我们
关于 Suppr公司介绍联系我们用户协议隐私条款
关注我们

Suppr 超能文献

核心技术专利:CN118964589B侵权必究
粤ICP备2023148730 号-1Suppr @ 2026

文献检索

告别复杂PubMed语法,用中文像聊天一样搜索,搜遍4000万医学文献。AI智能推荐,让科研检索更轻松。

立即免费搜索

文件翻译

保留排版,准确专业,支持PDF/Word/PPT等文件格式,支持 12+语言互译。

免费翻译文档

深度研究

AI帮你快速写综述,25分钟生成高质量综述,智能提取关键信息,辅助科研写作。

立即免费体验

通过活细胞亲和基质和ABC CRISPRa文库将小鼠干细胞探针CDy1鉴定为ALDH2和Abcb1b。

Target identification of mouse stem cell probe CDy1 as ALDH2 and Abcb1b through live-cell affinity-matrix and ABC CRISPRa library.

作者信息

Miyamoto Naoki, Go Young-Hyun, Ciaramicoli Larissa Miasiro, Kwon Haw-Young, Kim Heon Seok, Bi Xuezhi, Yu Young Hyun, Kim Beomsue, Ha Hyung-Ho, Kang Nam-Young, Yun Seong-Wook, Kim Jin-Soo, Cha Hyuk-Jin, Chang Young-Tae

机构信息

Center for Self-assembly and Complexity, Institute for Basic Science (IBS) Pohang 37673 Republic of Korea

Department of Life Science, Sogang University 35 Baekbeom-ro Mapo-gu Seoul 04107 South Korea.

出版信息

RSC Chem Biol. 2021 Aug 20;2(6):1590-1593. doi: 10.1039/d1cb00147g. eCollection 2021 Dec 2.

DOI:10.1039/d1cb00147g
PMID:34977573
原文链接:https://pmc.ncbi.nlm.nih.gov/articles/PMC8637918/
Abstract

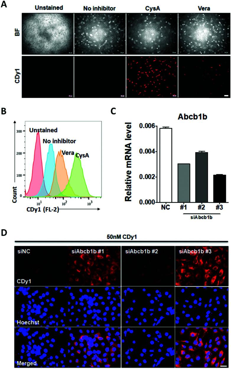
CDy1 is a powerful tool to distingusih embryonic stem cells for reprogramming studies and regeneration medicine. However, the stem cell selectivity mechanism of CDy1 has not been fully understood. Here, we report ALDH2 and ABCB1 as the molecular targets of CDy1, elucidated by live-cell affinity-matrix and ABC transporter CRISPRa library screening. The two unique orthogonal mechanisms provide the potential of multi-demensional cellular distinction of specific cell types.

摘要

CDy1是用于重编程研究和再生医学中区分胚胎干细胞的强大工具。然而,CDy1的干细胞选择性机制尚未完全明确。在此,我们报告了通过活细胞亲和基质和ABC转运蛋白CRISPRa文库筛选所阐明的ALDH2和ABCB1作为CDy1的分子靶点。这两种独特的正交机制为特定细胞类型的多维度细胞区分提供了潜力。

https://cdn.ncbi.nlm.nih.gov/pmc/blobs/43ab/8637918/bb30a398c5d5/d1cb00147g-f5.jpg
https://cdn.ncbi.nlm.nih.gov/pmc/blobs/43ab/8637918/1ab5cb767e41/d1cb00147g-f1.jpg
https://cdn.ncbi.nlm.nih.gov/pmc/blobs/43ab/8637918/5f7b47d08d34/d1cb00147g-f2.jpg
https://cdn.ncbi.nlm.nih.gov/pmc/blobs/43ab/8637918/93fb224df440/d1cb00147g-f3.jpg
https://cdn.ncbi.nlm.nih.gov/pmc/blobs/43ab/8637918/901007a2b20d/d1cb00147g-f4.jpg
https://cdn.ncbi.nlm.nih.gov/pmc/blobs/43ab/8637918/bb30a398c5d5/d1cb00147g-f5.jpg
https://cdn.ncbi.nlm.nih.gov/pmc/blobs/43ab/8637918/1ab5cb767e41/d1cb00147g-f1.jpg
https://cdn.ncbi.nlm.nih.gov/pmc/blobs/43ab/8637918/5f7b47d08d34/d1cb00147g-f2.jpg
https://cdn.ncbi.nlm.nih.gov/pmc/blobs/43ab/8637918/93fb224df440/d1cb00147g-f3.jpg
https://cdn.ncbi.nlm.nih.gov/pmc/blobs/43ab/8637918/901007a2b20d/d1cb00147g-f4.jpg
https://cdn.ncbi.nlm.nih.gov/pmc/blobs/43ab/8637918/bb30a398c5d5/d1cb00147g-f5.jpg

相似文献

1
Target identification of mouse stem cell probe CDy1 as ALDH2 and Abcb1b through live-cell affinity-matrix and ABC CRISPRa library.通过活细胞亲和基质和ABC CRISPRa文库将小鼠干细胞探针CDy1鉴定为ALDH2和Abcb1b。
RSC Chem Biol. 2021 Aug 20;2(6):1590-1593. doi: 10.1039/d1cb00147g. eCollection 2021 Dec 2.
2
Holding-Oriented versus Gating-Oriented Live-Cell Distinction: Highlighting the Role of Transporters in Cell Imaging Probe Development.面向保持的与面向门控的活细胞区分:强调转运蛋白在细胞成像探针开发中的作用。
Acc Chem Res. 2019 Nov 19;52(11):3097-3107. doi: 10.1021/acs.accounts.9b00253. Epub 2019 Jul 2.
3
Identification of an ABCB1 (P-glycoprotein)-positive carfilzomib-resistant myeloma subpopulation by the pluripotent stem cell fluorescent dye CDy1.通过多能干细胞荧光染料 CDy1 鉴定 ABCB1(P-糖蛋白)阳性的卡非佐米耐药骨髓瘤亚群。
Am J Hematol. 2013 Apr;88(4):265-72. doi: 10.1002/ajh.23387. Epub 2013 Mar 8.
4
A novel fluorescent reporter CDy1 enriches for neural stem cells derived from the murine brain.新型荧光报告基因 CDy1 可富集从小鼠脑中分离得到的神经干细胞。
Stem Cells Dev. 2013 Aug 15;22(16):2341-5. doi: 10.1089/scd.2012.0660. Epub 2013 Apr 27.
5
Embryonic and induced pluripotent stem cell staining and sorting with the live-cell fluorescence imaging probe CDy1.使用活细胞荧光成像探针 CDy1 对胚胎干细胞和诱导多能干细胞进行染色和分选。
Nat Protoc. 2011 Jun 30;6(7):1044-52. doi: 10.1038/nprot.2011.350.
6
Diversity oriented fluorescence library approach (DOFLA) for live cell imaging probe development.面向多样性的荧光文库方法(DOFLA)在活细胞成像探针开发中的应用。
Acc Chem Res. 2014 Apr 15;47(4):1277-86. doi: 10.1021/ar400285f. Epub 2014 Feb 19.
7
A fluorescent screening platform for the rapid evaluation of chemicals in cellular reprogramming.用于细胞重编程中化学物质快速评估的荧光筛选平台。
Stem Cell Res. 2012 Nov;9(3):185-91. doi: 10.1016/j.scr.2012.06.006. Epub 2012 Jun 29.
8
Enrichment of Mouse Spermatogonial Stem Cells by the Stem Cell Dye CDy1.利用干细胞染料CDy1富集小鼠精原干细胞
Biol Reprod. 2016 Jan;94(1):13. doi: 10.1095/biolreprod.115.135707. Epub 2015 Nov 25.
9
Multidrug resistance phosphoglycoprotein (ABCB1) in the mouse placenta: fetal protection.小鼠胎盘中的多药耐药性磷酸糖蛋白(ABCB1):对胎儿的保护作用
Biol Reprod. 2005 Oct;73(4):591-7. doi: 10.1095/biolreprod.105.042242. Epub 2005 May 25.
10
Photodynamic Approach for Teratoma-Free Pluripotent Stem Cell Therapy Using CDy1 and Visible Light.使用CDy1和可见光的光动力方法用于无畸胎瘤的多能干细胞治疗
ACS Cent Sci. 2016 Sep 28;2(9):604-607. doi: 10.1021/acscentsci.6b00099. Epub 2016 Sep 14.

引用本文的文献

1
Amniotic membrane promotes doxorubicin potency by suppressing SH-SY5Y neuroblastoma cell angiogenesis.羊膜通过抑制SH-SY5Y神经母细胞瘤细胞血管生成来增强阿霉素的效力。
BMC Cancer. 2025 Jun 19;25(1):1021. doi: 10.1186/s12885-025-14442-z.

本文引用的文献

1
Holding-Oriented versus Gating-Oriented Live-Cell Distinction: Highlighting the Role of Transporters in Cell Imaging Probe Development.面向保持的与面向门控的活细胞区分:强调转运蛋白在细胞成像探针开发中的作用。
Acc Chem Res. 2019 Nov 19;52(11):3097-3107. doi: 10.1021/acs.accounts.9b00253. Epub 2019 Jul 2.
2
Imaging inflammation using an activated macrophage probe with Slc18b1 as the activation-selective gating target.利用 Slc18b1 作为激活选择性门控靶点的活化巨噬细胞探针进行炎症成像。
Nat Commun. 2019 Mar 7;10(1):1111. doi: 10.1038/s41467-019-08990-9.
3
Advances in the design of cell-permeable fluorescent probes for applications in live cell imaging.
用于活细胞成像应用的细胞通透性荧光探针设计的进展。
Chem Commun (Camb). 2018 Dec 4;54(97):13641-13653. doi: 10.1039/c8cc08107g.
4
Identification of Tumor Initiating Cells with a Small-Molecule Fluorescent Probe by Using Vimentin as a Biomarker.利用波形蛋白作为生物标志物,通过小分子荧光探针鉴定肿瘤起始细胞。
Angew Chem Int Ed Engl. 2018 Mar 5;57(11):2851-2854. doi: 10.1002/anie.201712920. Epub 2018 Feb 14.
5
Elucidating drug targets and mechanisms of action by genetic screens in mammalian cells.通过哺乳动物细胞中的基因筛选阐明药物靶点和作用机制。
Chem Commun (Camb). 2017 Jun 29;53(53):7162-7167. doi: 10.1039/c7cc02349a.
6
Photodynamic Approach for Teratoma-Free Pluripotent Stem Cell Therapy Using CDy1 and Visible Light.使用CDy1和可见光的光动力方法用于无畸胎瘤的多能干细胞治疗
ACS Cent Sci. 2016 Sep 28;2(9):604-607. doi: 10.1021/acscentsci.6b00099. Epub 2016 Sep 14.
7
Structure and mechanism of ABC transporters.ABC转运蛋白的结构与机制。
F1000Prime Rep. 2015 Feb 3;7:14. doi: 10.12703/P7-14. eCollection 2015.
8
Highly efficient Cas9-mediated transcriptional programming.高效的Cas9介导的转录编程。
Nat Methods. 2015 Apr;12(4):326-8. doi: 10.1038/nmeth.3312. Epub 2015 Mar 2.
9
A fluorescent probe for imaging symmetric and asymmetric cell division in neurosphere formation.
Chem Commun (Camb). 2014 Jul 18;50(56):7492-4. doi: 10.1039/c4cc02974g.
10
Mechanistic elements and critical factors of cellular reprogramming revealed by stepwise global gene expression analyses.通过逐步全局基因表达分析揭示细胞重编程的机制要素和关键因素。
Stem Cell Res. 2014 May;12(3):730-41. doi: 10.1016/j.scr.2014.03.002. Epub 2014 Mar 25.