Suppr超能文献

成年海马体中神经干细胞扩增的转录调控。

Transcriptional regulation of neural stem cell expansion in the adult hippocampus.

机构信息

Center for Regenerative Medicine, Massachusetts General Hospital, Boston, United States.

Harvard Stem Cell Institute, Cambridge, United States.

出版信息

Elife. 2022 Jan 4;11:e72195. doi: 10.7554/eLife.72195.

Abstract

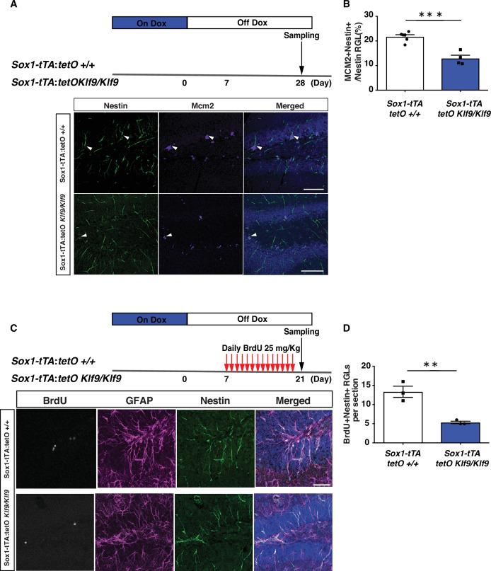
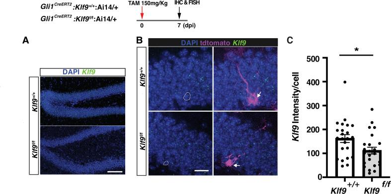
Experience governs neurogenesis from radial-glial neural stem cells (RGLs) in the adult hippocampus to support memory. Transcription factors (TFs) in RGLs integrate physiological signals to dictate self-renewal division mode. Whereas asymmetric RGL divisions drive neurogenesis during favorable conditions, symmetric divisions prevent premature neurogenesis while amplifying RGLs to anticipate future neurogenic demands. The identities of TFs regulating RGL symmetric self-renewal, unlike those that regulate RGL asymmetric self-renewal, are not known. Here, we show in mice that the TF Kruppel-like factor 9 () is elevated in quiescent RGLs and inducible, deletion of promotes RGL activation state. Clonal analysis and longitudinal intravital two-photon imaging directly demonstrate that Klf9 functions as a brake on RGL symmetric self-renewal. In vivo translational profiling of RGLs lacking Klf9 generated a molecular blueprint for RGL symmetric self-renewal that was characterized by upregulation of genetic programs underlying Notch and mitogen signaling, cell cycle, fatty acid oxidation, and lipogenesis. Together, these observations identify Klf9 as a transcriptional regulator of neural stem cell expansion in the adult hippocampus.

摘要

经验指导成年海马体中的放射状胶质神经干细胞(RGL)产生神经发生,以支持记忆。RGL 中的转录因子(TFs)整合生理信号,决定自我更新分裂模式。不对称的 RGL 分裂在有利条件下驱动神经发生,而对称分裂则防止过早的神经发生,同时扩增 RGL 以预测未来的神经发生需求。调节 RGL 对称自我更新的 TF 的身份与调节 RGL 不对称自我更新的 TF 不同,目前尚不清楚。在这里,我们在小鼠中表明,转录因子 Kruppel 样因子 9()在静止的 RGL 中升高,并可诱导,缺失可促进 RGL 激活状态。克隆分析和纵向活体双光子成像直接证明 Klf9 可作为 RGL 对称自我更新的制动器。缺乏 Klf9 的 RGL 的体内转译分析生成了 RGL 对称自我更新的分子蓝图,其特征是 Notch 和有丝分裂信号、细胞周期、脂肪酸氧化和脂肪生成的遗传程序上调。总之,这些观察结果将 Klf9 鉴定为成年海马体中神经干细胞扩增的转录调节剂。

https://cdn.ncbi.nlm.nih.gov/pmc/blobs/f9ad/8820733/eb0233899edd/elife-72195-fig1.jpg

文献AI研究员

20分钟写一篇综述,助力文献阅读效率提升50倍。

立即体验

用中文搜PubMed

大模型驱动的PubMed中文搜索引擎

马上搜索

文档翻译

学术文献翻译模型,支持多种主流文档格式。

立即体验