Suppr超能文献

通过多组学数据的综合分析深入了解与女性皮下脂肪组织衰老相关的特征。

New insights into aging-associated characteristics of female subcutaneous adipose tissue through integrative analysis of multi-omics data.

机构信息

Department of Burns and Cutaneous Surgery, Xijing Hospital, Fourth Military Medical University, Xi'an, Shaanxi, China.

BD Life Science (Guangzhou) Co., Guangzhou Laidi Innovation and Technology Park, Guangzhou, Guangdong, China.

出版信息

Bioengineered. 2022 Feb;13(2):2044-2057. doi: 10.1080/21655979.2021.2020467.

Abstract

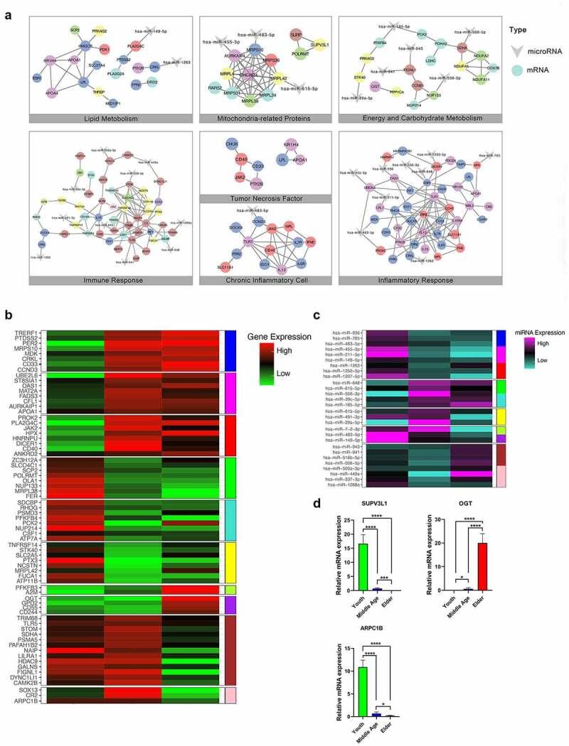
Aging could be critical in limiting the application of subcutaneous adipose tissue (SAT) in tissue repair and reconstruction. However, no systematic study on the characteristics of SAT aging has been conducted. In this study, a scanning electronic microscope was used to detect the structural and compositional changes of SAT collected from nine females in three age groups. Multi-omics data of SAT from 37 females were obtained from Gene Expression Omnibus database, and 1860 genes, 56 miRNAs, and 332 methylated genes were identified as being differentially expressed during aging among non-obese females. Using Weighted Correlation Network Analysis (WGCNA), 1754 DEGs were defined as aging-associated genes for non-obese females, distributed among ten co-expression modules. Through Gene Ontology enrichment analysis and Gene Set enrichment analysis on those aging-associated DEGs, SAT aging was observed to be characterized by variations in immune and inflammatory states, mitochondria, lipid and carbohydrate metabolism, and regulation of vascular development. SUPV3L1, OGT, and ARPC1B were identified as conserved and core SAT-aging-related genes, as verified by RT-qPCR among 18 samples in different age groups. Multi-omics regulatory networks of core aging-associated biological processes of SAT were also constructed. Based on WGCNA, we performed differential co-expression analysis to unveil the differences in aging-related co-expression patterns between obese and non-obese females and determined that obesity could be an important accelerating factor in aging processes. Our work provides a landscape of SAT aging, which could be helpful for further research in fields such as repair and reconstruction as well as aging.

摘要

衰老是限制皮下脂肪组织(SAT)在组织修复和重建中应用的关键因素。然而,目前尚未对 SAT 衰老的特征进行系统研究。本研究使用扫描电子显微镜检测了来自三个年龄组的 9 名女性的 SAT 的结构和组成变化。从 Gene Expression Omnibus 数据库中获得了 37 名女性的 SAT 的多组学数据,在非肥胖女性中,鉴定出 1860 个基因、56 个 miRNA 和 332 个甲基化基因在衰老过程中存在差异表达。使用加权相关网络分析(WGCNA),定义了 1754 个与非肥胖女性衰老相关的 DEG,分布在十个共表达模块中。通过对这些与衰老相关的 DEG 进行基因本体论富集分析和基因集富集分析,观察到 SAT 衰老的特征是免疫和炎症状态、线粒体、脂质和碳水化合物代谢以及血管发育的调节发生变化。通过在不同年龄组的 18 个样本中进行 RT-qPCR 验证,鉴定出 SUPV3L1、OGT 和 ARPC1B 为保守的核心 SAT 衰老相关基因。我们还构建了 SAT 核心衰老相关生物学过程的多组学调控网络。基于 WGCNA,我们进行了差异共表达分析,揭示了肥胖和非肥胖女性之间与衰老相关的共表达模式的差异,并确定肥胖可能是衰老过程的一个重要加速因素。我们的工作提供了 SAT 衰老的全景图,这对于修复和重建以及衰老等领域的进一步研究可能是有帮助的。

https://cdn.ncbi.nlm.nih.gov/pmc/blobs/e753/8973830/080bf7ad37d6/KBIE_A_2020467_F0001_OC.jpg

文献AI研究员

20分钟写一篇综述,助力文献阅读效率提升50倍。

立即体验

用中文搜PubMed

大模型驱动的PubMed中文搜索引擎

马上搜索

文档翻译

学术文献翻译模型,支持多种主流文档格式。

立即体验