Suppr超能文献

神经肽 LGI1 受体 ADAM23 在调控铁死亡生物标志物和食管癌进展中的作用机制。

Mechanism and Role of the Neuropeptide LGI1 Receptor ADAM23 in Regulating Biomarkers of Ferroptosis and Progression of Esophageal Cancer.

机构信息

Department of Thoracic Surgery, The First Affiliated Hospital of Soochow University, Medical College of Soochow University, 899 PingHai Road, Suzhou 215000, China.

Department of Thoracic Surgery, Huai'an First People's Hospital, Nanjing Medical University, Huai'an, 223300 Jiangsu, China.

出版信息

Dis Markers. 2021 Dec 30;2021:9227897. doi: 10.1155/2021/9227897. eCollection 2021.

Abstract

BACKGROUND

According to recent studies, ferroptosis is closely related to the efficacy and prognosis of tumour treatment. However, the role of ferroptosis in esophageal squamous cell carcinoma (ESCC) has not been explored comprehensively.

MATERIALS AND METHODS

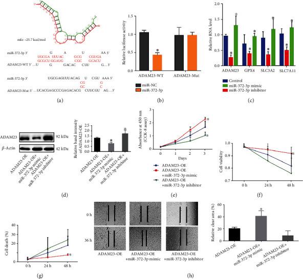
The esophageal cancer (EC) transcriptome data was downloaded from The Cancer Genome Atlas (TCGA), then analyzed, to obtain the differentially expressed messenger RNA (mRNA), microRNA (miRNA), and long noncoding RNA (lncRNA) between groups with the low and high Ferroptosis Potential Index (FPI) and construct a ferroptosis-associated ceRNA network. In addition, the expression of ARHGEF26-AS1 and miR-372-3p in ESCC cell lines was assessed, and the appropriate cell lines were selected. The interaction between ARHGEF26-AS1, miR-372-3p, and ADAM23 was also determined through a dual-luciferase reporter assay. Moreover, the Western blot, Cell Counting Kit-8 (CCK-8), wound healing, cell viability, and cell death assays were conducted to establish the biological functions of the ARHGEF26-AS1/miR-372-3p/ADAM23 pathway in ESCCs.

RESULTS

An FPI scoring model reflecting the activity of the ferroptosis pathway was constructed, and a ferroptosis-associated ceRNA network was established. The findings revealed that low expression of ADAM23 and ARHGEF26-AS1 as well as high expression of miR-372-3p was associated with poor prognosis and a lower FPI score in EC patients. Functionally, overexpression of ADAM23 and ARHGEF26-AS1 and the miR-372-3p inhibitor not only promoted ferroptosis in ESCC cells but also inhibited the proliferation and migration of cells. Mechanistically, ARHGEF26-AS1 upregulated the expression of ADAM23 by competitively binding to miR-372-3p.

CONCLUSIONS

The study showed that the lncRNA, ARHGEF26-AS1 acts as a miR-372-3p sponge that regulates the neuropeptide LGI1 receptor ADAM23 expression. This in turn not only inhibits the proliferation and migration of ESCC cells but also upregulates the ferroptosis pathway. A neuropeptide-related ferroptosis regulatory pathway was identified in this study.

摘要

背景

最近的研究表明,铁死亡与肿瘤治疗的疗效和预后密切相关。然而,铁死亡在食管鳞状细胞癌(ESCC)中的作用尚未得到全面探讨。

材料与方法

从癌症基因组图谱(TCGA)下载食管癌转录组数据,进行分析,获得低和高铁死亡潜能指数(FPI)组之间差异表达的信使 RNA(mRNA)、微小 RNA(miRNA)和长非编码 RNA(lncRNA),构建铁死亡相关 ceRNA 网络。此外,评估 ESCC 细胞系中 ARHGEF26-AS1 和 miR-372-3p 的表达,并选择合适的细胞系。通过双荧光素酶报告实验确定 ARHGEF26-AS1、miR-372-3p 和 ADAM23 之间的相互作用。此外,还进行了 Western blot、细胞计数试剂盒-8(CCK-8)、划痕愈合、细胞活力和细胞死亡实验,以确定 ARHGEF26-AS1/miR-372-3p/ADAM23 通路在 ESCC 中的生物学功能。

结果

构建了反映铁死亡途径活性的 FPI 评分模型,并建立了铁死亡相关的 ceRNA 网络。结果表明,ADAM23 和 ARHGEF26-AS1 表达降低以及 miR-372-3p 表达升高与 EC 患者预后不良和 FPI 评分降低相关。功能上,过表达 ADAM23 和 ARHGEF26-AS1 以及 miR-372-3p 抑制剂不仅促进 ESCC 细胞铁死亡,还抑制细胞增殖和迁移。机制上,ARHGEF26-AS1 通过竞争性结合 miR-372-3p 而上调 ADAM23 的表达。

结论

该研究表明,lncRNA ARHGEF26-AS1 作为 miR-372-3p 的海绵,调节神经肽 LGI1 受体 ADAM23 的表达。这反过来不仅抑制 ESCC 细胞的增殖和迁移,而且上调铁死亡途径。本研究鉴定了一个与神经肽相关的铁死亡调控途径。

https://cdn.ncbi.nlm.nih.gov/pmc/blobs/8770/8739919/e99fd99ec0a8/DM2021-9227897.001.jpg

文献检索

告别复杂PubMed语法,用中文像聊天一样搜索,搜遍4000万医学文献。AI智能推荐,让科研检索更轻松。

立即免费搜索

文件翻译

保留排版,准确专业,支持PDF/Word/PPT等文件格式,支持 12+语言互译。

免费翻译文档

深度研究

AI帮你快速写综述,25分钟生成高质量综述,智能提取关键信息,辅助科研写作。

立即免费体验