• 文献检索
  • 文档翻译
  • 深度研究
  • 学术资讯
  • Suppr Zotero 插件Zotero 插件
  • 邀请有礼
  • 套餐&价格
  • 历史记录
应用&插件
Suppr Zotero 插件Zotero 插件浏览器插件Mac 客户端Windows 客户端微信小程序
定价
高级版会员购买积分包购买API积分包
服务
文献检索文档翻译深度研究API 文档MCP 服务
关于我们
关于 Suppr公司介绍联系我们用户协议隐私条款
关注我们

Suppr 超能文献

核心技术专利:CN118964589B侵权必究
粤ICP备2023148730 号-1Suppr @ 2026

文献检索

告别复杂PubMed语法,用中文像聊天一样搜索,搜遍4000万医学文献。AI智能推荐,让科研检索更轻松。

立即免费搜索

文件翻译

保留排版,准确专业,支持PDF/Word/PPT等文件格式,支持 12+语言互译。

免费翻译文档

深度研究

AI帮你快速写综述,25分钟生成高质量综述,智能提取关键信息,辅助科研写作。

立即免费体验

HIV-1精英控制表型的综合蛋白质组-转录组学和免疫表型特征:糖酵解与缺氧诱导因子信号之间的相互作用

Integrative proteo-transcriptomic and immunophenotyping signatures of HIV-1 elite control phenotype: A cross-talk between glycolysis and HIF signaling.

作者信息

Akusjärvi Sara Svensson, Ambikan Anoop T, Krishnan Shuba, Gupta Soham, Sperk Maike, Végvári Ákos, Mikaeloff Flora, Healy Katie, Vesterbacka Jan, Nowak Piotr, Sönnerborg Anders, Neogi Ujjwal

机构信息

Division of Clinical Microbiology, Department of Laboratory Medicine, Karolinska Institutet, ANA Futura, Campus Flemingsberg, 141 52 Stockholm, Sweden.

Division of Chemistry I, Department of Medical Biochemistry and Biophysics, Karolinska Institutet, Campus Solna, 171 65 Stockholm, Sweden.

出版信息

iScience. 2021 Dec 10;25(1):103607. doi: 10.1016/j.isci.2021.103607. eCollection 2022 Jan 21.

DOI:10.1016/j.isci.2021.103607
PMID:35005552
原文链接:https://pmc.ncbi.nlm.nih.gov/articles/PMC8718889/
Abstract

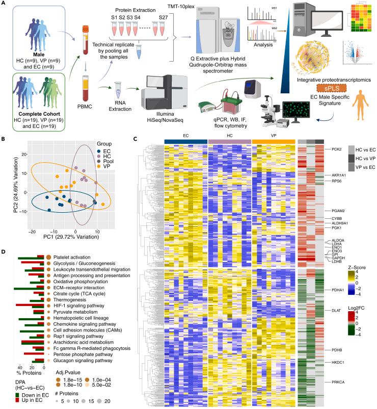
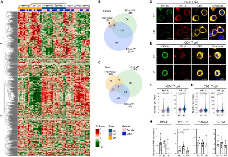
Natural control of HIV-1 is a characteristic of <1% of HIV-1-infected individuals, so called elite controllers (EC). In this study, we sought to identify signaling pathways associated with the EC phenotype using integrative proteo-transcriptomic analysis and immunophenotyping. We found HIF signaling and glycolysis as specific traits of the EC phenotype together with dysregulation of HIF target gene transcription. A higher proportion of HIF-1α and HIF-1β in the nuclei of CD4 and CD8 T cells in the male EC were observed, indicating a potential increased activation of the HIF signaling pathway. Furthermore, intracellular glucose levels were elevated in EC even as the surface expression of the metabolite transporters Glut1 and MCT-1 were decreased on lymphocytes indicative of unique metabolic uptake and flux profile. Combined, our data show that glycolytic modulation and altered HIF signaling is a unique feature of the male EC phenotype that may contribute to natural control of HIV-1.

摘要

HIV-1的自然控制是不到1%的HIV-1感染者所具有的特征,这些感染者被称为精英控制者(EC)。在本研究中,我们试图通过综合蛋白质组转录组分析和免疫表型分析来确定与EC表型相关的信号通路。我们发现低氧诱导因子(HIF)信号传导和糖酵解是EC表型的特定特征,同时伴有HIF靶基因转录失调。在男性EC的CD4和CD8 T细胞细胞核中观察到较高比例的HIF-1α和HIF-1β,这表明HIF信号通路的潜在激活增加。此外,即使淋巴细胞上代谢物转运蛋白Glut1和MCT-1的表面表达降低,EC中的细胞内葡萄糖水平仍升高,这表明其具有独特的代谢摄取和通量特征。综合来看,我们的数据表明,糖酵解调节和HIF信号改变是男性EC表型的独特特征,可能有助于HIV-1的自然控制。

https://cdn.ncbi.nlm.nih.gov/pmc/blobs/7bb3/8718889/01818648fb46/gr5.jpg
https://cdn.ncbi.nlm.nih.gov/pmc/blobs/7bb3/8718889/959b7c125a62/fx1.jpg
https://cdn.ncbi.nlm.nih.gov/pmc/blobs/7bb3/8718889/e8eaf4d492bd/gr1.jpg
https://cdn.ncbi.nlm.nih.gov/pmc/blobs/7bb3/8718889/171799291fe0/gr2.jpg
https://cdn.ncbi.nlm.nih.gov/pmc/blobs/7bb3/8718889/dd0a50970888/gr3.jpg
https://cdn.ncbi.nlm.nih.gov/pmc/blobs/7bb3/8718889/205b61765ffe/gr4.jpg
https://cdn.ncbi.nlm.nih.gov/pmc/blobs/7bb3/8718889/01818648fb46/gr5.jpg
https://cdn.ncbi.nlm.nih.gov/pmc/blobs/7bb3/8718889/959b7c125a62/fx1.jpg
https://cdn.ncbi.nlm.nih.gov/pmc/blobs/7bb3/8718889/e8eaf4d492bd/gr1.jpg
https://cdn.ncbi.nlm.nih.gov/pmc/blobs/7bb3/8718889/171799291fe0/gr2.jpg
https://cdn.ncbi.nlm.nih.gov/pmc/blobs/7bb3/8718889/dd0a50970888/gr3.jpg
https://cdn.ncbi.nlm.nih.gov/pmc/blobs/7bb3/8718889/205b61765ffe/gr4.jpg
https://cdn.ncbi.nlm.nih.gov/pmc/blobs/7bb3/8718889/01818648fb46/gr5.jpg

相似文献

1
Integrative proteo-transcriptomic and immunophenotyping signatures of HIV-1 elite control phenotype: A cross-talk between glycolysis and HIF signaling.HIV-1精英控制表型的综合蛋白质组-转录组学和免疫表型特征:糖酵解与缺氧诱导因子信号之间的相互作用
iScience. 2021 Dec 10;25(1):103607. doi: 10.1016/j.isci.2021.103607. eCollection 2022 Jan 21.
2
Increased Levels of Macrophage Inflammatory Proteins Result in Resistance to R5-Tropic HIV-1 in a Subset of Elite Controllers.巨噬细胞炎性蛋白水平升高导致一部分精英控制者对R5嗜性HIV-1产生抗性。
J Virol. 2015 May;89(10):5502-14. doi: 10.1128/JVI.00118-15. Epub 2015 Mar 4.
3
Enhanced Aerobic Glycolysis by S-Nitrosoglutathione via HIF-1α Associated GLUT1/Aldolase A Axis in Human Endothelial Cells.S-亚硝基谷胱甘肽通过缺氧诱导因子-1α相关的葡萄糖转运蛋白1/醛缩酶A轴增强人内皮细胞的有氧糖酵解
J Cell Biochem. 2017 Aug;118(8):2443-2453. doi: 10.1002/jcb.25911. Epub 2017 Apr 25.
4
Normal T-cell activation in elite controllers with preserved CD4+ T-cell counts.CD4+ T细胞计数保持正常的精英控制者中的正常T细胞激活。
AIDS. 2015 Nov;29(17):2245-54. doi: 10.1097/QAD.0000000000000860.
5
Orexin A affects HepG2 human hepatocellular carcinoma cells glucose metabolism via HIF-1α-dependent and -independent mechanism.食欲素A通过依赖和不依赖缺氧诱导因子-1α的机制影响人肝癌HepG2细胞的葡萄糖代谢。
PLoS One. 2017 Sep 8;12(9):e0184213. doi: 10.1371/journal.pone.0184213. eCollection 2017.
6
TNF-α-induced NF-κB activation stimulates skeletal muscle glycolytic metabolism through activation of HIF-1α.肿瘤坏死因子-α诱导的核因子-κB激活通过缺氧诱导因子-1α的激活刺激骨骼肌糖酵解代谢。
Endocrinology. 2015 May;156(5):1770-81. doi: 10.1210/en.2014-1591. Epub 2015 Feb 24.
7
Transcriptomic meta-analysis identifies gene expression characteristics in various samples of HIV-infected patients with nonprogressive disease.转录组学荟萃分析鉴定了不同非进展性 HIV 感染患者样本中的基因表达特征。
J Transl Med. 2017 Sep 12;15(1):191. doi: 10.1186/s12967-017-1294-5.
8
Cytosolic action of thyroid hormone leads to induction of hypoxia-inducible factor-1alpha and glycolytic genes.甲状腺激素的胞质作用导致缺氧诱导因子-1α和糖酵解基因的诱导。
Mol Endocrinol. 2005 Dec;19(12):2955-63. doi: 10.1210/me.2004-0542. Epub 2005 Jul 28.
9
HIF-1alpha modulates energy metabolism in cancer cells by inducing over-expression of specific glycolytic isoforms.缺氧诱导因子-1α通过诱导特定糖酵解同工型的过表达来调节癌细胞的能量代谢。
Mini Rev Med Chem. 2009 Aug;9(9):1084-101. doi: 10.2174/138955709788922610.
10
Cytokines Elevated in HIV Elite Controllers Reduce HIV Replication and Modulate HIV Restriction Factor Expression.在HIV精英控制者中升高的细胞因子可降低HIV复制并调节HIV限制因子表达。
J Virol. 2017 Feb 28;91(6). doi: 10.1128/JVI.02051-16. Print 2017 Mar 15.

引用本文的文献

1
Host Plasma Microenvironment in Immunometabolically Impaired HIV Infection Leads to Dysregulated Monocyte Function and Synaptic Transmission Ex Vivo.免疫代谢受损的HIV感染中的宿主血浆微环境导致体外单核细胞功能失调和突触传递异常。
Adv Sci (Weinh). 2025 Apr;12(16):e2416453. doi: 10.1002/advs.202416453. Epub 2025 Feb 27.
2
Integrated Analysis of Proteome and Transcriptome Profiling Reveals Pan-Cancer-Associated Pathways and Molecular Biomarkers.蛋白质组和转录组图谱的综合分析揭示泛癌相关通路和分子生物标志物。
Mol Cell Proteomics. 2025 Mar;24(3):100919. doi: 10.1016/j.mcpro.2025.100919. Epub 2025 Jan 28.
3
Parechovirus infection in human brain organoids: host innate inflammatory response and not neuro-infectivity correlates to neurologic disease.

本文引用的文献

1
Proteome Discoverer-A Community Enhanced Data Processing Suite for Protein Informatics.蛋白质组学发现者——一个由社区增强的蛋白质信息学数据处理套件。
Proteomes. 2021 Mar 23;9(1):15. doi: 10.3390/proteomes9010015.
2
Distinct lipid profile, low-level inflammation, and increased antioxidant defense signature in HIV-1 elite control status.HIV-1精英控制状态下独特的血脂谱、低水平炎症及增强的抗氧化防御特征。
iScience. 2021 Jan 28;24(2):102111. doi: 10.1016/j.isci.2021.102111. eCollection 2021 Feb 19.
3
Regulation of glycolysis by the hypoxia-inducible factor (HIF): implications for cellular physiology.
人类脑类器官中的副肠孤病毒感染:宿主固有炎症反应而非神经感染性与神经疾病相关。
Nat Commun. 2024 Mar 21;15(1):2532. doi: 10.1038/s41467-024-46634-9.
4
Whole genome sequencing reveals population diversity and variation in HIV-1 specific host genes.全基因组测序揭示了HIV-1特异性宿主基因的群体多样性和变异。
Front Genet. 2023 Dec 20;14:1290624. doi: 10.3389/fgene.2023.1290624. eCollection 2023.
5
Cohort profile: InfCareHIV, a prospective registry-based cohort study of people with diagnosed HIV in Sweden.队列特征描述:InfCareHIV,是一项基于瑞典确诊 HIV 人群的前瞻性注册队列研究。
BMJ Open. 2023 Mar 17;13(3):e069688. doi: 10.1136/bmjopen-2022-069688.
6
Biological Aging in People Living with HIV on Successful Antiretroviral Therapy: Do They Age Faster?成功接受抗逆转录病毒疗法的 HIV 感染者的生物学衰老:他们衰老得更快吗?
Curr HIV/AIDS Rep. 2023 Apr;20(2):42-50. doi: 10.1007/s11904-023-00646-0. Epub 2023 Jan 25.
7
Immune Checkpoint Molecules and Glucose Metabolism in HIV-Induced T Cell Exhaustion.HIV诱导的T细胞耗竭中的免疫检查点分子与葡萄糖代谢
Biomedicines. 2022 Nov 4;10(11):0. doi: 10.3390/biomedicines10112809.
8
Genome-scale metabolic models for natural and long-term drug-induced viral control in HIV infection.HIV 感染中天然和长期药物诱导的病毒控制的基因组规模代谢模型。
Life Sci Alliance. 2022 May 10;5(9). doi: 10.26508/lsa.202201405. Print 2022 Sep.
缺氧诱导因子 (HIF) 对糖酵解的调节:对细胞生理学的影响。
J Physiol. 2021 Jan;599(1):23-37. doi: 10.1113/JP280572. Epub 2020 Oct 15.
4
Alpha-enolase in viral target cells suppresses the human immunodeficiency virus type 1 integration.病毒靶细胞中的α-烯醇化酶抑制人类免疫缺陷病毒 1 型的整合。
Retrovirology. 2020 Sep 11;17(1):31. doi: 10.1186/s12977-020-00539-9.
5
The Role of HIF in Immunity and Inflammation.缺氧诱导因子在免疫与炎症中的作用。
Cell Metab. 2020 Oct 6;32(4):524-536. doi: 10.1016/j.cmet.2020.08.002. Epub 2020 Aug 26.
6
Distinct viral reservoirs in individuals with spontaneous control of HIV-1.个体中 HIV-1 自发性控制的独特病毒储库。
Nature. 2020 Sep;585(7824):261-267. doi: 10.1038/s41586-020-2651-8. Epub 2020 Aug 26.
7
Immunometabolism and HIV-1 pathogenesis: food for thought.免疫代谢与 HIV-1 发病机制:值得思考的问题。
Nat Rev Immunol. 2021 Jan;21(1):5-19. doi: 10.1038/s41577-020-0381-7. Epub 2020 Aug 6.
8
Hypoxic microenvironment shapes HIV-1 replication and latency.缺氧微环境塑造了HIV-1的复制和潜伏。
Commun Biol. 2020 Jul 14;3(1):376. doi: 10.1038/s42003-020-1103-1.
9
Glucose transport in lymphocytes.淋巴细胞中的葡萄糖转运
Pflugers Arch. 2020 Sep;472(9):1401-1406. doi: 10.1007/s00424-020-02416-y. Epub 2020 Jun 11.
10
Entry of glucose- and glutamine-derived carbons into the citric acid cycle supports early steps of HIV-1 infection in CD4 T cells.葡萄糖和谷氨酰胺衍生的碳进入柠檬酸循环支持 HIV-1 在 CD4 T 细胞中的早期感染步骤。
Nat Metab. 2019 Jul;1(7):717-730. doi: 10.1038/s42255-019-0084-1. Epub 2019 Jul 12.