• 文献检索
  • 文档翻译
  • 深度研究
  • 学术资讯
  • Suppr Zotero 插件Zotero 插件
  • 邀请有礼
  • 套餐&价格
  • 历史记录
应用&插件
Suppr Zotero 插件Zotero 插件浏览器插件Mac 客户端Windows 客户端微信小程序
定价
高级版会员购买积分包购买API积分包
服务
文献检索文档翻译深度研究API 文档MCP 服务
关于我们
关于 Suppr公司介绍联系我们用户协议隐私条款
关注我们

Suppr 超能文献

核心技术专利:CN118964589B侵权必究
粤ICP备2023148730 号-1Suppr @ 2026

文献检索

告别复杂PubMed语法,用中文像聊天一样搜索,搜遍4000万医学文献。AI智能推荐,让科研检索更轻松。

立即免费搜索

文件翻译

保留排版,准确专业,支持PDF/Word/PPT等文件格式,支持 12+语言互译。

免费翻译文档

深度研究

AI帮你快速写综述,25分钟生成高质量综述,智能提取关键信息,辅助科研写作。

立即免费体验

通过对……的转录激活正向调控草莓果实软化

Positively Regulates Strawberry Fruit Softening via Transcriptional Activation of .

作者信息

Cai Jianfa, Mo Xuelian, Wen Chenjin, Gao Zhen, Chen Xu, Xue Cheng

机构信息

College of Horticulture, Fujian Agriculture and Forestry University, Fuzhou 350002, China.

Horticultural Plant Biology and Metabolomics Center, Haixia Institute of Science and Technology, Fujian Agriculture and Forestry University, Fuzhou 350002, China.

出版信息

Int J Mol Sci. 2021 Dec 22;23(1):101. doi: 10.3390/ijms23010101.

DOI:10.3390/ijms23010101
PMID:35008526
原文链接:https://pmc.ncbi.nlm.nih.gov/articles/PMC8744888/
Abstract

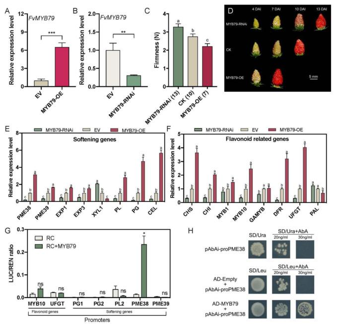
Strawberry is a soft fruit with short postharvest life, due to a rapid loss of firmness. Pectin methylesterase (PME)-mediated cell wall remodeling is important to determine fruit firmness and softening. Previously, we have verified the essential role of in regulation of PME-mediated strawberry fruit softening. However, the regulatory network involved in PME-mediated fruit softening is still largely unknown. Here, we identified an R2R3-type MYB transcription factor FvMYB79, which activates the expression level of , thereby accelerating fruit softening. During fruit development, co-expressed with , and this co-expression pattern was opposite to the change of fruit firmness in the fruit of 'Ruegen' which significantly decreased during fruit developmental stages and suddenly became very low after the color turning stage. Via transient transformation, FvMYB79 could significantly increase the transcriptional level of , leading to a decrease of firmness and acceleration of fruit ripening. In addition, silencing of showed an insensitivity to ABA-induced fruit ripening, suggesting a possible involvement of in the ABA-dependent fruit softening process. Our findings suggest FvMYB79 acts as a novel regulator during strawberry ripening via transcriptional activation of , which provides a novel mechanism for improvement of strawberry fruit firmness.

摘要

草莓是一种采后寿命较短的软质果实,这是由于其硬度会迅速丧失。果胶甲酯酶(PME)介导的细胞壁重塑对于决定果实硬度和软化很重要。此前,我们已经证实了 在调控PME介导的草莓果实软化过程中的关键作用。然而,参与PME介导的果实软化的调控网络在很大程度上仍然未知。在此,我们鉴定出一个R2R3型MYB转录因子FvMYB79,它可激活 的表达水平,从而加速果实软化。在果实发育过程中, 与 共表达,且这种共表达模式与‘Ruegen’果实硬度的变化相反,‘Ruegen’果实在发育阶段硬度显著下降,在转色期后突然变得很低。通过瞬时转化,FvMYB79可显著提高 的转录水平,导致硬度降低并加速果实成熟。此外, 的沉默表现出对ABA诱导的果实成熟不敏感,这表明 可能参与了ABA依赖的果实软化过程。我们的研究结果表明,FvMYB79通过转录激活 在草莓成熟过程中作为一种新型调节因子发挥作用,这为改善草莓果实硬度提供了一种新机制。

https://cdn.ncbi.nlm.nih.gov/pmc/blobs/5091/8744888/78374e1b3e66/ijms-23-00101-g005.jpg
https://cdn.ncbi.nlm.nih.gov/pmc/blobs/5091/8744888/36e54a09b0d4/ijms-23-00101-g001.jpg
https://cdn.ncbi.nlm.nih.gov/pmc/blobs/5091/8744888/1ac04b8c4c94/ijms-23-00101-g002.jpg
https://cdn.ncbi.nlm.nih.gov/pmc/blobs/5091/8744888/277e3b065c12/ijms-23-00101-g003.jpg
https://cdn.ncbi.nlm.nih.gov/pmc/blobs/5091/8744888/00698abd89c0/ijms-23-00101-g004.jpg
https://cdn.ncbi.nlm.nih.gov/pmc/blobs/5091/8744888/78374e1b3e66/ijms-23-00101-g005.jpg
https://cdn.ncbi.nlm.nih.gov/pmc/blobs/5091/8744888/36e54a09b0d4/ijms-23-00101-g001.jpg
https://cdn.ncbi.nlm.nih.gov/pmc/blobs/5091/8744888/1ac04b8c4c94/ijms-23-00101-g002.jpg
https://cdn.ncbi.nlm.nih.gov/pmc/blobs/5091/8744888/277e3b065c12/ijms-23-00101-g003.jpg
https://cdn.ncbi.nlm.nih.gov/pmc/blobs/5091/8744888/00698abd89c0/ijms-23-00101-g004.jpg
https://cdn.ncbi.nlm.nih.gov/pmc/blobs/5091/8744888/78374e1b3e66/ijms-23-00101-g005.jpg

相似文献

1
Positively Regulates Strawberry Fruit Softening via Transcriptional Activation of .通过对……的转录激活正向调控草莓果实软化
Int J Mol Sci. 2021 Dec 22;23(1):101. doi: 10.3390/ijms23010101.
2
Genome wide identification and functional characterization of strawberry pectin methylesterases related to fruit softening.草莓果胶甲酯酶全基因组鉴定及与果实软化相关的功能特征分析
BMC Plant Biol. 2020 Jan 8;20(1):13. doi: 10.1186/s12870-019-2225-9.
3
Expression profiling of endo-xylanases during ripening of strawberry cultivars with contrasting softening rates. Influence of postharvest and hormonal treatments.在草莓品种成熟过程中具有不同软化速率的内切木聚糖酶的表达谱。采后和激素处理的影响。
J Sci Food Agric. 2021 Jul;101(9):3676-3684. doi: 10.1002/jsfa.10997. Epub 2020 Dec 21.
4
Deciphering the regulatory network of the NAC transcription factor FvRIF, a key regulator of strawberry (Fragaria vesca) fruit ripening.解析 NAC 转录因子 FvRIF 的调控网络,该因子是草莓( Fragaria vesca )果实成熟的关键调控因子。
Plant Cell. 2023 Oct 30;35(11):4020-4045. doi: 10.1093/plcell/koad210.
5
Characterization and regulation mechanism analysis of ubiquitin-conjugating family genes in strawberry reveals a potential role in fruit ripening.草莓泛素连接酶家族基因的鉴定和调控机制分析揭示了其在果实成熟过程中的潜在作用。
BMC Plant Biol. 2022 Jan 19;22(1):39. doi: 10.1186/s12870-021-03421-8.
6
Antisense inhibition of a pectate lyase gene supports a role for pectin depolymerization in strawberry fruit softening.果胶酸裂解酶基因的反义抑制作用支持果胶解聚在草莓果实软化中的作用。
J Exp Bot. 2008;59(10):2769-79. doi: 10.1093/jxb/ern142. Epub 2008 Jun 2.
7
An R2R3-MYB Transcription Factor Regulates Eugenol Production in Ripe Strawberry Fruit Receptacles.一个R2R3-MYB转录因子调控成熟草莓果实花托中的丁香酚合成。
Plant Physiol. 2015 Jun;168(2):598-614. doi: 10.1104/pp.114.252908. Epub 2015 Apr 30.
8
Transcriptome profiling of postharvest strawberry fruit in response to exogenous auxin and abscisic acid.采后草莓果实对外源生长素和脱落酸响应的转录组分析
Planta. 2016 Jan;243(1):183-97. doi: 10.1007/s00425-015-2402-5. Epub 2015 Sep 15.
9
Insights into the effects of polygalacturonase FaPG1 gene silencing on pectin matrix disassembly, enhanced tissue integrity, and firmness in ripe strawberry fruits.深入了解多聚半乳糖醛酸酶 FaPG1 基因沉默对果胶基质解体、组织完整性和成熟草莓果实硬度的影响。
J Exp Bot. 2013 Sep;64(12):3803-15. doi: 10.1093/jxb/ert210. Epub 2013 Jul 19.
10
Methyl jasmonate treatment induces changes in fruit ripening by modifying the expression of several ripening genes in Fragaria chiloensis fruit.茉莉酸甲酯处理通过改变草莓果实中几个成熟基因的表达来诱导果实成熟的变化。
Plant Physiol Biochem. 2013 Sep;70:433-44. doi: 10.1016/j.plaphy.2013.06.008. Epub 2013 Jun 21.

引用本文的文献

1
Unlocking gene regulatory networks for crop resilience and sustainable agriculture.解锁作物抗逆性和可持续农业的基因调控网络。
Nat Biotechnol. 2025 Jul 2. doi: 10.1038/s41587-025-02727-4.
2
Enrichment of two important metabolites D-galacturonic acid and D-glucuronic acid inhibits MdHb1-mediated fruit softening in apple.两种重要代谢产物D-半乳糖醛酸和D-葡萄糖醛酸的富集抑制了苹果中MdHb1介导的果实软化。
Nat Plants. 2025 Apr;11(4):891-908. doi: 10.1038/s41477-025-01964-4. Epub 2025 Apr 17.
3
Loss-of-function mutation in anthocyanidin reductase activates the anthocyanin synthesis pathway in strawberry.

本文引用的文献

1
Transient Expression Assay in Strawberry Fruits.草莓果实中的瞬时表达分析
Bio Protoc. 2019 Jun 5;9(11):e3249. doi: 10.21769/BioProtoc.3249.
2
The NAC transcription factor FaRIF controls fruit ripening in strawberry.NAC 转录因子 FaRIF 控制草莓果实成熟。
Plant Cell. 2021 Jul 2;33(5):1574-1593. doi: 10.1093/plcell/koab070.
3
SPX4 interacts with both PHR1 and PAP1 to regulate critical steps in phosphorus-status-dependent anthocyanin biosynthesis.SPX4与PHR1和PAP1相互作用,以调控磷状态依赖性花青素生物合成中的关键步骤。
花青素还原酶功能丧失突变激活草莓中的花青素合成途径。
Mol Hortic. 2024 Sep 14;4(1):33. doi: 10.1186/s43897-024-00106-2.
4
GhPME36 aggravates susceptibility to Liriomyza sativae by affecting cell wall biosynthesis in cotton leaves.GhPME36 通过影响棉叶细胞壁生物合成加剧了美洲斑潜蝇的易感性。
BMC Biol. 2024 Sep 11;22(1):197. doi: 10.1186/s12915-024-01999-7.
5
Banana MabHLH28 positively regulates the expression of softening-related genes to mediate fruit ripening independently or via cooperating with MaWRKY49/111.香蕉MabHLH28通过独立作用或与MaWRKY49/111协同作用,正向调控软化相关基因的表达,从而介导果实成熟。
Hortic Res. 2024 Feb 23;11(4):uhae053. doi: 10.1093/hr/uhae053. eCollection 2024 Apr.
6
Comprehensive Analysis of the Pectate Lyase Gene Family and the Role of in Strawberry Softening.果胶裂解酶基因家族的综合分析及其在草莓软化中的作用。
Int J Mol Sci. 2023 Aug 25;24(17):13217. doi: 10.3390/ijms241713217.
7
Nano and Technological Frontiers as a Sustainable Platform for Postharvest Preservation of Berry Fruits.纳米技术前沿作为浆果采后保鲜的可持续平台
Foods. 2023 Aug 23;12(17):3159. doi: 10.3390/foods12173159.
8
is an important gene that regulates both vegetative growth and reproductive growth in strawberry.是一个调控草莓营养生长和生殖生长的重要基因。
Hortic Res. 2023 May 31;10(7):uhad115. doi: 10.1093/hr/uhad115. eCollection 2023 Jul.
9
Comparative physiological and transcriptomic analyses provide insights into fruit softening in Chinese cherry [ (Lindl.) G.Don].比较生理学和转录组学分析为中国樱桃[(林德利)G.唐]果实软化提供了见解。
Front Plant Sci. 2023 Jul 17;14:1190061. doi: 10.3389/fpls.2023.1190061. eCollection 2023.
10
Integrated Characterization of Cassava () Pectin Methylesterase () Genes to Filter Candidate Gene Responses to Multiple Abiotic Stresses.木薯(Manihot esculenta)果胶甲酯酶(Pectin Methylesterase,PME)基因的综合表征以筛选对多种非生物胁迫的候选基因响应
Plants (Basel). 2023 Jul 3;12(13):2529. doi: 10.3390/plants12132529.
New Phytol. 2021 Apr;230(1):205-217. doi: 10.1111/nph.17139. Epub 2020 Dec 31.
4
Phytohormones in fruit development and maturation.植物激素在果实发育和成熟中的作用。
Plant J. 2021 Jan;105(2):446-458. doi: 10.1111/tpj.15112. Epub 2021 Jan 12.
5
Correlation among PME activity, viscoelastic, and structural parameters for Carica papaya edible tissue along ripening.番木瓜食用组织在成熟过程中 PME 活性、黏弹性和结构参数之间的相关性。
J Food Sci. 2020 Jun;85(6):1805-1814. doi: 10.1111/1750-3841.15130. Epub 2020 Jun 4.
6
Genome wide identification and functional characterization of strawberry pectin methylesterases related to fruit softening.草莓果胶甲酯酶全基因组鉴定及与果实软化相关的功能特征分析
BMC Plant Biol. 2020 Jan 8;20(1):13. doi: 10.1186/s12870-019-2225-9.
7
Higher expression of the strawberry xyloglucan endotransglucosylase/hydrolase genes FvXTH9 and FvXTH6 accelerates fruit ripening.草莓木葡聚糖内转葡糖苷酶/水解酶基因 FvXTH9 和 FvXTH6 的高表达加速果实成熟。
Plant J. 2019 Dec;100(6):1237-1253. doi: 10.1111/tpj.14512. Epub 2019 Oct 8.
8
Transcriptome and hormone analyses provide insights into hormonal regulation in strawberry ripening.转录组和激素分析为草莓成熟过程中的激素调控提供了新见解。
Planta. 2019 Jul;250(1):145-162. doi: 10.1007/s00425-019-03155-w. Epub 2019 Apr 4.
9
PbrMYB169 positively regulates lignification of stone cells in pear fruit.PbrMYB169 正向调控梨果实石细胞木质化。
J Exp Bot. 2019 Mar 27;70(6):1801-1814. doi: 10.1093/jxb/erz039.
10
Methanol in Plant Life.植物生命中的甲醇。
Front Plant Sci. 2018 Nov 9;9:1623. doi: 10.3389/fpls.2018.01623. eCollection 2018.