Suppr超能文献

氧化石墨烯多孔生物聚合物杂化材料增强体外成骨分化并促进体内异位成骨

Graphene-Oxide Porous Biopolymer Hybrids Enhance In Vitro Osteogenic Differentiation and Promote Ectopic Osteogenesis In Vivo.

机构信息

Department of Biochemistry and Molecular Biology, University of Bucharest, 91-95 Splaiul Independentei, 050095 Bucharest, Romania.

"Aurel Ardelean" Institute of Life Sciences, Vasile Goldis Western University of Arad, 86 Revolutiei, 310025 Arad, Romania.

出版信息

Int J Mol Sci. 2022 Jan 1;23(1):491. doi: 10.3390/ijms23010491.

Abstract

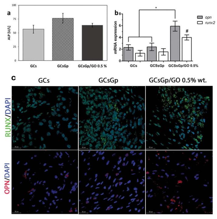
Over the years, natural-based scaffolds have presented impressive results for bone tissue engineering (BTE) application. Further, outstanding interactions have been observed during the interaction of graphene oxide (GO)-reinforced biomaterials with both specific cell cultures and injured bone during in vivo experimental conditions. This research hereby addresses the potential of fish gelatin/chitosan (GCs) hybrids reinforced with GO to support in vitro osteogenic differentiation and, further, to investigate its behavior when implanted ectopically. Standard GCs formulation was referenced against genipin (Gp) crosslinked blend and 0.5 wt.% additivated GO composite (GCsGp/GO 0.5 wt.%). Pre-osteoblasts were put in contact with these composites and induced to differentiate in vitro towards mature osteoblasts for 28 days. Specific bone makers were investigated by qPCR and immunolabeling. Next, CD1 mice models were used to assess de novo osteogenic potential by ectopic implantation in the subcutaneous dorsum pocket of the animals. After 4 weeks, alkaline phosphate (ALP) and calcium deposits together with collagen synthesis were investigated by biochemical analysis and histology, respectively. Further, ex vivo materials were studied after surgery regarding biomineralization and morphological changes by means of qualitative and quantitative methods. Furthermore, X-ray diffraction and Fourier-transform infrared spectroscopy underlined the newly fashioned material structuration by virtue of mineralized extracellular matrix. Specific bone markers determination stressed the osteogenic phenotype of the cells populating the material in vitro and successfully differentiated towards mature bone cells. In vivo results of specific histological staining assays highlighted collagen formation and calcium deposits, which were further validated by micro-CT. It was observed that the addition of 0.5 wt.% GO had an overall significant positive effect on both in vitro differentiation and in vivo bone cell recruitment in the subcutaneous region. These data support the GO bioactivity in osteogenesis mechanisms as being self-sufficient to elevate osteoblast differentiation and bone formation in ectopic sites while lacking the most common osteoinductive agents.

摘要

多年来,基于天然的支架在骨组织工程(BTE)应用中展现了令人印象深刻的结果。此外,在体内实验条件下,氧化石墨烯(GO)增强生物材料与特定细胞培养物和受损骨之间的相互作用中观察到了出色的相互作用。本研究旨在探讨鱼明胶/壳聚糖(GCs)杂化材料中添加 GO 以支持体外成骨分化的潜力,并进一步研究其在异位植入时的行为。标准 GCs 配方被用作对照,包括京尼平(Gp)交联共混物和 0.5wt.% 添加 GO 复合材料(GCsGp/GO 0.5wt.%)。将前成骨细胞与这些复合材料接触,并在体外诱导分化为成熟成骨细胞 28 天。通过 qPCR 和免疫标记研究特定的骨标志物。接下来,使用 CD1 小鼠模型通过异位植入动物背部皮下囊来评估新的成骨潜力。4 周后,通过生物化学分析和组织学分别研究碱性磷酸酶(ALP)和钙沉积以及胶原合成。此外,还通过定性和定量方法研究了手术后的离体材料的生物矿化和形态变化。进一步,X 射线衍射和傅里叶变换红外光谱强调了新形成的材料结构,得益于矿化细胞外基质。特定骨标志物的测定强调了细胞在体外的成骨表型,并成功地分化为成熟的骨细胞。体内特异性组织学染色试验的结果突出了胶原蛋白的形成和钙沉积,这进一步通过微 CT 得到了验证。观察到添加 0.5wt.% GO 对体外分化和皮下区域的骨细胞募集均具有整体显著的积极影响。这些数据支持 GO 在成骨机制中的生物活性,足以提高异位部位成骨细胞的分化和骨形成,而无需最常见的成骨诱导剂。

https://cdn.ncbi.nlm.nih.gov/pmc/blobs/dbf7/8745160/8160cfa5b8e1/ijms-23-00491-g001.jpg

文献检索

告别复杂PubMed语法,用中文像聊天一样搜索,搜遍4000万医学文献。AI智能推荐,让科研检索更轻松。

立即免费搜索

文件翻译

保留排版,准确专业,支持PDF/Word/PPT等文件格式,支持 12+语言互译。

免费翻译文档

深度研究

AI帮你快速写综述,25分钟生成高质量综述,智能提取关键信息,辅助科研写作。

立即免费体验